出国留学网专题频道舟山中考语文答案栏目,提供与舟山中考语文答案相关的所有资讯,希望我们所做的能让您感到满意!
付出终有收获,努力会有结果,功名成就在即,此刻莫要焦虑,心中会有担忧,黎明前的节奏,中考就如行舟,随风随水无忧。出国留学网中考栏目为你提供“[舟山中考语文2017年试卷及答案]”!更多中考内容请持续关注本站!





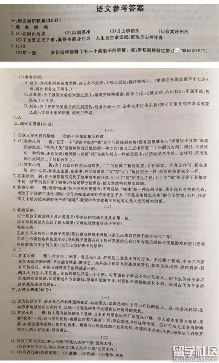
点击下载完整版>>> 浙江省舟山市2017年中考语文试题(word版,含答案)
2017年中考结束后您可能还会关注:
付出终有收获,努力会有结果,功名成就在即,此刻莫要焦虑,心中会有担忧,黎明前的节奏,中考就如行舟,随风随水无忧。出国留学网中考栏目为你提供“[2017年舟山中考语文试卷及答案(word版)]”!更多中考内容请持续关注本站!





点击下载完整版>>> 浙江省舟山市2017年中考语文试题(word版,含答案)
2017年中考结束后您可能还会关注:
努力,一切皆有可能。出国留学网中考频道第一时间为您提供舟山中考语文试题及答案2017,帮助大家估分,欢迎您访问出国留学网浏览更多中考资讯,了解最新信息请按CTRL F5刷新页面。更多舟山中考分数线、舟山中考成绩查询、舟山中考志愿填报、舟山中考录取查询信息等信息请关注我们网站的更新!
| 2017舟山语文中考真题及答案发布入口 |
以下是舟山2017年全部科目的试题发布入口:
| 地区 | 中考试题 | 中考答案 |
三年磨一剑,九班铸辉煌!出国留学网中考频道第一时间为您提供2017年舟山中考语文真题及答案,帮助大家估分,欢迎您访问出国留学网浏览更多中考资讯,了解最新信息请按CTRL F5刷新页面。更多舟山中考分数线、舟山中考成绩查询、舟山中考志愿填报、舟山中考录取查询信息等信息请关注我们网站的更新!
| 2017舟山语文中考真题及答案发布入口 |
以下是舟山2017年全部科目的试题发布入口:
| 地区 | 中考试题 | 中考答案 |
珍惜时间、创造奇迹、不经风雨、怎见彩虹。出国留学网中考频道第一时间为您提供2017舟山中考语文真题及答案,帮助大家估分,欢迎您访问出国留学网浏览更多中考资讯,了解最新信息请按CTRL F5刷新页面。更多舟山中考分数线、舟山中考成绩查询、舟山中考志愿填报、舟山中考录取查询信息等信息请关注我们网站的更新!
| 2017舟山语文中考真题及答案发布入口 |
以下是舟山2017年全部科目的试题发布入口:
| 地区 | 中考试题 | 中考答案 |
脚踏实地地学习,经历汗水洗礼,才更懂得收获的喜悦,加油!出国留学网舟山中考语文试题及答案频道的小编会及时为广大考生提供2017年舟山中考语文试卷及答案,有需要的考生可以在考题公布后刷新本页面(按ctrl加F5),希望对大家有所帮助。
| 2017舟山语文中考试题及答案发布入口 |
以下是舟山2017年全部科目的试题发布入口:
| 地区 | ... |
山高不厌攀,水深不厌潜,学精不厌苦:追求!出国留学网舟山中考语文试题及答案频道的小编会及时为广大考生提供2016年舟山中考语文试卷及答案,有需要的考生可以在考题公布后刷新本页面(按ctrl F5),希望对大家有所帮助。
| 2016舟山语文中考试题及答案发布入口 |
以下是舟山2016年全部科目的试题发布入口:
| 地区 |
舟山中考语文答案推荐访问