出国留学网专题频道艺术校考报名栏目,提供与艺术校考报名相关的所有资讯,希望我们所做的能让您感到满意!
01-26
曲阜师范大学不接受现场报名,小编为大家提供曲阜师范大学2019年艺术类专业招生考试报名入口(山东),一起来看看吧!祝大家报考顺利!
曲阜师范大学2019年艺术类专业招生考试报名入口(山东)
1.本系统仅用于我校面向山东省生源组织的书法学专业校考报名。
2.考生凭高考报名号、身份证号报名。
3.报名时间:2019年1月26日—1月28日,每天9:00—17:00。我校不接受现场报名。
4.考生报名分为登录、选择报考院校及专业、网上缴纳报考费、打印准考证等步骤。
5.报考我校书法学专业的考生请于2月11日开始打印准考证。
6.为避免考生只报名不缴费影响其他考生报考,系统将定时清除前一天未缴费考生报考信息。
7.报考我校音乐学、音乐表演专业进入复试的考生请登录网址www.zsb.sdnu.edu.cn 报名(山东师范大学平台)。
8.报考我校舞蹈学专业的考生请登录网址www.sdyu.edu.cn 报名(山东青年政治学院平台)。
9.报考我校舞蹈学(体育舞蹈)专业的考生请登录网址http://zsxxw.sdpei.edu.cn 报名(山东体育学院平台)。
10. 咨询电话:0537--4458658 4438658 4418658
报名入口
入口1:联通网
入口2:移动网
入口3:教育网
01-18
广东工业大学2019艺术校考将在1月18日起陆续开始,小编为大家提供广东工业大学2019艺术校考报名时间及考试时间,一起来看看吧!
广东工业大学2019艺术校考报名时间及考试时间
省市 | 报名、缴费网址及考试地点 | 报名时间 | 考试时间 | 备注 |
江西省 南昌市 | 江西省教育考试院网 考试地点:南昌师范学院 | 以考试院发布 的时间为准 | 1月25日 | 网上报名 缴费 |
湖南省 长沙市 | 湖南省高校招生考试 信息管理平台(考生版) 考试地点:湖南师范大学(音乐学院) | 2月11日-15日 |
01-12
天津工业大学2019艺术类专业考试报名已经开始了,小编为大家提供天津工业大学2019艺术类专业考试网上报名系统,请大家及时报名!
天津工业大学2019艺术类专业考试网上报名系统
天津工业大学2019年艺术类专业考试网上报名系统 (点击进入)
一、报名安排
本报名系统仅限在我校浙江、河南、天津考点参加“设计学类专业考试”的考生和在天津考点参加“表演专业考试”的考生报名。其他考点考生请到各考点指定系统报名。
1.在浙江、河南、天津考点参加“设计学类专业考试”的考生,报名交费时间为1月12日9:00至1月16日24:00。
2.在天津考点参加“表演专业考试”的考生,报名交费时间为1月12日9:00至1月16日24:00。
3.天津籍报考设计学类的考生完善个人信息时须确认系统所显示信息及照片是否正确,其他考生需上传考生近期2寸或1寸正面免冠证件照(优选蓝色或白色背景,.jpg格式),照片大小限制在300K以内。上传的照片通过审核后才能交费,未通过照片审核的考生请按照审核意见及时修改,并重新上传。
二、打印准考证
1.在浙江、河南考点参加“设计学类专业考试”的考生请于1月18日8:30至1月20日17:30在我校招生网打印准考证、查看考场安排。
2.在天津考点参加“设计学类专业考试”的考生请于2月13日8:30至2月15日17:30在我校招生网打印准考证、查看考场安排。
三、现场确认
1.报考“表演专业考试”的考生现场确认时间为:1月18日(服表与营销方向)、1月21日(服表与策划方向)每日8:30-17:30。初试、复试每天8:00备考,根据考试进程确定考试结束时间。
2.报考“设计学类专业考试”的考生无需现场确认。
四、考生学籍所在省市若设有我校考点,考生必须在学籍所在省市我校设置的考点报名考试,不允许到其它省市考点报名考试。具体报名要求请详细阅读《天津工业大学2019年设计学类专业报考指南》、《天津工业大学2019年表演专业报考指南》。
五、报名流程请按照系统提示进行【1注册完善信息--> 2选择报考专业-->3选择考点-->4网上交费-->5打印准考证】。

六、咨询电话:022-83955227。
2019年艺术校考报名已经开始,小编为大家提供教育部督促有关高校妥善处置2019艺术类校考报名问题,请尚未报名的同学关注各院系官网的报名通知!
教育部督促有关高校妥善处置2019艺术类校考报名问题
近日有考生反映,个别高校自行委托的第三方报名平台出现技术故障,导致无法顺利报名。对此教育部高度重视,并在官微中表示,已指导和督促有关高校通过增加报名渠道、延长报名时间、增加考点等措施,确保有意愿参加校考的考生都能报名并参加考试。
据了解,目前,2019年高校艺术类校考的报名工作正平稳有序进行。该项工作由各招生院校负责组织,绝大部分都是在本校网站进行报名。在此,也提醒有关考生及时关注招生院校发布的公告。
小编精心为您推荐:
01-07
2019年艺术校考报名已经拉开序幕,小编为大家提供西安美术学院2019年校考增加考点考位公告,请大家一起来看看吧!祝大家报考顺利!
各位考生:
因报名参加我院2019年校考鲁迅美术学院附属中等美术学校考点考试的人数较多,对该考点的考位需求量大。经我院与鲁迅美术学院附属中等美术学校协商,在原有基础上特将考位增加到5000考位/天。
目前该考点报名系统已开放,请有需要报名的考生登录系统完成报名确认手续。
联系电话:029-88247882、88222342
西安美术学院招生处
2019年1月6日
高考省份为河南省的各位考生:
因报名参加我院2019年校考郑州市106中学考点考试的人数较多,对该考点的考位需求量大。经我院与郑州市第106中学协商,在原有4000考位/天的基础上特增加1300考位/天,合计开放5300考位/天。
目前该考点报名系统已开放,请有需要报名的考生登录系统完成报名确认手续。
联系电话:029-88247882、88222342
西安美术学院招生处
2019年1月6日
小编精心为您推荐:
...01-07
2019年艺术校考报名已经开始了,小编为大家提供2019湖北美术学院武汉点报名时间延长,希望大家即时进行报名,不要错过报名时间!
2019湖北美术学院武汉点报名时间延长
各位考生:
我校艺术升报名系统已恢复,武汉点报名时间由2019年1月8日18:00截止顺延至2019年1月9日18:00截止。
外省考生可在武汉点报名,也可在湖北省外其他考点报名,一个考点报满后,请选择其他考点(考生必须注意生源所在地教育考试院相关文件规定进行报考,对有考点限制条件的省份,合理选择考点)。
湖北美术学院招生委员会办公室
2019年1月6日
小编精心为您推荐:
...01-05
2019浙江播音与主持艺术报名时间为2019年1月1日10:00至1月14日12:00,小编为大家提供2019浙江播音与主持艺术专业校考报名入口,请大家及时报名!
2019浙江播音与主持艺术专业校考报名入口
2019浙江考生播音与主持艺术专业校考报名入口:http://zs.zjut.edu.cn/swytyun_byzc/apply/main.jsp
浙江考生须参加我校组织的播音与主持艺术专业考试,相关安排如下:
(1)网上报名:在2019年1月1日10:00至1月14日12:00登录浙江工业大学本科招生网(zs.zjut.edu.cn)在播音主持报名系统按要求报名。
(2)网上缴费:完成报名的考生经资格审核通过后,在1月15日10:00至17日12:00期间登录在线报名系统,按照系统规定的缴费办法完成缴费。
(3)打印准考证(校考通知书):完成缴费后,在1月17日15:30后,可以登录在线报名系统,选择考试时间段,并打印准考证(校考通知书)。
(4)校考初试,1月19日至20日考生来校参加专业考试,具体时间以考试通知书为准,并随带以下材料:
① 本人身份证(或派出所附同底照片的身份证明)及复印件;
② 2019年浙江省普通高校招生艺术类专业考试报考证及复印件;
③ 可提供本人发表的作品、获奖证书原件及复印件和音像制品等。
注:须提交的材料届时不予退还,请考生自行留好备份。
(5)我校按不超过招生计划数的7倍确定入围复试的考生名单,并予以公布。
(6)校考复试。复试一般在初试全部结束后第二天进行,具体安排另行通知。
小编精心为您推荐:
12-25
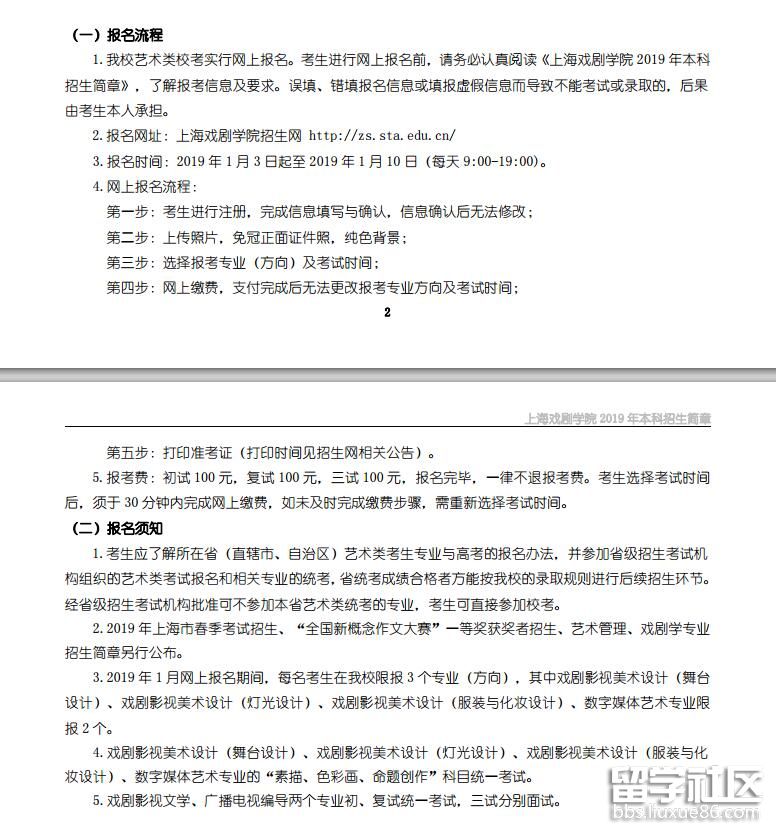
上海戏剧学院招生简章已公布,小编为大家提供上海戏剧学院2019艺术校考报名时间:1月3日-10日,请大家在这段时间登陆上海戏剧学院招生网进行报名!
上海戏剧学院2019艺术校考报名时间:1月3日-10日

小编精心为您推荐:
12-20
甘肃省教育考试院公布关于做好2019年甘肃省普通高校招生艺术类专业校考工作的通知,由此可知2019甘肃艺术校考报名时间,请大家及时报名!
2019甘肃艺术校考报名时间
(一)报名时间
2019年起我省校考报名、缴费、考务安排均在网上进行。2019年1月5日开始考生可登录甘肃省体艺类专业招考智慧平台(http://art.ganseea.cn)进行报名并向主考院校缴纳考试费(由甘肃省教育考试院代收),具体操作办法详见报名系统。在院校考试开始前5天零时结束报名,考试开始前2天考生可登录报名系统打印准考证。
(二)报名注意事项
1.报考美术与设计学类相关专业(美术学、绘画、雕塑、摄影、中国画、艺术设计学、视觉传达设计、环境设计、产品设计、服装与服饰设计、公共艺术、工艺美术、戏剧影视美术设计、动画)的考生必须为我省美术与设计学类(美术)专业统考本科合格的考生。
2.报考书法学专业的考生必须为我省美术与设计学类(书法)专业统考本科合格的考生。
3.作为过渡,今年暂不对其他专业做统考本科合格要求。
4.考生应在规定时间内登录甘肃省教育考试院网站进行报名,报名时间截止后不再安排补报。
5.考生在网上报名且完成缴费确认后视为报名成功,未缴费确认的,视为报名无效;网上报名且缴费成功,无论何种原因不参加考试的,不退还报名费。考生未报名或报名无效不得参加考试。
6.考生在网上报名时应选定报考院校及报考专业,报名时间截止后不得修改所报专业。笔试考场座位、面试次序安排在报名结束后由计算机随机生成,与报名先后顺序无关。
(三)考试
1.考试当天考生要携带网上打印的准考证和艺术体育类专业考试准考证(美术与设计学类考生须同时持统考合格证)及身份证在规定的时间和考点参加考试。
2.考生入场时必须接受监考人员的金属探测检查,考生不得携带任何书籍、报纸、参考资料、通讯工具(如手机及其他无线接收、传送设备等)、电子存储、录音及摄像设备等物品进入考场,考试过程中一经发现带入、使用上述违禁物品者,无论何种原因,均按考试违规处理。
3.美术考生除考试用纸张以外自备其他所有考试用品:平面画板、画架、铅笔、橡皮、水粉等。
4.音乐、舞蹈考生除钢琴以外须自备其他随身乐器及表演服装等物品。其中声乐考生原则上进行无伴奏清唱,如有特殊情况需要伴奏的,由校考院校向考点提出申请,经考点审核同意后,由校考院校提供免费伴奏。
小编精心为您推荐:
艺术校考报名推荐访问