出国留学网专题频道艺术高考真题栏目,提供与艺术高考真题相关的所有资讯,希望我们所做的能让您感到满意!
12-12
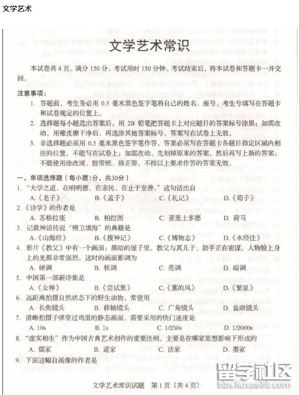
2023年的高考艺术类专业统考目前山东省的考试已经完成了一部分专业的全省统考,对于其他地区还没有开始考试的地区考生来说,这份考试真题在考试前是非常有复习价值的,小编在本文中为大家准备了山东省2023年艺考编导专业《文学艺术常识》考试真题分享,有需要的小伙伴们快来本文中看看吧!
推荐阅读:
2023年山东省高考艺术类专业考试安排
山东省2023年高考美术类专业统考考试真题
山东省2023年艺考各考试科目具体考试内容及考试时间安排
山东省2023年高考艺术类专业考试准考证打印时间
2023年广东省艺考编导及书法专业取消全省统...
与艺术高考真题相关的艺术高考
艺术高考真题推荐访问
搜索更多内容
艺术高考真题相关推荐
编辑推荐
热点推荐