出国留学网专题频道艺考报名栏目,提供与艺考报名相关的所有资讯,希望我们所做的能让您感到满意!
07-21
为了帮助考生能够更顺利的走进高考的殿堂,下面由出国留学网小编为你精心准备了“2020年教育部全国艺考报名人数达117万人”,持续关注本站将可以持续获取高考资讯!
2020年教育部全国艺考报名人数达117万人
央视新闻7月19日消息,据教育部公布的数据,2020年全国艺考报名人数达到117万。今年为了避免艺考造成的人员流动和聚集,众多高校艺术类专业招生考试选择了云上考试的方式。中央美院的专业复试全国共有26000多名考生参加,到7月19日,专业复试阅卷工作全部完成,这也意味着中央美院2020年本科招生最重要的工作已经顺利完成。
02-26
今天小编为大家提供江汉大学2019年艺考报名人数1.5万 4月中旬可查艺考成绩,希望大家能在规定的时间关注艺考成绩的公布!
江汉大学2019年艺考报名人数1.5万 4月中旬可查艺考成绩
今年江汉大学在黑龙江、浙江、江苏、江西、山东、湖南、上海、河北等8个省(市)设立考点,艺术类专业校考考生近15000人,为我校2019年艺术类专业招生提供了充足的生源,也为我校提高生源质量打下了良好基础。
目前,招就处正在积极准备各类考试复评工作。据悉,考试成绩和专业合格名单将于4月中旬公布,考生可关注微信订阅号(江汉大学招生与就业指导处)或登录江汉大学官网(www.jhun.edu.cn)、招生网(zjc.jhun.edu.cn) 进行查询。
小编精心为您推荐:
...02-19
2019年艺术校考已经开始,小编为大家提供2019年艺考报名人数创新高 四大院校热门专业报录比公布,大家可以了解一下情况!
2019年艺考报名人数创新高 四大院校热门专业报录比公布
春节假期刚过,紧接着2019年艺考校考拉开帷幕。虽然艺考改革对考生文化成绩要求提高以及考试难度增加,但这并没有影响考生报考热情,今年多所院校报考人数创下新高。根据统计,从2014年至2019年,北京电影学院报考人数持续增长,六年间,增加4万多人。

来源:中国教育在线
小编精心为您推荐:
...11-29
为方便大家进行报名,小编为大家提供中国传媒大学2019年艺术类本科招生网上报名流程,希望大家仔细查看!祝大家报考顺利!
中国传媒大学2019年艺术类本科招生网上报名流程
一、考生注册
亲爱的同学,当你首次进入系统时,必须先进行“考生注册” ,注册成功后,用注册的“证件号码”和“密码”登陆系统报名。注册时填写 “证件号码”、“密码”、“电子信箱”等信息,注册界面的所有信息都必须填写完整,否则无法注册成功。为防止他人修改你的个人资料,请使用较复杂的密码,考生注册或登录完毕后,必须退出系统。
每次登录系统时考生必须使用自己注册的“证件号码”和“密码”,请务必牢记。
二、网上报名
考生注册完成后使用注册的账号密码登录报名系统并同意我校报名规则,即可开始“网上报名”。首先填写个人基本信息,其次选择考点,然后填写报考志愿,然后进行网上交费,最后打印准考证。成功打印准考证表示报名完成。
注意:①标有“ * ”的项目必须填写;
②考生不可重复报名,否则系统不予接受。
三、核对和修改报名信息
考生网上报名成功退出系统后,想要核对填报的信息是否准确或修改已填写的信息,使用个人的“证件号码”和“密码”重新登录系统,点击 “修改报名信息”按钮,核对或者修改个人相关信息(姓名及身份证号码除外)。在报名时间内个人基本信息均可修改,学校的数据库信息是考生最终修改的数据。
四、打印《初试准考证》
打印《初试准考证》, 《初试准考证》的内容必须与最终修改后的数据完全一致,否则视为无效。
五、按时参加考试
考生按以上流程完成网上报名后,携带《初试准考证》、身份证在规定的时间到所选择的相应考点参加考试。
小编精心为您推荐:
出国留学高考网为大家提供武汉体育学院2018年艺考报名截止时间3月5日,更多高考资讯请关注我们网站的更新!
武汉体育学院2018年艺考报名截止时间3月5日
一、艺术类各专业招生计划及招生省份

校考报名时间:1月15日—3月5日
校考报名网址:http://whty.gaokaobaoming.com
校考报名、考务费:200元/人,考生一经缴费,如放弃考试,费用不予退回。
二、报考办法
1.报考武汉体育学院艺术类各专业的考生,必须符合教育部和所在省规定的报名条件,并取得当地艺术类考生的报考资格,文化考试参加全国普通高等学校招生的统一考试。
2.报考表演、舞蹈表演专业的外省考生须根据生源地省级招办文件要求执行,若有统考要求,则考生必须参加省级统考,且统考合格后再参加我校组织的专业校考;若无统考要求,考生则直接参加我校专业校考。
3.报考舞蹈表演专业(健美操、啦啦操、体育舞蹈、大众艺术体操)、表演(武术表演、健身健美)专业的湖北省考生不用参加省统考,直接参加我校专业校考;报考我校表演(服装表演)专业的湖北省考生必须参加湖北省统考,且统考合格后方可参加我校专业校考。
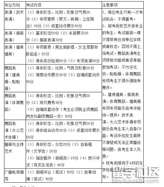
三、校考专业考试内容

四、录取办法
(一)学校原则上只录取第一志愿考生。
(二)表演、舞蹈表演专业考生文化成绩达到所在省份录取控制分数线后,按校考专业成绩排序录取。
(三)使用专业校考成绩的播音与主持艺术、广播电视编导专业按文化成绩(折算百分制后)、专业成绩各占50%(专业成绩+文化成绩/7.5),两者相加,从高到低排序录取。
(四)使用专业省级统考(联考)成绩的各专业对于有统一投档原则的省市区,认可相关省市区投档原则投档,在文化和专业都合格的投档考生中,按照投档成绩由高到低录取,不设专业级差,无单科要求;
对于没有统一投档原则的省市区,播音、编导专业在文化和专业都合格的考生中,按照高考文化成绩从高分到低分投档,对于投档考生,按照高考文化成绩由高到低录取;舞蹈学、视觉传达艺术专业在文化和专业都合格的考生中,按照专业成绩从高分到低分投档,对于投档...
下面是出国留学网整理的“2018年广东艺考报名网址及报名缴费须知”,欢迎阅读参考,更多有关内容请继续关注本网站高考栏目。
2018年广东艺考报名网址及报名缴费须知
1、广东省网上报名缴费系统,仅适用于报考我校的广东省考生(即报名在广州考点考试的考生),其他省份考生,请到我校在该省设置的考点报名考试。
2、考生需首先“注册”,注册成功后,再通过“用户登陆”进入报名系统填写考生报名信息。由于兼容性问题,请考生尽量使用谷歌浏览器报名缴费或手机浏览器报名。不要使用360浏览器报名缴费。
3、考生在报名系统中填写报名信息,上传照片后(照片大小不超过1M)提交报名信息。
4、成功提交报名信息后,点击“确定支付(200元)”并按照提示进行缴费。我校报名缴费系统使用湛江市顺正网络科技有限公司提供的支付通道,支持微信支付、支付宝支付、中国建设银行和银联网上银行等缴费方式。故考生缴费的时候,显示的商户名称是湛江市顺正网络有限公司,请放心支付。
5、考生在报名系统中可报考一个或以上的专业,如报考多个专业,则需要多次填写报名信息并按专业分别缴费。
6、由于使用网上银行缴费,一旦报名缴费成功后,不管任何原因,均无法退款,请考生悉知,确认报考后再缴费。
7、考生提交报名信息后,如果未支付报名费便退出报名缴费系统,则必须重新登陆,继续完成网上缴费方可打印报名表。
8、缴费成功后,请考生在2月24日、25日两天登陆系统打印报名表(2月24日之前不要打印报名表),并查看考试时间安排。考生考试时需携带报名表到考点考试(广州考点是:广州市天河区燕岭路495号燕岭校区)。特别提醒:只有成功缴费后,系统才允许考生打印报名表。如考生网络缴费不成功(尽管已经提交了报名信息),将无法打印本人的报名表。成功缴费后,考生如果无法在家里打印报名表,也可在考试当天到考点,由我校工作人员帮忙打印后再凭报名表入场考试。为预防现场打印拥挤,请考生尽量在家中打印报名表并于考试当天携带报名表到场考试。
9、我校将在2月21号24:00关闭报名缴费系统,请及时报名缴费。
10、今年在校本部(湛江)不设考点,请广东省考生在广州考点报考。
支付流程:
登录系统,填好报名信息后,确认支付后选择支付方式(支付宝、建行卡、微信):
支付宝支付流程:
1、如果是通过电脑进入报名系统,在出现付费二维码时,可直接用手机支付宝的“扫一扫”进行付费。如果是通过电脑的支付宝账号登录,可直接在电脑端上用账号登录后付款。
2、如果是通过手机进入报名系统,在出现付费二维码时,需按以下步骤进行:①截图保存“支付宝支付”页面的二维码。②打开支付宝进入“扫一扫”,点击右上角的“从相册选择二维码”,选中第①步所保存的图片。③进入支付页面完成支付手续。如果是通过手机的支付宝账号登录,可直接在手机端上用账号登录后付款。
建行支付流程:...
11-15
出国留学网高考网为大家提供2018湖北艺考报名11月16日截止 普通高考报名11月20日启动,更多艺术高考资讯请关注我们网站的更新!
2018湖北艺考报名11月16日截止 普通高考报名11月20日启动
2018年湖北高考网上报名按科类分两个时段进行:
1、第一时段
2017年11月14日-2017年11月16日,普通高考艺术类考生网上报名。
2、第二时段
2017年11月20日-2017年12月5日,普通高考文、理、体育类和技能高考、高职单招考生网上报名。
此外不接受任何情况的补报名。
提示
1、美术统考、体育体测缴费可借别人的银行卡为自己缴费(高考支付问题咨询/指导热线:95516,请提前备好卡号)。
2、提交后也可自由修改已填信息,现场拍照后才不可修改。
3、手机或电脑均可无缝衔接的在本站完成报名或修改信息。
小编精心为您推荐:
...01-12
出国留学网高考网为大家提供2017山东工艺美术学院艺考报名系统,更多艺术高考资讯请关注我们网站的更新!
2017山东工艺美术学院艺考报名系统:
点击下面图片即可进入山东工艺美术学院艺考报名系统:
小编精心为您推荐:
01-02
出国留学网高考网为大家提供浙江传媒学院2017艺考报名及考试时间安排,更多艺术高考资讯请关注我们网站的更新!
浙江传媒学院2017艺考报名及考试时间安排
报考时间
(1)沈阳、山西、郑州、长沙考点报考时间
网上报名时间:2017年1月3日—10日(其中山西考点美术类网上报名时间:2017年1月17日—2月7日,报名网址:http://yikao.cdn.titd.net/ )
初试时间:2017年1月15日—17日
复试时间:2017年1月19日—20日
郑州美术类考试时间:2017年1月18日
山西美术类考试时间:2017年2月10日
沈阳美术类考试时间:2017年2月16日
(2)兰州、成都、青岛考点报考时间
网上报名时间:2017年1月3日—2月2日
初试时间:2017年2月7日—9日(其中兰州考点美术类需现场确认,现场确认时间:2017年2月7日—8日)
复试时间:2017年2月11日—12日(其中青岛考点音乐舞蹈类复试时间:2017年2月10日开始,具体安排详见考点公告)
兰州和青岛美术类考试时间:2017年2月10日
(3)深圳考点报考时间
网上报名时间:2017年1月3日—10日
美术类考试时间:2017年2月6日
(4)杭州、北京考点报考时间
网上报名时间:2017年1月3日—2月10日
初试时间:2017年2月13日—15日(其中北京考点初试时间:2017年2月14日)
复试时间:2017年2月17日—18日(其中杭州考点音乐舞蹈类复试时间:2017年2月16日)
杭州美术类考试时间:2017年2月16日
注:1.在我校招生网上进行网上报名的考生,请务必在规定时间内打印准考证,准考证打印开始时间为:考试开考前2天。(例如郑州考点1月15号开考,考生可于1月13号开始登陆网上报名系统打印准考证;郑州考点美术类专业1月18号开考,考生可于1月16号开始登陆网上报名系统打印准考证。)
2.所有考点均不接受现场报名。
3.兰州考点美术类考生必须于2017年2月7日—8日到考点进行现场确认。
报考方法
1.报名:考生信息的完整正确和高考录取密切相关,十分重要,为确保信息采集的正确率,请考生务必仔细填报,认真核对。
请考生于规定时间登录学校招生网(网址:zsw.zjicm.edu.cn)点击“网上报名”,按程序要求进入报名系统后,按系统指示填写相关信息,选择报考专业、专业志愿和考点(1个考生最多可填报4个专业,考生要慎重选择所报考专业、专业志愿和考点,一经网上缴费后不得再修改)—→网上缴费—→自主选择初试考试时间—→A4纸打印“专业考试准考证”和“考生登记表”(每报考1个专业打印1份“...
12-07
出国留学网高考网为大家提供2017湖南省外高校艺考报名时间:1月4日开始,更多艺术高考资讯请关注我们网站的更新!
2017湖南省外高校艺考报名时间:1月4日开始
合普通高等学校招生报名条件并取得了2017年湖南省艺术类专业统考合格资格的考生,方可报名参加省外院校组织的艺术类专业考试(以下简称“校考”)。
我省将于2017年1月17日前在湖南招生考试信息港(http://www.hneeb.cn/ )网站上公布全省艺术类统考各专业类别的合格资格线,并公示取得合格资格的考生名单(不另行发放省级统考合格证书)和考生成绩分布等情况,考生和相关院校均可上网查看有关信息。对已在我省安排了校考的院校(专业),考生原则上须在我省指定考点参加该院校相关专业的校考。
我省艺术类考生参加省外院校在湘组织的专业校考报名分两种方式:
一是“网上报名/集中缴费”方式,此方式只适用于美术类校考报名,但使用招生院校自主开发或指定报名系统进行报名的除外;
二是“网上预报名/现场缴费确认”方式,此方式适用于非美术类校考报名。校考报名的流程及相关要求详见“湖南省高校招生考试信息管理平台(考生版)”(网站地址:http://www.hneao.cn/ks )上的《艺术校考报考须知》。
美术类专业校考(采用我省统一网报系统的高校)网上报名日期为2017年1月4日至2017年1月10日(考生需充分了解所报考高校招生简章涉及的内容,合理规划,网报过期后不能补报、更改或取消),集中缴费日期为2017年1月14日至2017年1月19日,未按时缴费者报名无效(缴纳报名考试费有关要求:缴费日期需在网上报名时预约;考生必须一次性现金缴纳所有报考学校的报考费用,且缴费后不能退费;统考不合格考生不能缴费且报名无效),缴费现场工作时间为缴费日期当天8:30至14:00,集中缴费地点为中南林业科技大学 体育艺术馆。非美术类专业网上报名时间从2017年1月上旬开始至考生报考专业考试开始前一天17:00结束。在校考报名截止之前,考生可登录系统报名或修改报名信息。报名、缴费确认时间(地点)及其它事项详见“湖南招生考试信息港”网站公布的“省外高校来湘组织艺术类专业校考考点及考试时间安排表”(使用自主开发或指定系统报名的高校,其报名时间以高校公布的时间为准)。考生现场缴费确认和参加考试时,必须携带本人第二代居民身份证和《2017年湖南省普通高校招生统一考试专业考试证》(以下简称《专业考试证》)。

艺考报名推荐访问