出国留学网专题频道荆门中考录取分数线栏目,提供与荆门中考录取分数线相关的所有资讯,希望我们所做的能让您感到满意!
07-16
中考分数线部分地区已经出来了,下面由出国留学网小编为你精心准备了“2020荆门中考录取分数线预测【公布】”,持续关注本站将可以持续获取更多的考试资讯!
2020荆门中考录取分数线预测【公布】
2020荆门中考分数线预测
1、龙泉中学
(一)统招生
1.荆门市中心城区:539分。
2.东宝区、掇刀区、漳河新区乡镇初中:500分。
3.沙洋县:528分。
4.钟祥市:547分。
5.京山市:538分。
6.屈家岭:500分。
(二)分配生志愿填报资格分数线
计划分配到校,志愿填报资格分数线为各区域统招资格分数线下50分(489分)。
(三)国际部:310分。
(四)特长生:309分。
2、其他普通高中
1.荆门中心区域(市直、东宝区、掇刀区、漳河新区):310分。
2.沙洋县、钟祥市、京山市、屈家岭:302分。
3、中等职业学校
“3+2”或五年一贯制学校录取控制分数线:200分。
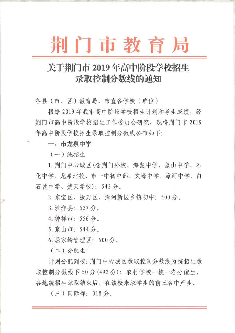
二、2019年湖北荆门中考分数线


三、2018年湖北荆门中考分数线


推荐阅读:
07-03
几年的寒窗苦读就待为了今日的结果,下面由出国留学网小编为你精心准备了“2019年湖北荆门中考录取分数线”,持续关注本站将可以持续获取更多的中考资讯!
2019年湖北荆门中考录取分数线
2019年湖北荆门中考各高中录取分数线公布了,具体内容如下所示:


推荐阅读:
下面是由出国留学网编辑整理的2017年湖北荆门中考录取分数线,欢迎查看!
根据2017年荆门市高中阶段学校招生计划和考生成绩,现将荆门市2017年高中阶段学校招生志愿填报资格分数线公布如下:
一、市龙泉中学
(一)统招生志愿填报资格分数线
1.荆门中心城区(含荆门外国语学校、海慧中学、象山中学、石化中学、龙泉北校、市体校、文峰中学、漳河中学、白石坡中学、楚天学校):606分。
2.三区乡镇(东宝区、掇刀区、漳河新区乡镇)初中:597分。
3.京山县:607分。
4.沙洋县:611分。
5.钟祥市:610分。
6.屈家岭:573分。
(二)分配生计划分配到校
按分数从高到低录取,志愿填报最低控制分数线为各区域统招资格分数线下50分(荆门中心城区556分、三区乡镇初中547分、京山县557分、沙洋县561分、钟祥市560分)。
(三)国际部招收150人,凭志愿按分数从高到低录取,志愿填报最低控制分数线为340分。
二、其它省级示范高中
(一)荆门市一中、东宝中学、掇刀石中学
1.统招生志愿填报资格分数线528分。
2.荆门市一中国际部招收120人,凭志愿按分数从高到低录取,志愿填报最低控制分数线为340分。
(二)京山一中统招生志愿填报资格分数线:595分
(三)沙洋中学统招生志愿填报资格分数线:595分
(四)钟祥一中
1. 统招生志愿填报资格分数线:607.5分。
2.国际部招收120人,凭志愿按分数从高到低录取,志愿填报最低控制分数线为340分。
三、其它公办普通高中
全市其它普通高中凭志愿按分数从高到低录取,志愿填报最低控制分数线为340分。
四、民办高中学校
民办高中学校自主划线,报市教育局备案并严格按市教育局下达的计划招生,志愿填报最低控制分数线为340分。
五、特长生招生学校
特长生招生学校按市教育局下达的特长招生计划和公布的特长生合格成绩自主招生。合格分数线如下:
美术:61.75分 传媒:87.5分
音乐:73.3分 体育:40分
六、中等职业学校
中等职业学校采用以志愿为主,自主招生的形式进行招生。
七、录取方式
网上填报志愿,网上录取。
小编精心为您推荐:
中考分数线信息汇总05-14
中考结束后,大家可以在考后关注出国留学网中考分数线频道的更新,我们会在第一时间为大家提供2016年龙泉中学中考录取分数线,希望能帮助大家度过一个愉快的暑假!
| 2016年龙泉中学中考录取分数线发布入口 |
中考频道推荐访问:
05-14
中考已经落下帷幕,那么中考分数线什么时候公布?出国留学网中考频道第一时间为您提供2016年钟祥市旧口高中中考分数线,大家可以参考一下,更多中考资讯请关注我们网站的更新!
| 2016年钟祥市旧口高中中考分数线发布入口 |
中考频道推荐访问:
05-14
中考已经落下帷幕,那么中考分数线什么时候公布?出国留学网中考频道第一时间为您提供2016钟祥一中中考分数线,大家可以参考一下,更多中考资讯请关注我们网站的更新!
| 2016钟祥一中中考分数线发布入口 |
中考频道推荐访问:
06-30
中考已经落下帷幕,那么中考分数线什么时候公布?出国留学网中考频道第一时间为您提供2015龙泉中学中考录取分数线,大家可以参考一下,更多中考资讯请关注我们网站的更新!
中考频道推荐访问:
小编精心为您推荐:
06-30
出国留学网中考频道将在考后第一时间为大家提供2015钟祥市旧口高中中考录取分数线,更多学校的中考分数线大家可以关注我们网站的更新。
中考频道推荐访问:
小编精心为您推荐:
06-30
中考已经落下帷幕,那么中考分数线什么时候公布?出国留学网中考频道第一时间为您提供2015年钟祥一中中考录取分数线,大家可以参考一下,更多中考资讯请关注我们网站的更新!
中考频道推荐访问:
小编精心为您推荐:
07-04
出国留学网小编为大家提供了荆门中考分数线,希望给大家带来帮助。更多内容欢迎访问www.liuxue86.com。
7月3日,市教育局公布了我市2014年高中阶段学校招生录取控制分数线,中考成绩290分以上的考生可以填报普通高中学校志愿。具体分数线如下:
一、省级示范高中对等录取
荆门中心城区:574分,东宝区:540分,掇刀区:550分,屈家岭管理区:532分,京山县:560分,沙洋县:551分,钟祥市:573分,漳河新区:522分。
二、省级示范高中正取生
荆门市第一中学、东宝中学、掇刀石中学:447分,京山一中:551分,沙洋中学:533分,钟祥一中:570分。
三、省级示范高中分配生和择校生
市龙泉中学分配生录取控制分数线原则上为省级示范高中荆门中心城区对等录取分数线下50分,其他省级示范高中分配生录取控制分数线原则上为各校正取分数线下50分。
市龙泉中学择校生(国际部)录取控制分数线原则上为省级示范高中荆门中心城区对等录取分数线下100分,其他省级示范高中择校生(国际部)录取控制分数线原则上为各校正取分数线下100分。
四、普通高中最低录取控制分数线
普通高中最低录取控制分数线290分。
五、中职学校
中等职业学校招生以志愿为主、自主招生的方式进行。
...荆门中考录取分数线推荐访问