出国留学网专题频道蚌埠医学院考研专业目录栏目,提供与蚌埠医学院考研专业目录相关的所有资讯,希望我们所做的能让您感到满意!
09-06
考研专业频道为大家提供蚌埠医学院2019年考研专业目录,大家一定要仔细阅读哦!更多考研资讯请关注我们网站的更新!
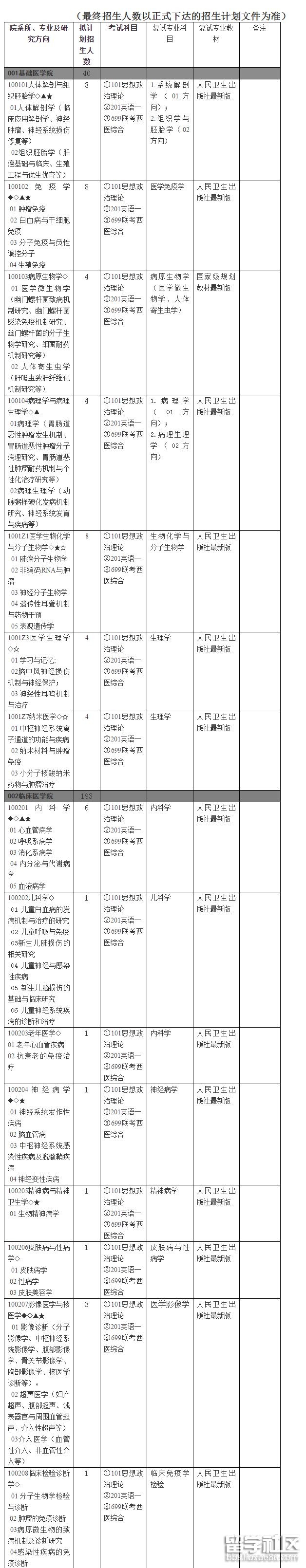
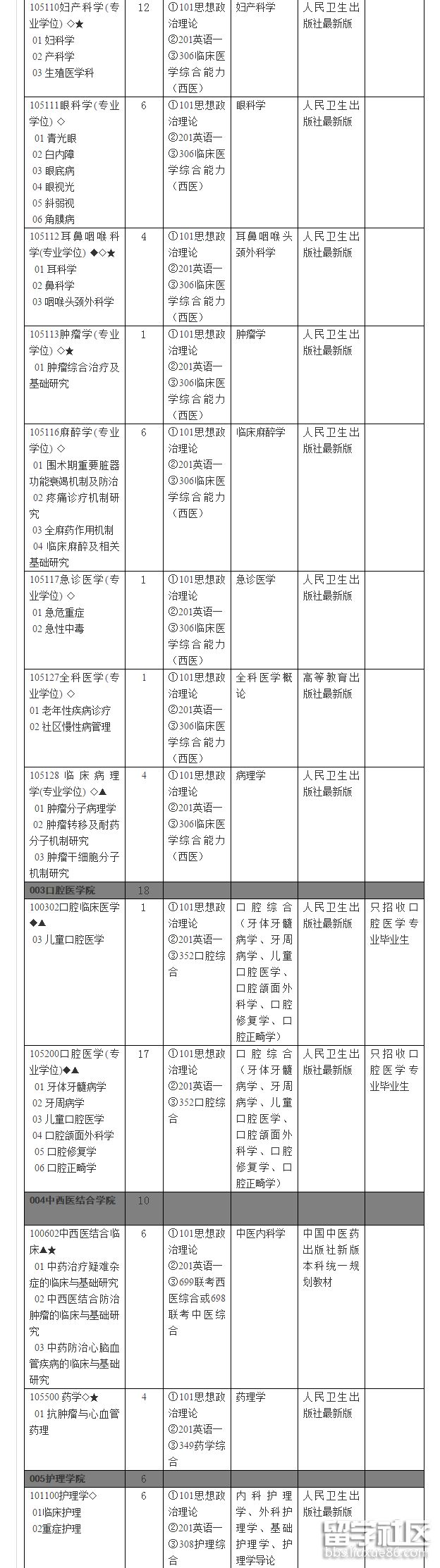
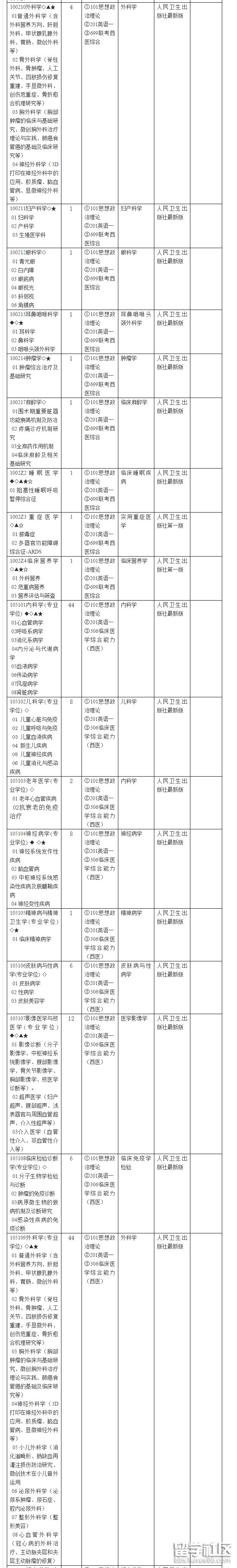
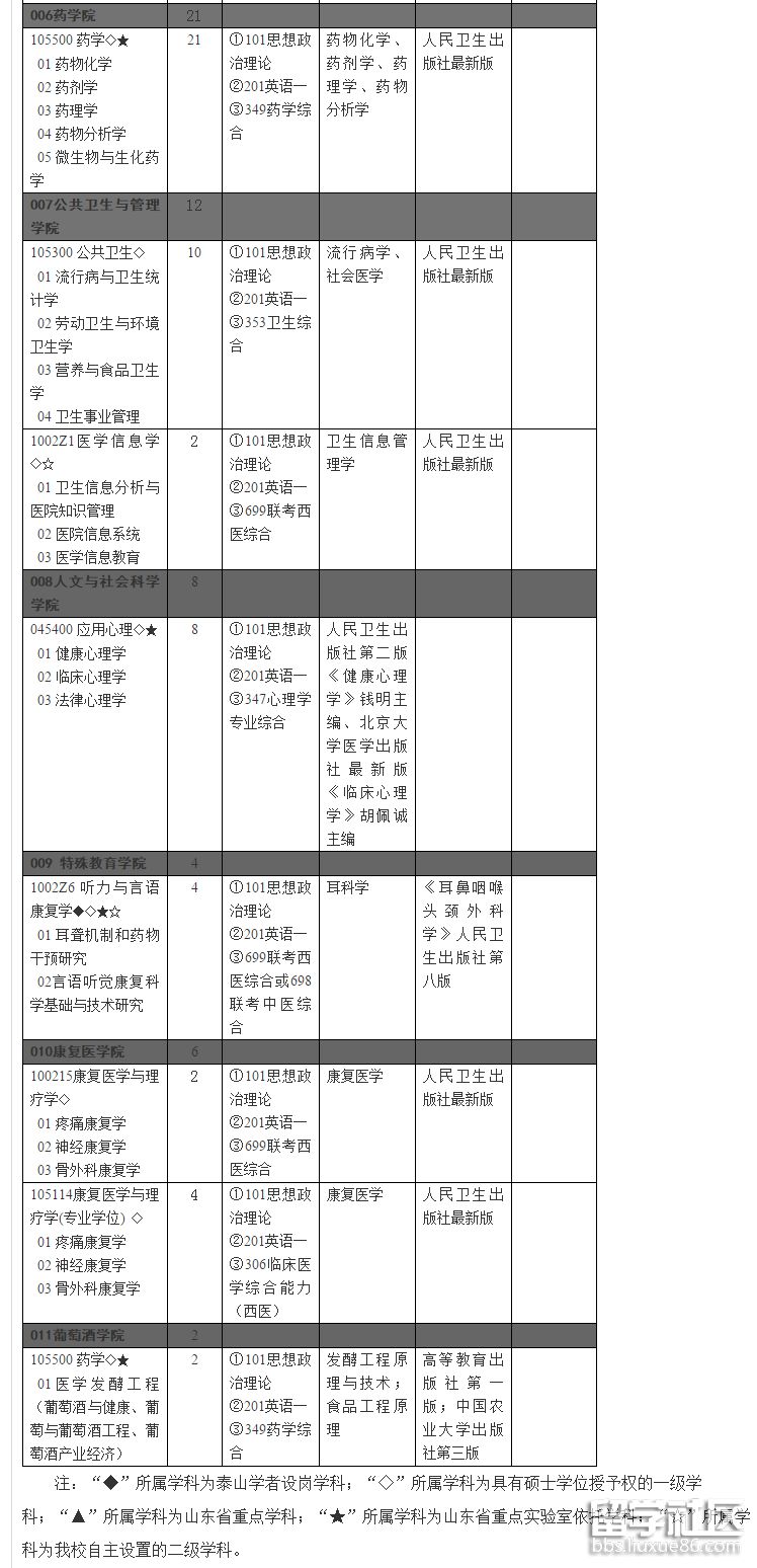
蚌埠医学院2019年考研专业目录





注:
1、备注栏中★表示招收退役大学生士兵专项计划人数。
2、护理专硕(全日制和非全日制)的学历报考条件为: 1)国家承认学历的应届本科毕业生(录取当年9月...
10-27
出国留学考研网为大家提供蚌埠医学院2018年考研专业目录,更多考研资讯请关注我们网站的更新!
蚌埠医学院2018年考研专业目录
全日制学术学位170人
专业代码、名称 | 研究方向 | 人数 | 考试科目 | 报考条件 | 备注 |
100101人体解剖与组织胚胎学 | 01断层影像与介入放射 02软骨损伤与修复 03干细胞定向分化与神经再生 04心脑血管损伤与修复 05神经损伤与修复 | 4 | ①101思想政治理论 ②201英语一 ③699西医综合或702基础医学综合 | 01方向招收临床医学、医学影像学、精神医学、护理学或法医学专业毕业生;02-05方向招收医学或生物科学专业毕业生 | 1★ |
100102免疫学 | 01抗感染免疫 02肿瘤免疫 03细胞免疫 04神经免疫 | 5 | ①101思想政治理论 ②201英语一 ③699西医综合或702基础医学综合 | 医学或生物科学类专业毕业生 | |
100103病原生物学 | 01垂直感染 02细菌L型致病性 03感染性疾病致病机制与诊治防控 | 5 | ①101思想政治理论 ②201英语一 ③699西医综合或702基础医学综合 | 医学或生物科学类专业毕业生 | 1★ |
100104病理学与病理生理学 | 病理学 01消化系统肿瘤病理 02生殖系统肿瘤病理 | 5 | ①101思想政治理论 ②201英语一 ③699西医综合或702基础医学综合 | 01-02方向招收临床医学专业毕业生;03-06方向招收医学或生物学类专业毕业生 | |
病理生理学 ... |
10-19
03-17
出国留学网考研调剂频道在第一时间为大家发布蚌埠医学院2016考研调剂信息,请大家密切关注本网站的更新。大家还可以关注2016各大院校考研调剂信息汇总及2016年考研调剂信息汇总以便了解最新的考研调剂信息!
各位考生:
经学校硕士研究生招生录取工作领导小组研究通过,现将我校2016年硕士研究生招生调剂工作要求和程序公布如下:
一、调剂基本要求:
1、初试成绩达到复试分数线。
2、符合教育部有关调剂要求和我校硕士研究生招生简章及专业目录等相关规定。
3、初试科目与调入专业初试科目相同或相近,其中统考科目原则上应相同。
4、第一志愿报考临床医学类(临床医学、口腔医学及中医学)专业学位的考生可调剂到其他专业,报考其他专业的考生不可调剂到临床医学类专业学位。
5、各二级学科专业(其中内科学、外科学、肿瘤学三个专业学术学位按招生专业目录公布的专业组别计算,专业学位按研究方向计算)第一志愿达线人数达到计划数120%原则上不再接收调剂考生。
二、第一志愿考生复试比例及调剂规则、步骤
(一)第一志愿考生进入复试的比例:
生源充足的专业复试差额比例一般在 120%左右,计划数乘以复试比例不是整数的,复试人数自动进1. 进入复试人数按照考生初试成绩总分从高分到低分排序确定,如总分相同,则按单科成绩从高分到低分进行排序,单科成绩排序的优先顺序为:外国语、专业课、政治理论。
(二)第一志愿考生调剂规则
在符合上述调剂基本要求的前提下,第一志愿考生调剂规则如下:
1、二级学科专业(其中内科学、外科学、肿瘤学三个专业学术学位按招生专业目录公布的专业组别计算,专业学位按研究方向计算)第一志愿达线人数超出计划数,该专业达线考生可以申请调剂至校内有缺额专业。
2、调剂的优先次序:
(1)相同二级学科专业(其中内科学、外科学、肿瘤学三个专业学术学位按招生专业目录公布的专业组别划分,专业学位按研究方向划分)的专业学位调剂至学术学位。
(2)相同学位类型、相同二级学科专业(特指内科学、外科学、肿瘤学三个专业),按招生专业目录公布的专业组别进行调剂(其中肿瘤学,肿瘤内科只能与肿瘤放疗互调,肿瘤外科只能与肿瘤妇科互调)。
(3)相同一级学科、不同二级学科专业的专业学位调剂至学术学位,但只能在同一专业类别(专业类别1、专业类别2、专业类别3)内进...
02-14
2014蚌埠医学院考研调剂信息将在在3月底-4月初公布,出国留学网考研频道将第一时间发布蚌埠医学院2014考研调剂信息,届时请广大考生关注,2014考研调剂频道。
蚌埠医学院2014年考研调剂成功指南:
第一条是网上渠道。考生可通过出国留学网考研调剂频道获取最新高校调剂信息。另外,不少大学的研究生部网页都有网上调剂信息登记系统,大家可以通过登陆系统提出调剂申请,请注意,一定要准确、完整填写个人信息。首次登录时一般要靠准考证和身份证号码登录。在填写时还应注意:
1、 所填写的基本信息应与你原始报名信息卡一致。
2、待4月份国家分数线下达后,符合该校调剂条件的考生,学院将与考生本人联系,请及时将调剂材料(原始报名材料)寄交所选择的学院。
第二条是电话渠道。调剂要尽早并且准确。一旦得出自己的分数可能达不到报考院校分数线的要求,除了上网查询并申请调剂外,还可以选定几所有可能录取自己的学校,向他们的研究生院打电话获得最新信息,并最好联系上该学院相关专业的导师,往往导师的肯定在这时能起到关键性的作用。电话号码怎么查?这也有很多渠道,首先落实院校名称,可以向当地114查询;另外,上网查询、向师兄师姐、考友打听也是比较省钱的办法。
第三条是人情渠道。这条渠道要求你和报考专业的导师有比较良好的关系。可以请求他们为你介绍其他的学校或导师。一般他们处于同情和惜才的心理都会帮助你,而他们说一句话能为你节省不少时间,避免一些无谓的周折。
最后交待一句,千万不要坐着等别人来调剂你,或者给你关键性的信息。调剂也是一个残酷竞争的过程,你晚去一步,位置就可能被人占了,一定要尽早行动,从速从早。
2014考研调剂必备资料:
2015年蚌埠医学院考研大纲预计会在9月份出来,出国留学网考研频道将第一时间为您首发蚌埠医学院考研大纲,点击进入:2015年蚌埠医学院考研大纲发布入口,点击查看更多蚌埠医学院考研信息
英语、数学、政治都是全国通用大纲,一般也是9月中旬发布
2015年英语二考研大纲》》》点击查看2015年政治考研大纲》》》》点击查看 2015年数学一考研大纲》》》点击查看
09-13
考研专业频道为大家提供河北中医学院2019考研专业目录,一起来看看吧!更多考研资讯请关注我们网站的更新!
河北中医学院2019考研专业目录

小编精心为您推荐:
蚌埠医学院考研专业目录推荐访问