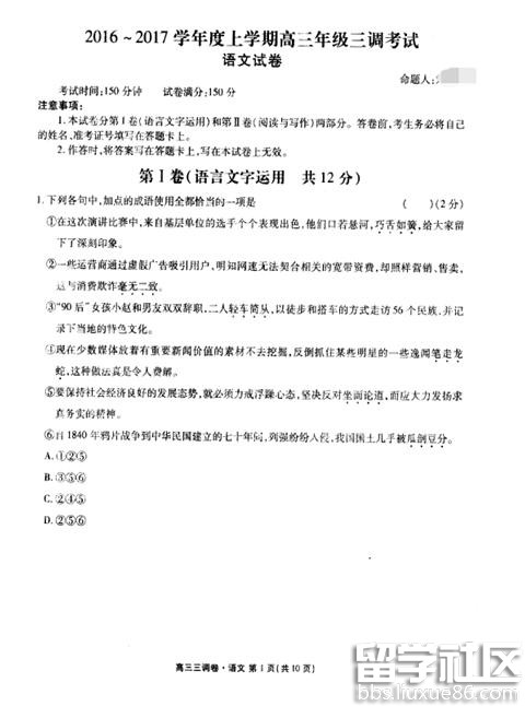
出国留学网衡水中学2017高三三调试题及答案

出国留学网专题频道衡水中学2017高三三调试题及答案栏目,提供与衡水中学2017高三三调试题及答案相关的所有资讯,希望我们所做的能让您感到满意!

2017届河北衡水中学高三三调试题及答案汇总

 

  出国留学网高考网为大家提供2017届河北衡水中学高三三调试题及答案汇总,更多高考信息请关注我们网站的更新!


2017届河北衡水中学高三三调试题及答案汇总
1 2017届河北衡水中学高三三调语文试题及答案
2 2017届河北衡水中学高三三调文科数学试题及答案

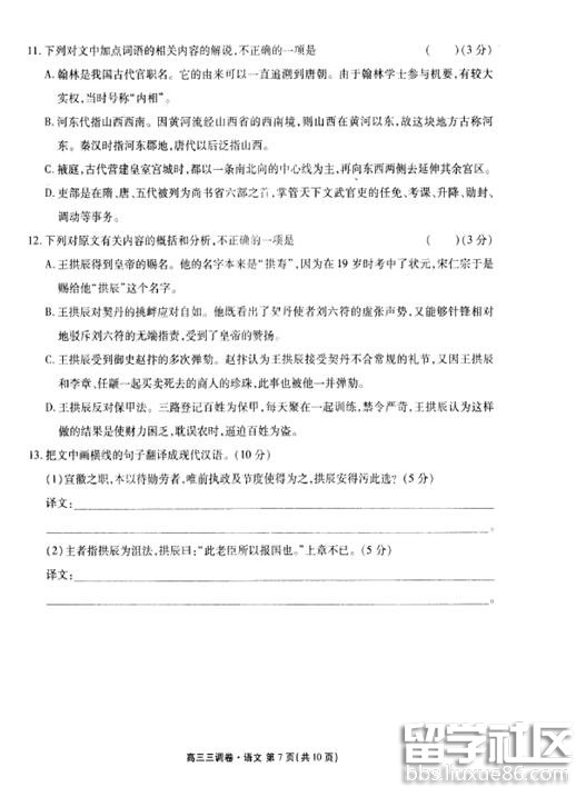
衡水中学2017届高三三调语文试题及答案

 

  2017届衡水中学高三三调已结束,出国留学网高考网小编整理了衡水中学2017届高三三调语文试题及答案,供同学们参考学习。

  衡水中学2017届高三三调语文试题及答案

20161021034625626.jpg

2017届衡水中学高三一调试题及答案汇总

 

  2017届衡水中学高三一调已结束,出国留学网高考网小编整理了2017届衡水中学高三一调试题及答案,供同学们参考学习。


2017届河北省衡水中学高三一调试题及答案汇总
1 2017届衡水中学高三一调生物试题及答案(A)
2 2017届衡水中学高三一调生物试题及答案(B)

2017届河北衡水中学高三三调生物试题及答案

 

  2017届衡水中学高三三调已结束,出国留学网高考网小编整理了2017届河北衡水中学高三三调生物试题及答案,供同学们参考学习。

2017届河北衡水中学高三三调生物试题及答案

20161022101755674.jpg

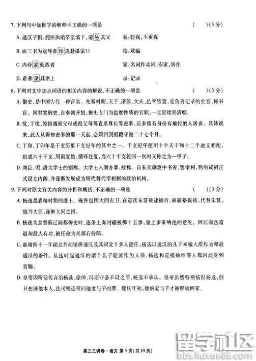
2017届河北衡水中学高三三调语文试题及答案

 

  2017届衡水中学高三三调已结束,出国留学网高考网小编整理了2017届河北衡水中学高三三调语文试题及答案,供同学们参考学习。

  2017届河北衡水中学高三三调语文试题及答案

20161022100039783.jpg

2016河北衡水中学高三二调试题及答案汇总

 

  2016河北衡水中学高三二调已结束,以下是出国留学网高考网小编整理的2016河北衡水中学高三二调试题及答案,供同学们参考学习。


2016河北衡水中学高三二调试题及答案汇总
1 2016河北衡水中学高三二调化学试题及答案
2 2016河北衡水中学高三二调物理试题及答案

河北衡水中学2017届高三三调政治试题及答案

 

  2017届衡水中学高三三调已结束,出国留学网高考网小编整理了河北衡水中学2017届高三三调政治试题及答案,供同学们参考学习。

 河北衡水中学2017届高三三调政治试题及答案

20161022104847593.jpg