出国留学网专题频道襄阳中考语文试题栏目,提供与襄阳中考语文试题相关的所有资讯,希望我们所做的能让您感到满意!
06-23
信心来自于实力,实力来自于勤奋!出国留学网中考频道第一时间为您提供[2017年襄阳中考语文试题附答案(图片版)],希望大家及时关注本页面,可按Ctrl+D收藏本页面。想了解中考成绩查询、分数线、志愿填报、录取查询等相关信息请关注我们网站的更新!





点击下载完整版>>>湖北省襄阳市2017年中考语文试题及答案
2017年中考结束后您可能还会关注:
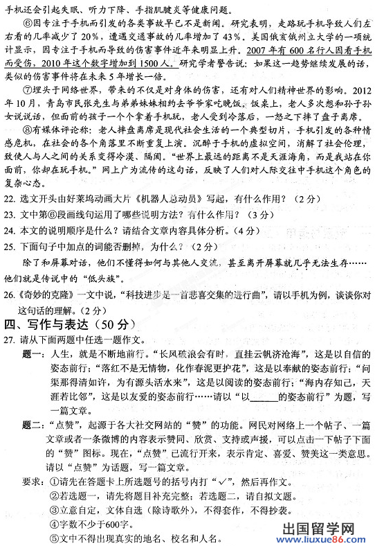
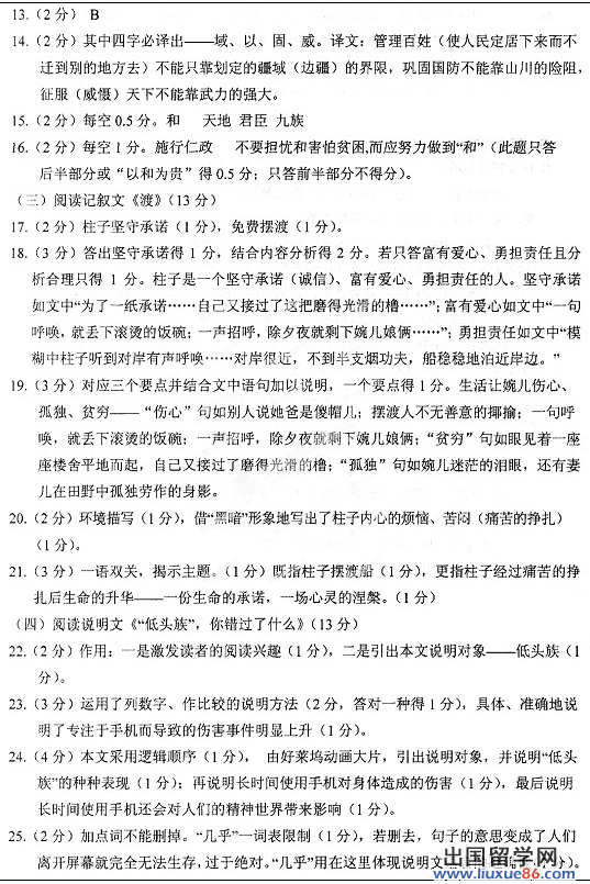
...
三年磨一剑,九班铸辉煌!出国留学网中考频道第一时间为您提供襄阳中考语文试题及答案2017,帮助大家估分,欢迎您访问出国留学网浏览更多中考资讯,了解最新信息请按CTRL F5刷新页面。更多襄阳中考分数线、襄阳中考成绩查询、襄阳中考志愿填报、襄阳中考录取查询信息等信息请关注我们网站的更新!
| 2017襄阳语文中考真题及答案发布入口 |
以下是襄阳2017年全部科目的试题发布入口:
| 地区 | 中考试题 | 中考答案 |
青春似火,誓夺中考状元——壮志冲云。出国留学网中考频道第一时间为您提供2017年襄阳中考语文真题及答案,帮助大家估分,欢迎您访问出国留学网浏览更多中考资讯,了解最新信息请按CTRL F5刷新页面。更多襄阳中考分数线、襄阳中考成绩查询、襄阳中考志愿填报、襄阳中考录取查询信息等信息请关注我们网站的更新!
| 2017襄阳语文中考真题及答案发布入口 |
以下是襄阳2017年全部科目的试题发布入口:
| 地区 | 中考试题 | 中考答案 |
十年寒窗、决战今朝、勤学苦练、我必成功。出国留学网中考频道第一时间为您公布2017襄阳中考语文真题及答案,帮助大家估分,欢迎您访问出国留学网查看更多中考资讯,了解最新信息请按CTRL F5刷新页面。更多襄阳中考分数线、襄阳中考成绩查询、襄阳中考志愿填报、襄阳中考录取查询信息等信息请关注我们网站的更新!
| 2017襄阳语文中考真题及答案发布入口 |
以下是襄阳2017年全部科目的试题发布入口:
| 地区 | 中考试题 | 中考答案 |
06-24
以下是出国留学网小编为大家带来的2016湖北襄阳中考语文试题,详细内容如下,希望能对大家有所帮助!预祝各位考生都能取得好的成绩!
2016湖北襄阳中考语文试题








以下是襄阳2016年全部科目的试题发布入口:
| 地区 |
以下是出国留学网小编为大家带来的湖北襄阳2016年中考语文试题及答案,详细内容如下,希望能对大家有所帮助!预祝各位考生都能取得好的成绩!
湖北襄阳2016年中考语文试题及答案








以下是襄阳2016年全部科目的试题发布入口:
| 地区 |
06-23
08-20
考试不是什么决定命运的法门,成绩更不是代表一个人的整体素质。只要进行了中考这一关,2013中考已结束,为了能给大家在2014年中考考试考出好成绩,小编已在出国留学网分享2013年襄阳中考语文试题及答案。(CTRL+D即可收藏)

中考相关内容推荐:
08-20
2013年中考已经结束,学子们一定十分关注成绩线的指标,小编也是和大家一样。为了能给大家在2014年中考考试考出好成绩,小编已在出国留学网分享2013年襄阳中考语文试题及答案。(CTRL+D即可收藏)

中考相关内容推荐:
襄阳中考语文试题推荐访问