出国留学网专题频道襄阳五中栏目,提供与襄阳五中相关的所有资讯,希望我们所做的能让您感到满意!
出国留学网襄阳中考频道的小编会及时为广大考生提供2017襄阳五中中考分数线:534分,希望对大家有所帮助。
2017襄阳五中中考分数线:534分
襄阳四中、襄阳五中534分 襄阳一中、襄阳三中486.4分
7月7日,记者从市教育局获悉,2017年襄阳四中、襄阳五中和襄阳一中、襄阳三中指标到校录取最低控制分数线划定,其中,襄阳四中、襄阳五中为534分,襄阳一中、襄阳三中为486.4分。
市统招办根据《襄阳市2017年普通高中招生录取实施方案》的要求,对中考成绩达到四所高中指标到校录取最低控制分数线的考生,再分初中学校从高到低划定录取分数线。未完成指标到校招生分配名额的初中,其剩余指标调剂到区域内其他初中,从已过指标到校录取最低控制分数线但未达到所在初中录取分数线的学生中择优录取。襄阳四中、襄阳五中和襄阳一中、襄阳三中录取的学生将分别采取电脑派校的方式分配到襄阳四中或襄阳五中、襄阳一中或襄阳三中。
目前,2017年襄阳四中、襄阳五中和襄阳一中、襄阳三中指标到校招生录取学生名单已公示,详情可登录襄阳教育网进行查询。
以下是襄阳2017年全部科目的试题发布入口:
| 地区 | 中考试题 | 中考答案 |
08-09
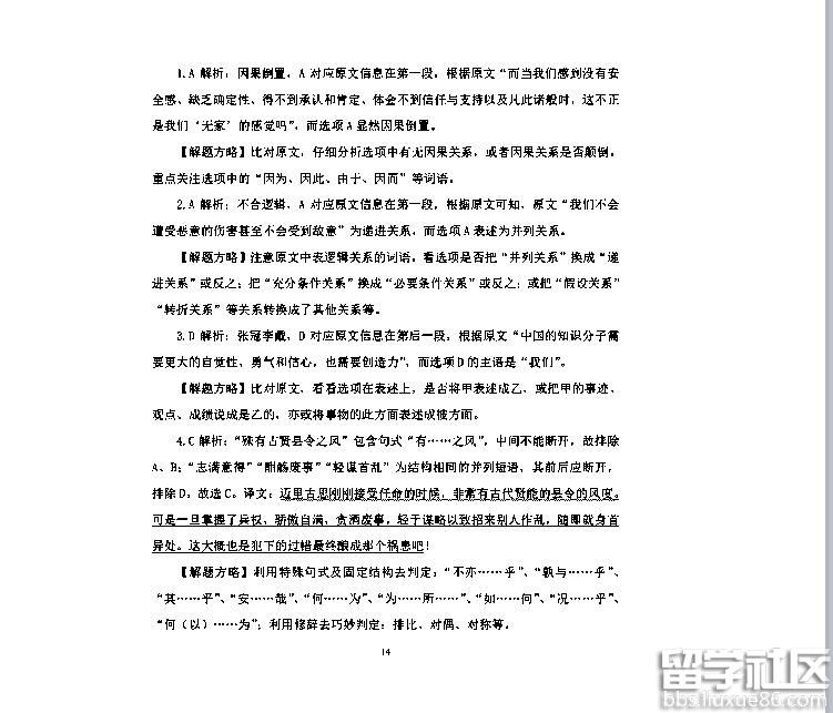
出国留学网高考网为大家提供湖北襄阳五中2017高三毕业生上学期语文综合测试试卷及答案(一),更多高考语文复习资料请关注我们网站的更新!
| 湖北襄阳五中2017高三毕业生上学期语文综合测试试卷及答案(一) | |
| 1 | 湖北襄阳五中2017高三毕业生上学期语文综合测试试卷(一) |
| 2 | 湖北襄阳五中2017高三毕业生上学期语文综合测试答案(一) |
| 出国留学网高考频道整理 | |
08-09
出国留学网高考网为大家提供襄阳五中2017高三毕业生上学期语文综合测试答案(一),更多高考语文复习资料请关注我们网站的更新!
襄阳五中2017高三毕业生上学期语文综合测试答案(一)
襄阳五中2017高三毕业生上学期语文综合测试试卷(一)>>>点击查看






小编精心为您推荐:
出国留学网高考网为大家提供襄阳五中2017高三毕业生上学期语文综合测试试卷(一),更多高考语文复习资料请关注我们网站的更新!
襄阳五中2017高三毕业生上学期语文综合测试试卷(一)
襄阳五中2017高三毕业生上学期语文综合测试答案(一)>>>点击查看









07-22
经过学生自荐,学校综合考评,北大、清华相关负责人到校进行小组式讨论初选,之后到武汉参加笔试,最后在北大、清华参加面试等一系列程序的2012年北大清华自主招生近日公布了复试结果,襄阳五中许泳昊、王婕、佘昱力、严雨辰、郑剑宇、王景辰、李云屹等7名同学通过层层选拔获得了北大、清华今年高考自主招生加分资格,其中许泳昊同学过一本线即可直通北大,王婕、佘昱力同学分别获北大、清华自主招生最高加分60分,创造了襄阳市自主招生历史最好成绩!
襄阳五中推荐访问