出国留学网专题频道西安热工研究院考研专业目录栏目,提供与西安热工研究院考研专业目录相关的所有资讯,希望我们所做的能让您感到满意!
09-30
出国留学考研网为大家提供西安热工研究院有限公司2018年考研专业目录,更多考研资讯请关注我们网站的更新!
西安热工研究院有限公司2018年考研专业目录

小编精心为您推荐:
09-22
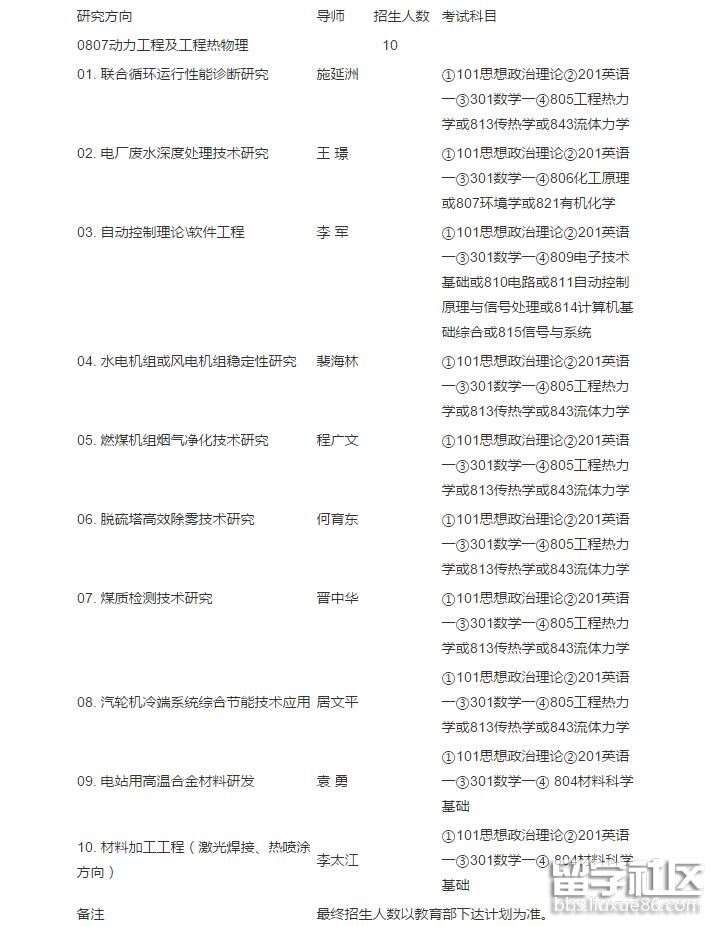
考研专业频道为大家提供西安热工研究院2019硕士研究生招生目录,赶紧看看吧!更多考研资讯请关注我们网站的更新!
西安热工研究院2019硕士研究生招生目录
| 研究方向 | 导师 | 招生人数 | 考试科目 |
| 0807动力工程及工程热物理 | 10 | ||
01. 控制理论及应用 | 高海东 | ①101思想政治理论②201英语一③301数学一④809电子技术基础或810电路或811自动控制原理与信号处理或814计算机基础综合或815信号与系统 | |
| 02.检测技术与自动化装置 | 白发琪 褚孝国 | ①101思想政治理论②201英语一③301数学一④809电子技术基础或810电路或811自动控制原理与信号处理或814计算机基础综合或815信号与系统 | |
| 03.环保技术研究 | 丹慧杰 房凡 | ①101思想政治理论②201英语一③301数学一④805工程热力学或813传热学或843流体力学 | |
| 04.煤质检测技术研究 | 晋中华 赵卫东 | ①101思想政治理论②201英语一③301数学一④805工程热力学或813传热学或843流体力学 | |
| 05.无损检测(发电设备超声波检测技术研究)/材料科学与工程(发电设备高温部件金属检验技术研究) |
09-28
出国留学网考研频道为您提供最新考研资讯,希望大家不要错过,欢迎大家浏览,
一、单位概况
西安热工研究院有限公司(简称西安热工院,英文名称为Thermal Power Research Institute,英文缩写为TPRI)是我国电力行业国家级热能动力科学技术研究与发电技术研发机构。2002年国家电力体制改革后,西安热工院成为由中国华能集团公司控股,中国大唐集团公司、中国华电集团公司、中国国电集团公司、中国电力投资集团公司参股的有限公司。
西安热工院科技队伍实力雄厚、技术过硬、作风顽强,试验设施和实验设备先进齐全。拥有原国家计委(现国家发改委)设立的电站锅炉煤清洁燃烧国家工程研究中心,国家能源局设立的国家能源清洁高效火力发电技术研发中心,国家科技部设立的煤基清洁能源国家重点实验室,陕西省科技厅设立的陕西省燃煤电站锅炉环保工程技术研究中心;设有北京、苏州、南方(广州)分公司;同时是国家级4个专业技术标准委员会(含分委会、标准工作组)、电力行业7个专业技术标准委员会、电力行业5个归口质量检测中心以及中国电机工程学会4个专业委员会的挂靠单位;是国家中文核心期刊《热力发电》的主办单位。
半个世纪以来,西安热工院以提高火电机组安全运行的经济性和可靠性、提高能源转化利用率、减少污染物排放为目标,致力于清洁煤发电技术、新能源发电技术、火电机组安全经济运行技术、火电机组自动化和信息化控制技术、电厂化学水油处理技术和节水技术、电站新型材料技术、电力设备监造和运行监督技术、机组启动调试技术、火电机组辅机技术以及相关技术领域的研发;已完成国家部委、中外合作及重大科技攻关科研项目410余项,获国家级科研成果奖80余项,省部级科研成果奖310余项,制修订国家及电力行业标准480余部,获国家专利300余项,获软件著作权80余项,编著出版专著90余部。目前,西安热工院正以节能、环保、深度节水、新兴能源、新材料、燃机新技术、智能电厂等七大领域为重点进行核心技术的研发、技术推广及产业化。
西安热工院从1978年开始招收硕士研究生,1984年获得“热能工程”二级学科硕士学位授予权,2010年获得“动力工程及工程热物理”一级学科硕士学位授予权,2001年经国家人事部批准设立博士后科研工作站。西安热工院以其基础设施完善、实验设备精良、国家级重点课题多,研究经费充足及国际交流合作广泛等优势,为研究生培养提供了强大的科技支撑和良好的学术氛围。研究生论文工作通常与重大或前沿性的科研课题或工程项目相结合,具有较强的应用性和创新性,充裕的师资使得每位学生都能得到导师的悉心指导。
二、招生计划
2014年西安热工院计划招收学术型硕士研究生11人,实际招收人数以教育部下达的招生计划为准。
三、报考条件
1. 拥护中国共产党的领导,愿意为社会主义现代化建设服务,品德良好,遵纪守法;身体健康。
2. 国家承认学历的应届本科毕业生或具有国家承认学历的大学本科毕业人员。
四、报名方式
2014年研究生招生实行网上报名,报名办法按照教育部和陕西省有关文件规定及中国研究生招生信息网《网上公告》执行,西安市考生请在西安石油大学报名点报名、考试,外地考生就近报...
出国留学网考研网为大家提供西安热工研究院2016年考研复试办法,更多考研资讯请关注我们网站的更新!
西安热工研究院2016年考研复试办法
按照“教育部关于印发《2016年全国硕士研究生招生工作管理规定》的通知”(教学〔2015〕9号)文件精神,结合西安热工研究院(以下简称西安热工院)实际情况,成立西安热工院2016年硕士研究生招生复试工作领导小组、各专业(学科或方向)复试工作小组和招生录取工作督查小组,加强在复试中对考生综合素质和能力的考查,提高新生质量,为此特制定以下招生复试程序和办法:
一、复试资格
第一志愿报考西安热工院的考生,凡初试成绩总分达到320分及以上、政治45分及以上、英语一45分及以上、数学一75分及以上、业务课75分及以上,均有资格参加西安热工院2016年硕士研究生招生复试;要求调剂的考生,初试成绩总分应达到325分及以上,政治50分及以上、英语一50分及以上、数学75分及以上、业务课75分及以上,且专业对口,符合国家相关调剂规定,经筛选可参加西安热工院2016年硕士研究生招生复试。原则上采取差额复试办法。西安热工院教培部对参加复试的考生要进行资格审查,主要核查考生的报考信息、《准考证》、学历证书原件和有效身份证件(应届本科毕业生交验学生证,毕业证和学位证书入学时交验)。经审查对不符合教育部规定报名资格者,不予复试。
二、复试内容及时间安排
1. 复试资格审查
2016年4月5日上午9:30-11:30,地点:西安热工院教培部。
考生复试时必须提交以下材料:
(1)应届本科毕业生提供身份证原件及复印件、学生证原件及复印件、在校期间历年成绩单(需加盖学院或系公章)、本人参加2016年全国硕士研究生入学考试的准考证,及其他个人简历等材料。
(2)非应届本科毕业生提供最后学历和学位证书、身份证原件及复印件和高等学校历年学习成绩表(在考生本人档案中,要经本人所在单位人事部门或教育部门盖章认可)复印件、本人参加2016年全国硕士研究生入学考试的准考证和个人详细简历。
2. 专业综合课笔试
所有参加复试考生必须参加西安热工院统一组织的专业综合课笔试,时间为2小时,试题由各专业复试工作小组统一命制。(考试时间:2016年4月5日下午14:00,地点:新办公楼四楼会议室。)
3. 英语听力
所有参加复试考生必须参加西安热工院统一组织的英语听力测试,时间为20分钟。(考试时间:2016年4月5日下午16:30,地点:新办公楼四楼会议室。)
4. 各专业复试工作小组及面试
各专业复试工作小组(不少于5人)根据专业要求和考生情况,确定复试内容、形式(口试、笔试以及能力的考核等);组织对复试考生进行外语水平、思想政治、实践(实验)和专业综合素质的面试。要求每一考生面试时间不少于20分钟,对每位考生的作答情况进行现场记录,并妥存备查。(面试时间:2016年4月7日上午9:00至12:00,地点:各专业复试工作小组确定。)
5. 思想政治素质和道德品质、综合素质考察
由教培部和人资部共同对复试考生...
09-08
出国留学网考研频道为您提供最及时的资讯,下面的2016西安热工研究院有限公司考研招生简章希望对您有所帮助!
西安热工研究院有限公司2016硕士招生简章
一、单位概况
西安热工研究院有限公司(简称西安热工院,英文名称为 Thermal Power Research Institute,英文缩写为 TPRI),是我国电力行业国家级热能动力科学技术研究与热力发电技术开发的机构。主要专业于 1951 年在北京创建,1965 年迁址西安成立西安热工研究所;先后隶属燃料工业部、电力工业部、水利电力部、能源部、国家电力公司,其间随国家电力体制改革依次更名为电力工业部热工研究院(1994 年)、国家电力公司热工研究院(1998 年)、国电热工研究院(2001 年);2003 年,成为由中国华能集团控股,中国大唐集团、中国华电集团、中国国电集团、中国电力投资集团参股的有限责任公司,并正式更名为西安热工研究院有限公司。
西安热工院科技队伍实力雄厚、技术过硬、作风顽强,试验设施和实验设备先进齐全。拥有国家发改委(原国家计委)设立的电站锅炉煤清洁燃烧国家工程研究中心,国家能源局设立的国家能源清洁高效火力发电技术研发中心,国家科技部设立的煤基清洁能源国家重点实验室,陕西省科技厅设立的陕西省燃煤电站锅炉环保工程技术研究中心;设有北京、苏州、南方(广州)分公司;同时是国家级 4 个专业技术标准委员会(含分委会、标准工作组)、电力行业 7 个专业技术标准委员会、电力行业 5 个归口质量检测中心以及中国电机工程学会 4个专业委员会的挂靠单位;是国家中文核心期刊、科技核心期刊《热力发电》的主办单位。
半个世纪来,西安热工研究院面向高精尖、面向生产经营、面向产业化,围绕电力节能环保、深度节水和水务环保、新兴能源、智能化、新材料和电站化学等重点领域,聚焦清洁煤利用、智能化和新材料技术,从前沿技术、跨专业重大共性综合技术和实用型应用专项技术三个层面,开展科研、技术服务和产业化推广应用。历年来已完成国家部委、中外合作及重大科技攻关科研项目 450 余项;获得国家级科研成果奖 80 余项,省部级科研成果奖 350 余项;制修订国家及电力行业标准 480 余部;获得国家专利 350 余项;获得软件著作权 130 余项;编著出版专著 110 余部。
西安热工院从 1978 年开始招收硕士研究生,1984 年获得“热能工程”二级学科硕士学位授予权,2010 年获得“动力工程及工程热物理”一级学科硕士学位授予权,2001 年经国家人事部批准设立博士后科研工作站。西安热工院以其基础设施完善、实验设备精良、国家级重点课题多,研究经费充足及国际交流合作广泛等优势,为研究生培养提供了强大的科技支撑和良好的学术氛围。西安热工院员工总数 1000 余人,其中 75%以上为科技工作人员。拥有中组部引进的“****”专家 2 人,百千万人才工程国家级人选 4 人,国务院政府津贴专家 14 人,国家有突出贡献中青年专家 1 人,高级职称技术人员 390 余人,博士、硕士 560 余人,硕士研究生导师 100 余人。研究生论文工作通常与重大或前沿性的科研课题或工程项目相结合,具有较强的应用性和创新性,充裕的师资使得每位学生都能得到导师的悉心指导。
二、招生计划
2016 年西安热工院计划招收学术型硕士研究生 ...
03-01
出国留学网考研调剂频道讯:2015西安热工研究院有限公司考研调剂信息发布
2015西安热工研究院有限公司考研调剂信息发布
根据往年调剂信息发布时间推算,2015西安热工研究院有限公司考研调剂信息一般在3-5月公布。
为及时帮助大家第一时间获得西安热工研究院有限公司2015考研调剂信息,请广大考生密切关注2015年考研调剂信息汇总(大家可以按Ctrl+F刷新网页,以便查看最新信息!)。
调剂的重要性不言而喻,如何把握这最后一个机会,考生就要耳听八路、眼观四方,注意方方面面的信息和意见。怎样快速获取考研调剂信息,是调剂成功的制胜法宝!大家在没有找到以上学校的调剂信息时,不防看看出国留学网小编为大家提供的怎样快速获取考研调剂信息!
获取考研调剂信息大致有以下三种渠道:
第一条是网上渠道。
不少大学的研究生部网页都有网上调剂信息登记系统,大家可以通过登陆系统提出调剂申请,请注意,一定要准确、完整填写个人信息。首次登录时一般要靠准考证和身份证号码登录。在填写时还应注意:
1、所填写的基本信息应与你原始报名信息卡一致。
2、待国家分数线下达后,符合该校调剂条件的考生,学院将与考生本人联系,请及时将调剂材料(原始报名材料)寄交所选择的学院。
第二条是电话渠道。
调剂要尽早并且准确。一旦得出自己的分数可能达不到报考院校分数线的要求,除了上网查询并申请调剂外,还可以选定几所有可能录取自己的学校,向他们的研究生院打电话获得最新信息,并最好联系上该学院相关专业的导师,往往导师的肯定在这时能起到关键性的作用。电话号码怎么查?这也有很多渠道,首先落实院校名称,可以向当地114查询;另外,上网查询、向师兄师姐、考友打听也是比较省钱的办法。
第三条是人情渠道。
这条渠道要求你和报考专业的导师有比较良好的关系。可以请求他们为你介绍其他的学校或导师。一般他们处于同情和惜才的心理都会帮助你,而他们说一句话能为你节省不少时间,避免一些无谓的周折。
考生在关注以上的三大信息渠道考生同时要注意以下几点:
一、主动出击,保持信息领先
每年分数一出来网上就会公布很多调剂的相关信息,那么大家一定要密切地关注,努力争取调剂的机会。其竞争激烈的程度可想而知。这时,除非你初试分数或其他方面非常优秀,希望也不是很大。因为调剂不同与公开招考,很多信息是灰色的,不确定的。...
09-30
出国留学考研网为大家提供西安热工研究院有限公司2018考研招生简章,更多考研资讯请关注我们网站的更新!
西安热工研究院有限公司2018考研招生简章
一、单位概况
西安热工研究院有限公司(简称西安热工院,英文名称为ThermalPower Research Institute,英文缩写为TPRI),是我国电力行业国家级热能动力科学技术研究与热力发电技术开发的机构。主要专业于1951年在北京创建,1965年迁址西安成立西安热工研究所;先后隶属燃料工业部、电力工业部、水利电力部、能源部、国家电力公司,其间随国家电力体制改革依次更名为电力工业部热工研究院(1994年)、国家电力公司热工研究院(1998年)、国电热工研究院(2001年);2003年,成为由中国华能集团控股,中国大唐集团、中国华电集团、中国国电集团、国家电力投资集团参股的有限责任公司,并正式更名为西安热工研究院有限公司。
西安热工院科技队伍实力雄厚、技术过硬、作风顽强,试验设施和实验设备先进齐全。拥有国家发改委(原国家计委)设立的电站锅炉煤清洁燃烧国家工程研究中心,国家能源局设立的国家能源清洁高效火力发电技术研发中心,国家科技部设立的煤基清洁能源国家重点实验室,陕西省科技厅设立的陕西省燃煤电站锅炉环保工程技术研究中心;设有北京、苏州、南方(广州)分公司;同时是国家级4个专业技术标准委员会(含分委会、标准工作组)、电力行业7个专业技术标准委员会、电力行业5个归口质量检测中心以及中国电机工程学会4个专业委员会的挂靠单位;是国家中文核心期刊、科技核心期刊《热力发电》的主办单位。
半个世纪来,西安热工研究院面向高精尖、面向生产经营、面向产业化,围绕电力节能环保、深度节水和水务环保、新兴能源、智能化、新材料和电站化学等重点领域,聚焦清洁煤利用、智能化和新材料技术,从前沿技术、跨专业重大共性综合技术和实用型应用专项技术三个层面,开展科研、技术服务和产业化推广应用。历年来已完成国家部委、中外合作及重大科技攻关科研项目500余项;获得国家级科研成果奖80余项,省部级科研成果奖380余项;制修订国家及电力行业标准500余部;获得国家专利800余项;获得软件著作权220余项;编著出版专著120余部。
西安热工院从1978年开始招收硕士研究生,1984年获得“热能工程”二级学科硕士学位授予权,2011年获得“动力工程及工程热物理”一级学科硕士学位授予权,2001年经国家人事部批准设立博士后科研工作站。西安热工院以其基础设施完善、实验设备精良、国家级重点课题多,研究经费充足及国际交流合作广泛等优势,为研究生培养提供了强大的科技支撑和良好的学术氛围。
西安热工院员工总数1160余人,其中75%以上为科技工作人员。拥有中组部引进的“****”专家2人,百千万人才工程国家级人选4人,国务院政府津贴专家14人,国家有突出贡献中青年专家1人,高级职称技术人员380余人,博士、硕士740余人,硕士研究生导师100余人。研究生论文工作通常与重大或前沿性的科研课题或工程项目相结合,具有较强的应用性和创新性,充裕的师资使得每位学生都能得到导师的悉心指导。
二、招生计划
2018年西安热工院计划招收学术型硕士研究生10人,实际招收人数以教育部下达的招生计划为准。
三、报考条件
09-22
考研招生简章频道为大家提供西安热工研究院有限公司2019考研招生简章,一起来看看吧!更多考研资讯请关注我们网站的更新!
西安热工研究院有限公司2019考研招生简章
一、单位概况
西安热工研究院有限公司(简称西安热工院,英文名称为ThermalPower Research Institute, TPRI),是我国电力行业国家级发电技术研发机构。主要专业于1951年在北京创建,1965年迁址西安成立西安热工研究所;先后隶属燃料工业部、电力工业部、水利电力部、能源部、国家电力公司,其间随国家电力体制改革依次更名为电力工业部热工研究院(1994年)、国家电力公司热工研究院(1998年)、国电热工研究院(2001年);2003年,成为由中国华能集团控股,中国大唐集团、中国华电集团、中国国电集团、中国电力投资集团(后重组为国家电力投资集团)参股的有限责任公司,并正式更名为西安热工研究院有限公司。
西安热工院科技队伍实力雄厚、技术过硬、作风顽强,试验设施和实验设备先进齐全。拥有国家发改委(原国家计委)设立的电站锅炉煤清洁燃烧国家工程研究中心,国家能源局设立的国家能源清洁高效火力发电技术研发中心,国家科技部设立的煤基清洁能源国家重点实验室,陕西省科技厅设立的陕西省燃煤电站锅炉环保工程技术研究中心;并与华能集团技术创新中心实行“一套人马、两块牌子”的运作方式;设有北京、苏州、南方(广州)分公司;同时是国家级4个专业技术标准委员会(含分委会、标准工作组)、电力行业7个专业技术标准委员会、电力行业5个归口质量检测中心以及中国电机工程学会4个专业委员会的挂靠单位;是中文核心期刊、科技核心期刊《热力发电》的主办单位。
半个世纪来,西安热工院面向高精尖、面向生产经营、面向产业化,围绕电力节能环保、深度节水和水务环保、新兴能源、智能化、新材料和电站化学等重点领域,聚焦清洁煤利用、智能化和新材料技术,从前沿技术、跨专业重大共性综合技术和实用型应用专项技术三个层面,开展科研、技术服务和产业化推广应用,取得了丰硕的科技成果和丰厚的经营业绩。历年来已完成国家部委、中外合作及重大科技攻关科研项目510余项;获得国家级科研成果奖80余项,省部级科研成果奖370余项;制修订国家及电力行业标准520余部;获得国家专利960余项(含发明专利290余项);获得软件著作权240余项;编著出版专著130余部。
西安热工院从1978年开始招收硕士研究生,1984年获得“热能工程”二级学科硕士学位授予权,2011年获得“动力工程及工程热物理”一级学科硕士学位授予权,2001年经国家人事部批准设立博士后科研工作站。西安热工院以其基础设施完善、实验设备精良、国家级重点课题多,研究经费充足及国际交流合作广泛等优势,为研究生培养提供了强大的科技支撑和良好的学术氛围。
西安热工院员工总数1200余人,其中75%以上为科技工作人员。拥有中组部引进的“****”专家2人,百千万人才工程国家级人选4人,国务院政府津贴专家10人,国家有突出贡献中青年专家1人,高级职称技术人员450余人,博士、硕士790余人,硕士研究生导师100余人。研究生论文工作通常与重大或前沿性的科研课题或工程项目相结合,具有较强的应用性和创新性,充裕的师资使得每位学生都能得到导师的悉心指导。
西安热工研究院考研专业目录推荐访问