出国留学网专题频道计算机四级考试大纲栏目,提供与计算机四级考试大纲相关的所有资讯,希望我们所做的能让您感到满意!
12-28
2017年计算机等级考试已经结束,出国留学网为考生们整理了2018年计算机四级考试大纲汇总,希望能帮到大家,想了解更多资讯,请关注我们,小编会第一时间更新哦。
| 2018年计算机四级考试大纲汇总 | |
| 1 | 2018年四级操作系统原理考试大纲 |
| 2 | 2018年四级计算机组成与接口考试大纲 |
| 3 | |
12-20
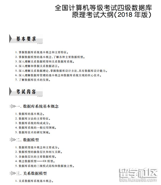
2017年计算机等级考试已经结束,出国留学网为考生们准备了2018年四级数据库原理考试大纲,希望能帮到大家,想了解更多资讯,请关注我们,小编会第一时间更新哦。
2018年四级数据库原理考试大纲


出国留学网计算机等级考试栏目推荐:
12-20
2017年计算机等级考试已经结束,出国留学网为考生们准备了2018年四级计算机网络考试大纲,希望能帮到大家,想了解更多资讯,请关注我们,小编会第一时间更新哦。
2018年四级计算机网络考试大纲


出国留学网计算机等级考试栏目推荐:
12-20
2017年计算机等级考试已经结束,出国留学网为考生们准备了2018年四级计算机组成与接口考试大纲,希望能帮到大家,想了解更多资讯,请关注我们,小编会第一时间更新哦。
2018年四级计算机组成与接口考试大纲


出国留学网计算机等级考试栏目推荐:
12-20
2017年计算机等级考试已经结束,出国留学网为考生们准备了2018年四级操作系统原理考试大纲,希望能帮到大家,想了解更多资讯,请关注我们,小编会第一时间更新哦。
2018年四级操作系统原理考试大纲



出国留学网计算机等级考试栏目推荐:
计算机四级考试大纲推荐访问