出国留学网专题频道证券从业考试流程栏目,提供与证券从业考试流程相关的所有资讯,希望我们所做的能让您感到满意!
05-30
出国留学网证券从业考试栏目为大家分享“考前须知:证券从业资格考试流程图”,希望对大家能有帮助。想了解更多关于证券从业考试的讯息,请继续关注我们网站的更新。
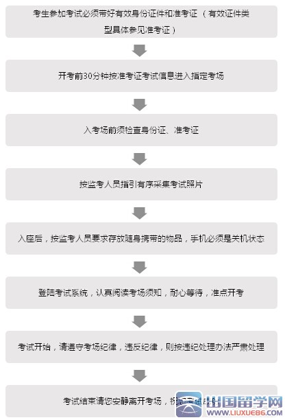
考生参加考试必须带好有效身份证件和准考证 (有效证件类型具体参见准考证)

开考前30分钟按准考证考试信息进入指定考场

入考场前须检查身份证、准考证

按监考人员指引有序采集考试照片

入座后,按监考人员要求存放随身携带的物品,手机必须是关机状态

登陆考试系统,认真阅读考场须知,耐心等待,准点开考

考试开始,请遵守考场纪律,违反纪律,则按违纪处理办法严肃处理
同学们在考前五天需要怎么准备呢?只有5天的时间了,现在该做些什么呢?好好抓住这五天的时间做准备吧!让出国留学网证券从业资格考试网告诉你,倒计时五天的时候你需要做点什么吧!
赴考流程:
考前5天
登陆中国证券业协会准考证打印入口考生可登录中国证券业协会网站考试报名主页,输入凭报名时获取的报考账号和密码,进入网上考试报名系统,点击准考证打印链接,即可自行进行打印。如遇技术问题,敬请咨询客服热线021-61651128。
考前一天
熟悉路况和考场考生还要先查询清楚去考场的最佳路线、要计算线路,即从家到考场坐哪种交通工具便捷快速,什么时间点出门最合适等,并且查询清楚面试当天的天气情况、预计一下交通状况,确保当天按时顺利到达。
考场在市区繁华位置的考生要注意,踩点时计算好交通拥挤的时间。有些考点将考场布置好之后就会禁止入内踩点了因此建议考生应尽量提前到达考点学校踩点,熟悉应考路线,避免错过了时间。
建议:考试当天考生采用公共交通方式到达考场,乘车线路详见准考证。各考点将为考生预留部分停车位,相关费用由考生个人自理。
考前准备:
证券从业资格考试快考试了,来看看考试流程吧,简单明了,在上考成之前做到心中有数,增强考试信心。预祝考生们都能取得好成绩!以下资讯由出国留学网证券从业资格考试网整理而出证券从业资格考试人员考试流程详解,希望对您有所帮助!

小编精心为您推荐:
证券从业考试复习记不住知识点怎么办证券从业考试流程推荐访问