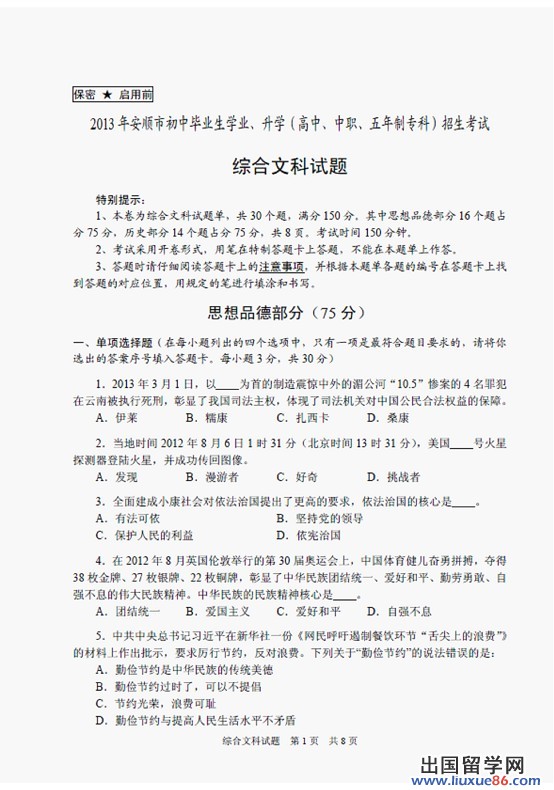
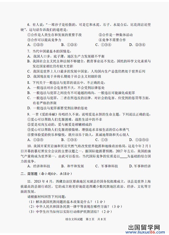
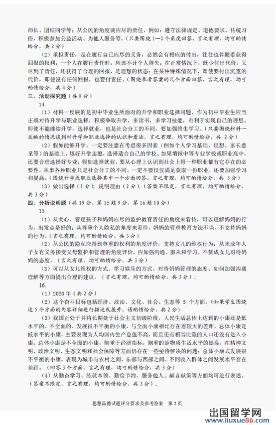
出国留学网专题频道贵州安顺中考政治试题及答案栏目,提供与贵州安顺中考政治试题及答案相关的所有资讯,希望我们所做的能让您感到满意!
你可以选择这样的三心二意:信心恒心决心;创意乐意。出国留学网中考频道的小编会及时为广大考生提供2015年安顺中考政治试题及答案,有需要的考生可以在考题公布后刷新本页面(按ctrl+F5),希望对大家有所帮助。
| 2015安顺政治中考试题及答案发布入口 |
以下是安顺2015年全部科目的试题发布入口:
| 地区 | 中考试题<... |
06-29
出国留学网小编为大家提供的2016贵州安顺中考政治试题及答案,详细内容如下,希望能对大家有所帮助!小编预祝同学们取得好成绩!加油!
2016贵州安顺中考政治试题及答案

以下是安顺2016年全部科目的试题发布入口:
06-26
每一轮考试都是一次新的契机与新的挑战。欢送过去的高考之后又迎来中考,现在的中考学子们定在酷热里紧张复习,小编也和大家一样为中考学子们加油打气。为了跟上步伐,出国留学网将会及时更新信息为大家分享中考试题的众多信息资料,请多关注出国留学网。





10-06
2018年中考已经落下帷幕了,各位中考生肯定会关心自己考的怎样? 本网站中考栏目为大家首发《2018年贵州安顺中考政治试题及答案》,祝广大2018年中考考生都能考上理想院校。






推荐阅读:
06-24
壮志凌云,十载求学纵苦三伏三九无悔无怨;众志成城,一朝成就再忆全心全力有苦有乐。出国留学网中考频道的小编会及时为广大考生提供2015年安顺中考政治 试题,有需要的考生可以在考题公布后刷新本页面(按ctrl+F5),希望对大家有所帮助。
| 2015安顺政治 中考试题发布入口 |
以下是安顺2015年全部科目的试题发布入口:
| 地区 |
06-25
贵州安顺中考政治试题及答案推荐访问