出国留学网贵州黔南中考政治试题

出国留学网专题频道贵州黔南中考政治试题栏目,提供与贵州黔南中考政治试题相关的所有资讯,希望我们所做的能让您感到满意!

2015贵州黔南中考政治试题(扫描版)

 

  如果把才华比作剑,那么勤奋就是磨刀石。出国留学网中考频道的小编会及时为广大考生提供:2015年贵州黔南中考政治试题及答案,有需要的考生可以在考题公布后刷新本页面(按ctrl+F5),希望对大家有所帮助。

  点击下>>2015年贵州黔南中考政治试题及答案



  小编精心为您推荐:

2015中考热点聚焦
中考时间 中考时间安排

2015贵州黔南中考政治试题及答案

 

  细安排,一刻也长,比龙争虎斗谁为豪杰。出国留学网中考频道的小编会及时为广大考生提供2015年黔南中考政治试题及答案,有需要的考生可以在考题公布后刷新本页面(按ctrl+F5),希望对大家有所帮助。


2015黔南政治中考试题及答案发布入口

  2015年黔南中考政治真题及答案最新发布 >>>点击查看

  以下是黔南2015年全部科目的试题发布入口:


地区 中考试题

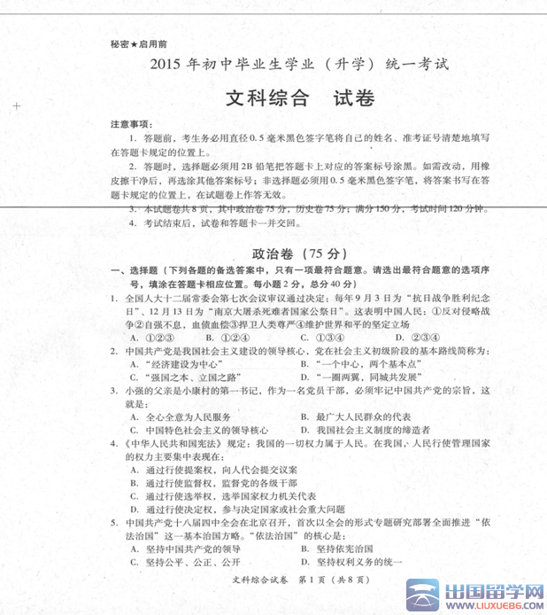
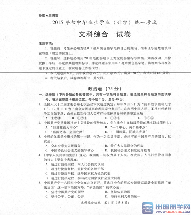
2015贵州黔南中考政治试题(图片版)

 

  如果把才华比作剑,那么勤奋就是磨刀石。出国留学网中考频道的小编会及时为广大考生提供:2015年贵州黔南中考政治试题及答案,有需要的考生可以在考题公布后刷新本页面(按ctrl+F5),希望对大家有所帮助。

  点击下>>2015年贵州黔南中考政治试题及答案



  小编精心为您推荐:

2015中考热点聚焦
中考时间 中考时间安排

2014黔南中考政治试题

 

  以下2014年黔南中考政治真题由出国留学网中考频道为您提供,希望对您有所帮助!







2018年贵州黔南中考政治试题及答案

 

  中考已然结束,本网站中考栏目小编为您准备了《2018年贵州黔南中考政治试题及答案》,让您中考无压力,更多中考真题请关注本网站中考栏目哟!祝您一举高中!

155037_5b309ecdf2d4f.jpg

155039_5b309ecf15308.jpg

155040_5b309ed02d7ce.jpg

155041_5b309ed13f441.jpg

155042_5b309ed265967.jpg

2016黔南中考政治试题及答案

 

  如果你不想做,你可以找一个理由,如果你肯做,你也可以自已找一个方法。我希望你是一个找到方法的人,能取得中考的胜利!出国留学网黔南中考政治试题及答案频道的小编会及时为广大考生提供2016年黔南中考政治试题及答案,有需要的考生可以在考题公布后刷新本页面(按ctrl加F5),希望对大家有所帮助。


2016黔南中考政治试题及答案发布入口

  2016年黔南中考政治真题及答案最新发布 >>>点击查看

  猜你喜欢:

  2016中考政治复习:熟知题型取得佳绩

  一、考试题型稳中有变

  1、分值增大

  几年来中考政治满分都是50分,今年被调高到80分,提升了政治学科在中考总成绩中的比重,是应该引起考生和家长足够重视的一门学科。

  2、题型变多

  中考政治依然维持选择题和非选择题两大基本题型,但选择题进一步细化,分为Ⅰ类和Ⅱ类。选择题Ⅱ是不定项选择,是今年新出现的题型,属于“拉分题”,考生要给予过多的关注。非选择题涉及的范围很广,有简要回答、图表分析、活动设计、现象分析、参与实践等形式,是考生得分和失分的主阵地,是复习的重点。

  3、题量放大

  分值增大必然引起题型、题量的变化。单项选择题20题增加到25题,每题1分计25分。不定项选择题5题,每题2分...

2017黔南中考政治试题及答案

 

  百炼成钢、百日留芳、拼搏进取、共创辉煌。出国留学网中考频道第一时间为您公布2017黔南中考政治试题及答案,帮助大家估分,欢迎您访问出国留学网查看更多中考资讯,了解最新信息请按CTRL F5刷新页面。更多黔南中考分数线、黔南中考成绩查询、黔南中考志愿填报、黔南中考录取查询信息等信息请关注我们网站的更新!

  2017黔南中考政治试题及答案>>>点击查看


2017黔南中考政治真题及答案发布入口

  以下是黔南2017年全部科目的试题发布入口: