出国留学网专题频道贺州中考地理答案栏目,提供与贺州中考地理答案相关的所有资讯,希望我们所做的能让您感到满意!
06-15
一份耕耘,一份收获;要收获得好,必须耕耘得好。出国留学网中考频道第一时间为您发布2017年贺州中考地理试题及答案,希望对您有所帮助,欢迎您访问出国留学网浏览更多中考资讯,了解最新信息请按CTRL F5刷新下面链接。更多贺州中考分数线、贺州中考成绩查询、贺州中考志愿填报、贺州中考录取查询信息等信息请关注我们网站的更新!
| 2017贺州中考地理真题及答案发布入口 |
以下是贺州2017年全部科目的试题发布入口:
06-15
内燃心志,外掘潜智,奋力打拼,无怨无悔。出国留学网中考频道第一时间为您发布2017贺州中考地理试题及答案,希望对您有所帮助,欢迎您访问出国留学网浏览更多中考资讯,了解最新信息请按CTRL F5刷新下面链接。更多贺州中考分数线、贺州中考成绩查询、贺州中考志愿填报、贺州中考录取查询信息等信息请关注我们网站的更新!
| 2017贺州中考地理真题及答案发布入口 |
以下是贺州2017年全部科目的试题发布入口:
| 地区... |
06-15
励志是船,拼搏是桨,通力合作才能乘风破浪,到达彼岸。出国留学网中考频道第一时间为您发布贺州中考地理试题及答案(2017),希望对您有所帮助,欢迎您访问出国留学网浏览更多中考资讯,了解最新信息请按CTRL F5刷新下面链接。更多贺州中考分数线、贺州中考成绩查询、贺州中考志愿填报、贺州中考录取查询信息等信息请关注我们网站的更新!
| 2017贺州中考地理真题及答案发布入口 |
以下是贺州2017年全部科目的试题发布入口:
06-15
中考已临近,只要努力一点,就能看见胜利女神的微笑。出国留学网中考频道第一时间为您公布贺州中考地理真题及答案2017,希望对您有所帮助,欢迎您访问出国留学网浏览更多中考资讯,了解最新信息请按CTRL F5刷新页面。更多贺州中考分数线、贺州中考成绩查询、贺州中考志愿填报、贺州中考录取查询信息等信息请关注我们网站的更新!
| 2017贺州中考地理真题及答案发布入口 |
以下是贺州2017年全部科目的试题发布入口:
06-15
只要朝着一个方向努力,一切都会变得得心应手。出国留学网中考频道第一时间为您公布2017年贺州中考地理真题及答案,希望对您有所帮助,欢迎您访问出国留学网浏览更多中考资讯,了解最新信息请按CTRL F5刷新页面。更多贺州中考分数线、贺州中考成绩查询、贺州中考志愿填报、贺州中考录取查询信息等信息请关注我们网站的更新!
| 2017贺州中考地理真题及答案发布入口 |
以下是贺州2017年全部科目的试题发布入口:
| 地... |
06-15
事在人为,人定胜天。出国留学网中考频道第一时间为您公布2017贺州中考地理真题及答案,希望对您有所帮助,欢迎您访问出国留学网浏览更多中考资讯,了解最新信息请按CTRL F5刷新页面。更多贺州中考分数线、贺州中考成绩查询、贺州中考志愿填报、贺州中考录取查询信息等信息请关注我们网站的更新!
| 2017贺州中考地理真题及答案发布入口 |
以下是贺州2017年全部科目的试题发布入口:
| 地区 |
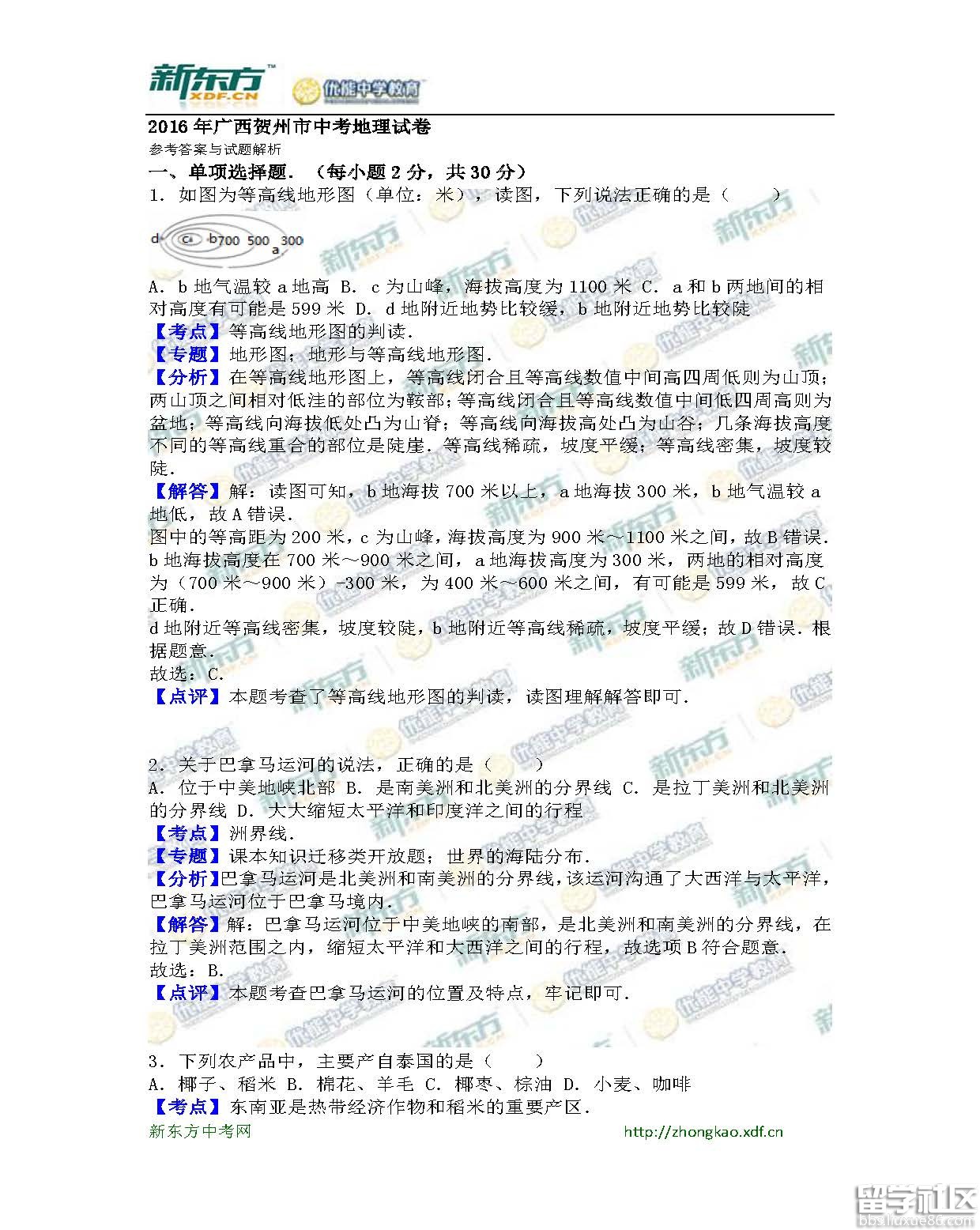
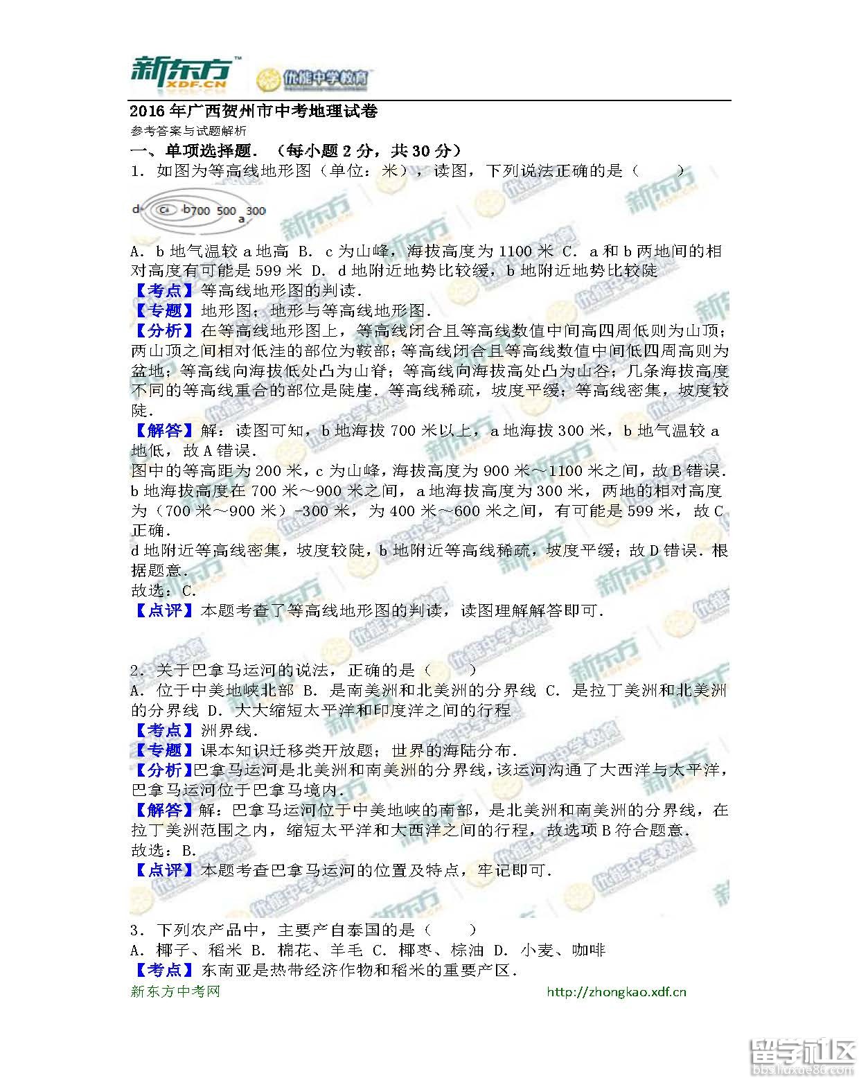
中考在即,下面是出国留学网中考频道第一时间发布2016年贺州中考地理试卷及答案,考友们可以登录本网站查看最新各科目中考答案发布最新动态。
2016年贺州中考地理试卷及答案











以下是贺州2016年全部科目的试题发布入口:
中考在即,下面是出国留学网中考频道第一时间发布2016年贺州中考地理试题及答案,考友们可以登录本网站查看最新各科目中考答案发布最新动态。
2016年贺州中考地理试题及答案











以下是贺州2016年全部科目的试题发布入口:
好学不倦者必成人才。出国留学网中考频道第一时间为您公布贺州中考地理真题及答案2016,希望对您有所帮助,欢迎您访问出国留学网浏览更多中考资讯,了解最新信息请按CTRL F5刷新页面。更多贺州中考分数线、贺州中考成绩查询、贺州中考志愿填报、贺州中考录取查询信息等信息请关注我们网站的更新!
| 2016贺州地理中考真题及答案发布入口 |
以下是2016年贺州中考真题及答案:
| 2016年贺州中考真题及答案汇总 | ||
| 科目 | 2016中考真题及答案 | 查看详情 |
内燃心志,外掘潜智,奋力打拼,无怨无悔。出国留学网中考频道第一时间为您发布2016年贺州中考地理真题及答案,希望对您有所帮助,欢迎您访问出国留学网浏览更多中考资讯,了解最新信息请按CTRL F5刷新下面链接。更多贺州中考分数线、贺州中考成绩查询、贺州中考志愿填报、贺州中考录取查询信息等信息请关注我们网站的更新!
| 2016贺州地理中考真题及答案发布入口 |
以下是2016年贺州中考真题及答案:
| 2016年贺州中考真题及答案汇总 | ||
| 科目 | 2016中考真题及答案 | 查看详情 |
贺州中考地理答案推荐访问