出国留学网辽宁心理咨询师鉴定申报材料

出国留学网专题频道辽宁心理咨询师鉴定申报材料栏目,提供与辽宁心理咨询师鉴定申报材料相关的所有资讯,希望我们所做的能让您感到满意!

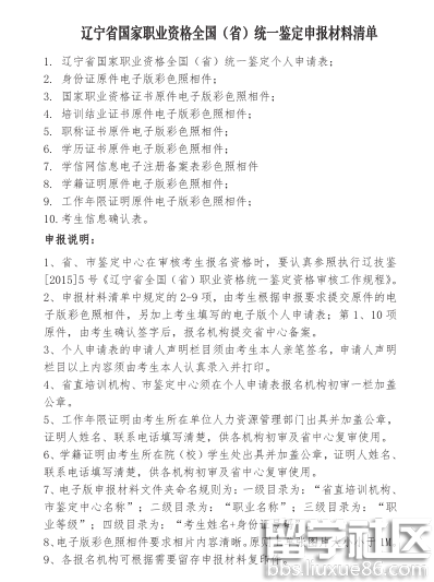
2017年上半年辽宁心理咨询师统一鉴定申报资料

 

  心理咨询师考试就要开始咯,赶快复习起来吧,出国留学网心理咨询师栏目为各位同学准备了“2017年上半年辽宁心理咨询师统一鉴定申报资料”,希望对各位考生有帮助。


  心理咨询师考试栏目为你推荐:

  2017年心理咨询师报考条件

  2017年心理咨询师考试时间

  2017年心理咨询师高分备考技巧

  

2017年心理咨询师高效备考方法

  2017年心理咨询师提前备考的优势

  2017上半年心理咨询师报名时间及入口

  2017年二级心理咨询师测试题及答案汇总

  2017年三级心理咨询师检测题及答案汇总

...