出国留学网专题频道连云港中考历史栏目,提供与连云港中考历史相关的所有资讯,希望我们所做的能让您感到满意!
09-19
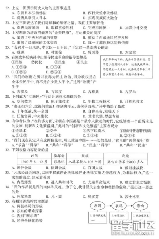
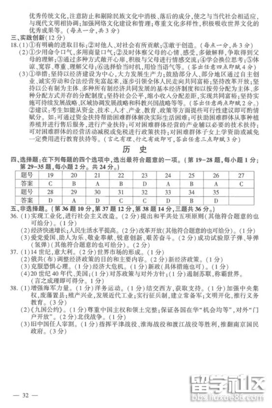
天道酬勤,付出必定有回报。下面是本网站中考栏目为大家准备的《2018年江苏连云港中考历史试题及答案》,希望能够帮到大家!更多中考资讯请关注本站!




推荐阅读:
...09-19
下面是小编为大家准备的《2018年江苏连云港中考历史试卷及答案》,希望您能有所收获,更多中考资讯请关注本网站中考栏目!祝中考考出理想的成绩!




推荐阅读:
...
中考各科真题及答案已经陆续公布,出国留学网中考频道为大家提供[2017年连云港中考历史试卷及答案(图片版)] ,希望能帮助大家顺利估分。更多中考分数线、中考成绩查询、中考志愿填报、中考录取查询信息等信息请关注我们网站的更新!





点击下载>>>江苏省连云港市2017年中考历史试题
以下是连云港2017年全部科目的试题发布入口:
| 地区 | 中考试题 | 中考答案 |
中考各科真题及答案已经陆续公布,出国留学网中考频道为大家提供[2017年连云港中考历史真题及答案(图片版)] ,希望能帮助大家顺利估分。更多中考分数线、中考成绩查询、中考志愿填报、中考录取查询信息等信息请关注我们网站的更新!





点击下载>>>江苏省连云港市2017年中考历史试题
以下是连云港2017年全部科目的试题发布入口:
| 地区 | 中考试题 | 中考答案 |
中考各科真题及答案已经陆续公布,出国留学网中考频道为大家提供[连云港中考历史2017年试题及答案] ,希望能帮助大家顺利估分。更多中考分数线、中考成绩查询、中考志愿填报、中考录取查询信息等信息请关注我们网站的更新!





点击下载>>>江苏省连云港市2017年中考历史试题
以下是连云港2017年全部科目的试题发布入口:
| 地区 | 中考试题 | 中考答案 |
中考各科真题及答案已经陆续公布,出国留学网中考频道为大家提供[连云港中考历史2017年试卷及答案] ,希望能帮助大家顺利估分。更多中考分数线、中考成绩查询、中考志愿填报、中考录取查询信息等信息请关注我们网站的更新!





点击下载>>>江苏省连云港市2017年中考历史试题
以下是连云港2017年全部科目的试题发布入口:
| 地区 | 中考试题 | 中考答案 |
06-15
风起云涌,出水蛟龙,独我九班,傲视群雄。出国留学网中考频道第一时间为您公布连云港中考历史真题及答案2017,帮助大家估分,欢迎您访问出国留学网查看更多中考资讯,了解最新信息请按CTRL F5刷新页面。更多连云港中考分数线、连云港中考成绩查询、连云港中考志愿填报、连云港中考录取查询信息等信息请关注我们网站的更新!
| 2017连云港中考历史真题及答案发布入口 |
以下是连云港2017年全部科目的试题发布入口:
出国留学网为您提供2016江苏连云港中考历史试卷及答案,详细内容如下,希望能对大家有所帮助!更多中考真题尽在出国留学网!
2016江苏连云港中考历史试卷及答案







小编精心为您推荐:
| 2016年连云港中考试题及答案 | |||||||||||||
九年卧薪尝胆,六月一马冲关。出国留学网中考频道第一时间为您公布连云港中考历史真题及答案2016,希望对您有所帮助,欢迎您访问出国留学网浏览更多中考资讯,了解最新信息请按CTRL F5刷新页面。更多连云港中考分数线、连云港中考成绩查询、连云港中考志愿填报、连云港中考录取查询信息等信息请关注我们网站的更新!
| 2016连云港历史中考真题及答案发布入口 |
以下是2016年连云港中考真题及答案:
| 2016年连云港中考真题及答案汇总 | ||
| 科目 | 2016中考真题及答案 | 查看详情 |
最初的梦想就握在自己手上。最想要去的地方就别在半路返航。出国留学网中考频道的小编会及时为广大考生提供2015江苏连云港中考历史答案公布,有需要的考生可以在考题公布后刷新本页面(按ctrl+F5),希望对大家有所帮助。
| 2015江苏连云港中考历史答案发布入口 |
2015年江苏连云港中考历史真题及答案最新发布 >>>点击查看
| 2015年江苏连云港中考试卷及答案汇总 | ||
| 科目 | ||
连云港中考历史推荐访问