出国留学网专题频道连云港中考政治试卷及答案栏目,提供与连云港中考政治试卷及答案相关的所有资讯,希望我们所做的能让您感到满意!
09-15
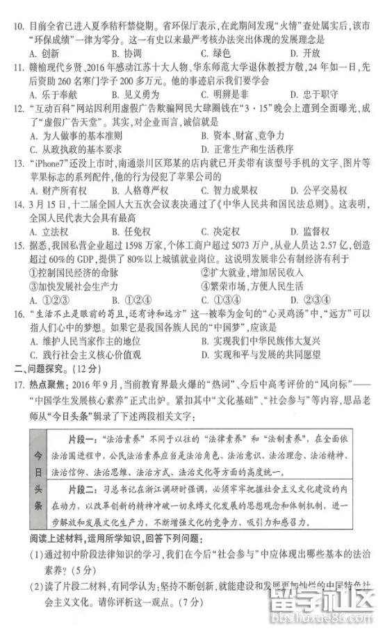
无论结果如何,中考过程中的成长收获值得你我珍藏。下面是本网站中考栏目为你整理的《2018年江苏连云港中考政治试卷及答案》,希望对你有帮助!




推荐阅读:
...06-19
中考各科真题及答案已经陆续公布,出国留学网中考频道为大家提供[2017年连云港中考政治试题附答案(图片版)] ,希望能帮助大家顺利估分。更多中考分数线、中考成绩查询、中考志愿填报、中考录取查询信息等信息请关注我们网站的更新!




点击下载>>>江苏省连云港市2017年中考思想品德试题
以下是连云港2017年全部科目的试题发布入口:
| 地区 | 中考试题 | 中考答案 |
| 连云港 |
06-19
中考各科真题及答案已经陆续公布,出国留学网中考频道为大家提供[2017年连云港中考政治试卷含答案] ,希望能帮助大家顺利估分。更多中考分数线、中考成绩查询、中考志愿填报、中考录取查询信息等信息请关注我们网站的更新!




点击下载>>>江苏省连云港市2017年中考思想品德试题
以下是连云港2017年全部科目的试题发布入口:
| 地区 | 中考试题 | 中考答案 |
| 连云港 |
06-19
中考各科真题及答案已经陆续公布,出国留学网中考频道为大家提供[2017年连云港中考政治真题及答案发布] ,希望能帮助大家顺利估分。更多中考分数线、中考成绩查询、中考志愿填报、中考录取查询信息等信息请关注我们网站的更新!




点击下载>>>江苏省连云港市2017年中考思想品德试题
以下是连云港2017年全部科目的试题发布入口:
| 地区 | 中考试题 | 中考答案 |
| 连云港 |
06-19
中考各科真题及答案已经陆续公布,出国留学网中考频道为大家提供[连云港中考政治2017年真题及答案解析] ,希望能帮助大家顺利估分。更多中考分数线、中考成绩查询、中考志愿填报、中考录取查询信息等信息请关注我们网站的更新!




点击下载>>>江苏省连云港市2017年中考思想品德试题
以下是连云港2017年全部科目的试题发布入口:
| 地区 | 中考试题 | 中考答案 |
| 连云港 |
05-12
什么都可以丢,但不能丢脸;什么都可以再来,唯独生命不能再来;什么都可以抛去,唯有信仰不能抛去;什么都可以接受,唯独屈辱不能接受。出国留学网连云港中考政治试题及答案频道的小编会及时为广大考生提供2017年连云港中考政治试题及答案,有需要的考生可以在考题公布后刷新本页面(按ctrl加F5),希望对大家有所帮助。
| 2017连云港中考政治试题及答案发布入口 |
猜你喜欢:
中考政治填空题答题技巧:
填空题和相关连接题同样属于考查学生的知识点,答案是唯一的,因此要求学生在答题时一定要认真审题,明确题目的要求?在空格处填上准确的答案。
以下是连云港2017年全部科目的试题发布入口:
04-25
人生总会遇到挫折与坎坷,请你不要惧怕跌倒,有无数次的跌倒就要有无数次的爬起。只有这样才能开创出自己的一片天地,记得有我一直在我身边鼓励你。中考其实没什么可怕的,只要你敢于面对!出国留学网连云港中考政治试题及答案频道的小编会及时为广大考生提供2016年连云港中考政治试题及答案,有需要的考生可以在考题公布后刷新本页面(按ctrl加F5),希望对大家有所帮助。
| 2016连云港中考政治试题及答案发布入口 |
猜你喜欢:
2016年中考政治分析说明题解答技巧
材料分析题是中考思想品德试题的重要题型,形式多样,富于变化,兼容性强,具有一定难度,是考生必须掌握的一种题型。材料分析题题目的设计有大有小,综合性强,答案要求多样和多元,学生做起来有一定难度,得分率不是很高,所以应予以特别重视。
材料分析题主要考查学生运用所学知识解决实际问题的能力,对学生来说,稍有难度。如果能掌握解题技巧,难题均能迎刃而解。在回答问题时,书本知识与材料内容都要有所运用,一般来说,先答出书本上的理论知识,再用给出的材料加以说明。有的时候,题目的答案就在给出的材料中,只要把语言重新组织一下就可以了。此外,还要多问自己几个"是什么事"、"为什么会这样"、该怎么做",这样可以把题目答...
家中父母吃苦受累盼的是捷报频传,灯下学子沤心沥血想的是金榜题名。出国留学网中考频道的小编会及时为广大考生提供2015年连云港中考政治试卷及答案,有需要的考生可以在考题公布后刷新本页面(按ctrl+F5),希望对大家有所帮助。
| 2015连云港政治中考试题及答案发布入口 |
以下是连云港2015年全部科目的试题发布入口:
| 地区 |
连云港中考政治试卷及答案推荐访问