出国留学网专题频道邵阳中考政治真题栏目,提供与邵阳中考政治真题相关的所有资讯,希望我们所做的能让您感到满意!
06-19
中考各科真题及答案已经陆续公布,出国留学网中考频道为大家提供[2017年邵阳中考政治真题及答案发布] ,希望能帮助大家顺利估分。更多中考分数线、中考成绩查询、中考志愿填报、中考录取查询信息等信息请关注我们网站的更新!








点击下载>>>湖南省邵阳市2017年中考思想品德试题
以下是邵阳2017年全部科目的试题发布入口:
06-19
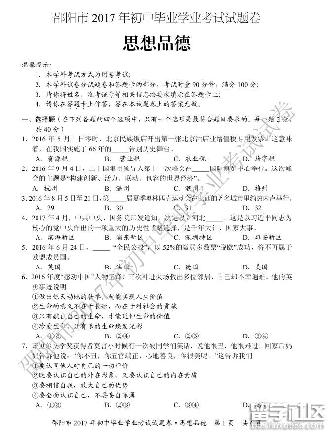
中考各科真题及答案已经陆续公布,出国留学网中考频道为大家提供[2017年邵阳中考政治真题及答案(图片版)] ,希望能帮助大家顺利估分。更多中考分数线、中考成绩查询、中考志愿填报、中考录取查询信息等信息请关注我们网站的更新!








点击下载>>>湖南省邵阳市2017年中考思想品德试题
以下是邵阳2017年全部科目的试题发布入口:
06-15
征服命运的常常是那些不甘等待机遇恩赐的人。出国留学网中考频道第一时间为您发布邵阳中考政治真题及答案2017,希望对您有所帮助,欢迎您访问出国留学网浏览更多中考资讯,了解最新信息请按CTRL F5刷新下面链接。更多邵阳中考分数线、邵阳中考成绩查询、邵阳中考志愿填报、邵阳中考录取查询信息等信息请关注我们网站的更新!
| 2017邵阳中考政治真题及答案发布入口 |
以下是邵阳2017年全部科目的试题发布入口:
06-15
奋斗改变命运,拼搏成就辉煌!出国留学网中考频道第一时间为您发布2017年邵阳中考政治真题及答案,希望对您有所帮助,欢迎您访问出国留学网浏览更多中考资讯,了解最新信息请按CTRL F5刷新下面链接。更多邵阳中考分数线、邵阳中考成绩查询、邵阳中考志愿填报、邵阳中考录取查询信息等信息请关注我们网站的更新!
| 2017邵阳中考政治真题及答案发布入口 |
以下是邵阳2017年全部科目的试题发布入口:
06-15
成功是对执著者的一种馈赠,失败是对追求者的一种考验。出国留学网中考频道第一时间为您发布2017邵阳中考政治真题及答案,希望对您有所帮助,欢迎您访问出国留学网浏览更多中考资讯,了解最新信息请按CTRL F5刷新下面链接。更多邵阳中考分数线、邵阳中考成绩查询、邵阳中考志愿填报、邵阳中考录取查询信息等信息请关注我们网站的更新!
| 2017邵阳中考政治真题及答案发布入口 |
以下是邵阳2017年全部科目的试题发布入口:
不负天赐的智慧,不负父母的期盼,不负恩师的厚望。出国留学网中考频道第一时间为您公布邵阳中考政治真题及答案2016,希望对您有所帮助,欢迎您访问出国留学网浏览更多中考资讯,了解最新信息请按CTRL F5刷新页面。更多邵阳中考分数线、邵阳中考成绩查询、邵阳中考志愿填报、邵阳中考录取查询信息等信息请关注我们网站的更新!
| 2016邵阳政治中考真题及答案发布入口 |
以下是2016年邵阳中考各科真题及答案:
| 2016年邵阳中考真题及答案汇总 | ||
| 科目 | 2016中考真题及答案 | 查看详情 |
花有重开日,人无再少年。出国留学网中考频道第一时间为您公布2016年邵阳中考政治真题及答案,希望对您有所帮助,欢迎您访问出国留学网查看更多中考资讯,了解最新信息请按CTRL F5刷新页面。更多邵阳中考分数线、邵阳中考成绩查询、邵阳中考志愿填报、邵阳中考录取查询信息等信息请关注我们网站的更新!
| 2016邵阳政治中考真题及答案发布入口 |
以下是2016年邵阳中考各科真题及答案:
| 2016年邵阳中考真题及答案汇总 | ||
| 科目 | 2016中考真题及答案 | 查看详情 |
中考,有时候不仅仅是为了自己。出国留学网中考频道第一时间为您公布2016邵阳中考政治真题及答案,希望对您有所帮助,欢迎您访问出国留学网浏览更多中考资讯,了解最新信息请按CTRL F5刷新页面。更多邵阳中考分数线、邵阳中考成绩查询、邵阳中考志愿填报、邵阳中考录取查询信息等信息请关注我们网站的更新!
| 2016邵阳政治中考真题及答案发布入口 |
以下是2016年邵阳中考各科真题及答案:
| 2016年邵阳中考真题及答案汇总 | ||
| 科目 | 2016中考真题及答案 | 查看详情 |
站在新起点,迎接新挑战,创造新成绩。出国留学网中考频道的小编会及时为广大考生提供2015年邵阳中考政治 真题,有需要的考生可以在考题公布后刷新本页面(按ctrl+F5),希望对大家有所帮助。
| 2015邵阳政治 中考真题发布入口 |
以下是邵阳2015年全部科目的试题发布入口:
| 地区 | 中考试... |
邵阳中考政治真题推荐访问