出国留学网专题频道鄂州中考生物试题栏目,提供与鄂州中考生物试题相关的所有资讯,希望我们所做的能让您感到满意!
06-15
生活中没有理想的人,是可怜的人。出国留学网中考频道第一时间为您公布2017年鄂州中考生物试题及答案,希望对您有所帮助,欢迎您访问出国留学网查看更多中考资讯,了解最新信息请按CTRL F5刷新页面。更多鄂州中考分数线、鄂州中考成绩查询、鄂州中考志愿填报、鄂州中考录取查询信息等信息请关注我们网站的更新!
| 2017鄂州中考生物真题及答案发布入口 |
以下是鄂州2017年全部科目的试题发布入口:
| 地... |
06-15
纪律严明,争分夺秒,敢创佳绩,为自己争气,为学校争光。出国留学网中考频道第一时间为您公布鄂州中考生物试题及答案(2017),希望对您有所帮助,欢迎您访问出国留学网查看更多中考资讯,了解最新信息请按CTRL F5刷新页面。更多鄂州中考分数线、鄂州中考成绩查询、鄂州中考志愿填报、鄂州中考录取查询信息等信息请关注我们网站的更新!
| 2017鄂州中考生物真题及答案发布入口 |
以下是鄂州2017年全部科目的试题发布入口:
05-12
因为有悔,所以披星戴月;因为有梦,所以奋不顾身。出国留学网鄂州中考生物试题及答案频道的小编会及时为广大考生提供2017年鄂州中考生物试题及答案,有需要的考生可以在考题公布后刷新本页面(按ctrl加F5),希望对大家有所帮助。
| 2017鄂州中考生物试题及答案发布入口 |
猜你喜欢:
中考生物知识点记忆口诀:
漆树科
木本树皮含树脂,复叶互生无托叶。两性单性或杂性,花小整齐性别奇。
萼片离生3-5,花瓣同数偶尔无。雄蕊与之成整倍,雌蕊1室房上位。
果实多为核果状,种子肉质无胚乳。
苦木科
木本树皮有苦味,羽叶互生罕对生。花序总状圆锥状,或为聚伞顶腋生。
辐射对称花单性,萼片通常3-5。覆瓦排列或镊合,花瓣同数可缺如。
果实浆果核果状,或为翅果不开裂。
04-26
精神的浩瀚,想象的活跃,心灵的勤奋,是你成功的保证。出国留学网鄂州中考生物试题及答案频道的小编会及时为广大考生提供2016年鄂州中考生物试题及答案,有需要的考生可以在考题公布后刷新本页面(按ctrl加F5),希望对大家有所帮助。
| 2016鄂州中考生物试题及答案发布入口 |
猜你喜欢:
中考生物知识点记忆口诀:
葫芦科
藤本植物草本质,侧生卷须可攀援。单叶互生掌状裂,雌雄同异花单性。
花萼5裂花冠合,雄蕊5枚药常曲。子房下位3侧膜,柱头3个胚珠多。
瓠果内质种子多,东西南北瓜水果。
桔梗科
多为草本稀木本,直立攀援汁液多。常单叶生无托叶,聚伞花序单二歧。
两性花常相对称,萼筒子房相合生。花冠5裂样式多,雄蕊同数基处着。
子房下位半下位,中轴胎座蒴果成。
菊科
此乃被子第一科,分布极广用极多。头状花序有总苞,舌花管花萼变毛。
5枚雄蕊常合生,紧抱一起称聚药。下位子房珠室1,瘦果有毛随风跑。
07-21
07-21
快马加鞭,君为先,自古英雄出少年。出国留学网中考频道的小编会及时为广大考生提供2015年鄂州中考生物试题,有需要的考生可以在考题公布后刷新本页面(按ctrl+F5),希望对大家有所帮助。
| 2015鄂州生物中考试题发布入口 |
以下是鄂州2015年全部科目的试题发布入口:
| 地区 | 中考试题... |
成绩绝不能不劳而获,除了汗流满面而外,没有其他获取的方法。出国留学网中考频道的小编会及时为广大考生提供2015年鄂州中考生物真题,有需要的考生可以在考题公布后刷新本页面(按ctrl+F5),希望对大家有所帮助。
| 2015鄂州生物中考真题发布入口 |
以下是鄂州2015年全部科目的试题发布入口:
| 地区 | 中考试题 |
家中父母吃苦受累盼的是捷报频传,灯下学子沤心沥血想的是金榜题名。出国留学网中考频道的小编会及时为广大考生提供2015年鄂州中考生物试题及答案,有需要的考生可以在考题公布后刷新本页面(按ctrl+F5),希望对大家有所帮助。
| 2015鄂州生物中考试题及答案发布入口 |
以下是鄂州2015年全部科目的试题发布入口:
| 地区 | 中... |
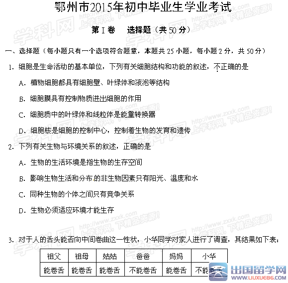
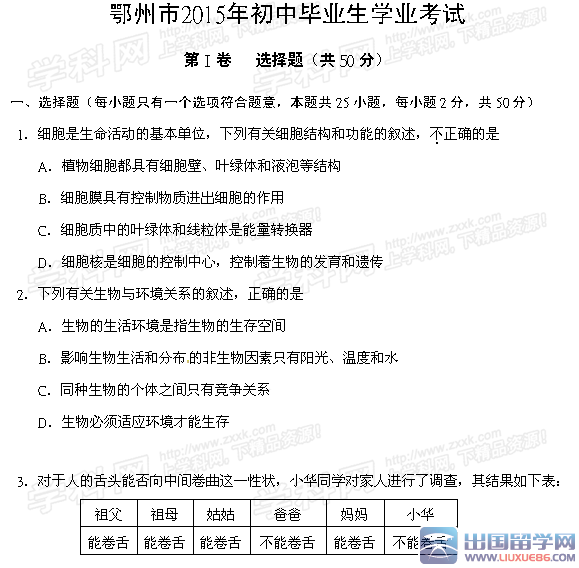
中考生物这门课在中考中也有很重要的地位,2015年鄂州生物中考考试结束后,本网站将第一时间发布2015年鄂州中考生物试题及答案,请大家一定要关注出国留学网中考频道有关鄂州试题的信息发布,第一时间成功估分。>>>点击查看2015年鄂州中考生物真题及答案最新发布情况
以下是2015年全部科目的试题发布入口
| 地区 | 中考试题 | 中考答案 |
| 鄂州 | 语文 数学 英语 化学 |
鄂州中考生物试题推荐访问