出国留学网专题频道配电设计栏目,提供与配电设计相关的所有资讯,希望我们所做的能让您感到满意!
02-13
出国留学网为您整理“一级消防工程师综合能力考点:消防设备的配电设计”,欢迎阅读参考,更多有关内容请继续关注本网站一级消防工程师栏目。
一级消防工程师综合能力考点:消防设备的配电设计
消防设备的配电设计

小编精心推荐:
01-01
下面是出国留学网整理的“2018年一级消防工程师《综合能力》考点精讲:消防设备的配电设计”,欢迎阅读参考,更多有关内容请密切关注本网站一级消防工程师栏目。
2018年一级消防工程师《综合能力》考点精讲:消防设备的配电设计
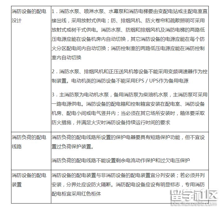
消防设备的配电设计:
1.消防水泵、喷淋水泵、水幕泵和消防电梯要由变配电站或主配电室直接出线,采用放射式供电;防、排烟风机、防火卷帘和疏散照明可采用放射式或树干式供电。消防水泵、防烟和排烟风机及消防电梯的两路低压电源应能在设备机房内自动切换,其它消防设备的电源应能在每个防火分区配电间内自动切换;消防控制室的两路低压电源应能在消防控制室内自动切换。
2.消防水泵、排烟风机和正压送风机等设备不能采用变频调速器作为控制装置。电动机类的消防设备不能采用EPS/UPS作为备用电源。
3.主消防泵为电动机水泵,备用消防泵为柴油机水泵,主消防泵可采用一路电源供电。消防设备的配电箱和控制箱宜安装在配电室、消防设备机房、配电小间或电气竖井内;当必须在其它场所安装时,箱体要采取防火措施,并满足火灾时消防设备持续运行时间的要求。
消防负荷的配电线路:
消防负荷的配电线路所设置的保护电器要具有短路保护功能,但不宜设置过负荷保护装置。
消防负荷的配电线路不能设置剩余电流动作保护和过欠电压保护。
消防设备的配电装置:
消防设备的配电装置与非消防设备的配电装置宜分列安装;若必须并列安装,分界处应设防火隔断。消防配电设备应设有明显标志,专用消防配电柜宜采用红色柜体。
一级消防工程师考试频道推荐阅读:
配电设计推荐访问