出国留学网专题频道重庆专业技术考试报名栏目,提供与重庆专业技术考试报名相关的所有资讯,希望我们所做的能让您感到满意!
02-28
关于重庆市专业技术考试常见报考相关问题解答内容已整理在下文了,重庆市的报考生们来看看问题的详细解答内容吧!下面是出国留学网整理的“重庆市专业技术人员资格考试常见问题解答(一)”,供重庆考生参考阅读。
一、全国性专业技术人员资格考试(以下简称“国家考试”)有哪些?如何报名?
(一)通过中国人事考试网(http://www.cpta.com.cn)“全国专业技术人员资格考试报名服务平台”报名的项目有:
1.咨询工程师(投资);
2.注册建筑师(一级、二级);
3.环境影响评价工程师;
4.注册计量师(一级、二级);
5.翻译专业资格(一、二、三级);
6.社会工作者职业资格(初级、中级、高级);
7.注册设备监理师;
8.监理工程师;
9.经济(初级、中级、高级);
10.一级建造师;
11.出版(初级、中级);
12.注册城乡规划师;
13.勘察设计注册工程师;
14.统计(初级、中级、高级);
15.一级造价工程师;
16.执业药师(药学、中药学);
17.一级注册消防工程师;
18.中级注册安全工程师;
19.审计(初级、中级、高级)
20.注册测绘工程师;
21.新闻记者职业资格。
(二)通信专业技术人员职业水平考试可登录全国通信专业技术人员职业水平考试网(http://www.txks.org.cn)进入统一网报平台进行报名。
(三)房地产估价师考试通过房地产估价师职业资格考试报名系统进行报名,具体网址以当年报名通告为准。
(四)目前,国家考试一般通过上述方式报名,如有变化,则按国家统一部署进行报名,具体要求以当年报名通告为准。
二、重庆市地方性专业技术人员资格考试(以下简称“地方考试”)有哪些?如何报名?
通过重庆市人力社保局官网“人事考试网上报名”入口(https://ggfw.rlsbj.cq.gov.cn/wsbm/ksbm/bkui/business/webcenter/home/homeChoice.html)报名的项目有:
1.二级建造师;
2.二级造价师;
3.初级注册安全工程师;
4.农机、林业、水产专业人员;
5.农业技术(畜牧、兽医)专业人员;
6.风景园林专业人员;
7.园林工程专业人员;
8.标准化专业人员。
三、考试报名什么时候进行?在哪里查看报名通告?
上述考试报名通告考前均在重庆市人力社保局官网-“人事考试”专栏-“专业技术人员资格考试”栏目公布。考生可关注网站查询报名工作安排,详细了解报名时间、缴费时间、资格审查方式及收费标准等。
...03-04
重庆市专业技术资格考试考生注意!小编整理出了关于重庆市2023年专业技术资格考试报考的详细报考流程,完整的流程内容如下,重庆考生来看看吧!下面是出国留学网整理的“2023年重庆市专业技术资格考试报考指南”,供重庆考生参考阅读。
1.考试报考流程
渝快办考生登录-完善个人信息-填报资料-网上缴费
1.1进入考试报考前,需要先进行考生登录,界面提示如下:

1.2点击确定后,进入渝快办统一登录界面

1.3填入报考考生个人信息进行考生注册,已注册的考生跳过此步直接进入步骤1.4

1.4注册成功后,回到渝快办统一登录界面,输入账号密码登录,进入考生个人首页

1.5进入考生个人首页后,需要选择需要报考的考试,点击“进入”按钮

1.5.1首次登录重庆人事考试系统的考生需要上传个人基本证件照,以及完成基本信息填写,如果已完成基本信息录入的,请跳转到步骤1.6
03-04
重庆市2023年2月底至三月初共有5场考试进行报名工作,具体的5场考试报名时间安排小编已整理在下文了,重庆的朋友来看看吧!下面是出国留学网整理的“近期重庆市专业技术资格考试报考温馨提示”,供重庆考生参考阅读。
广大考生请注意,2023年度重庆市专业技术资格考试已于近期开展报名,报名安排详见下表:
序号 | 考试项目 |
12-21
想参加2018年卫生资格考试的广大考生注意了,出国留学网为你整理了<2018年卫生专业技术资格考试报名时间>你参考,更多卫生资格考试的资讯,本网站将持续更新,敬请关注。
2018年卫生专业技术资格考试报名时间
中国卫生人才网2018年卫生资格考试报名时间已经公布!为了让大家及时了解2018年卫生资格考试报名时间,本网现将官方网站内容整理如下:
2018年度卫生专业技术资格考试报名安排
2018年度卫生专业技术资格考试报名安排已经确定,将于2017年12月28日全面启动。
报名分为网上预报名和现场确认两阶段。考生登录中国卫生人才网(www.21wecan.com/)进行预报名。时间为2017年12月28日至2018年1月19日。完成网上预报名者于2017年12月29日至2018年1月21日期间,持打印的申报表及相关证件、材料进行现场确认(具体时间、地点安排参照各考区、考点公告)。采用网上缴费方式的考区,考生需要在现场确认后,于2017年12月29日至2018年1月30日期间完成考生相关费用的网上支付,具体事宜请咨询当地考生管理机构。
点击进入>>>>2018年卫生专业技术资格考试报名体统
出国留学网卫生资格考试栏目推荐:
12-21
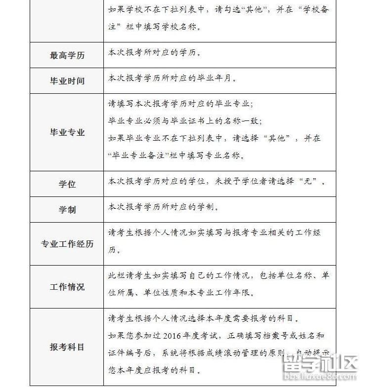
想参加2018年卫生资格考试的广大考生注意了,出国留学网为你整理了<2018年卫生专业技术资格考试报名填表说明>你参考,更多卫生资格考试的资讯,本网站将持续更新,敬请关注。
2018年卫生专业技术资格考试报名填表说明


出国留学网卫生资格考试栏目推荐:
...12-27
重庆市人力资源和社会保障局办公室发布了关于重庆市专业技术人员考试固定合格标准的相关说明,详细的成绩合格标准如下,感兴趣的来看看吧!下面是出国留学网整理的“关于重庆市专业技术人员考试实行相对固定合格标准有关事项的通告”,供重庆考生参考阅读。
根据《人力资源社会保障部办公厅关于33项专业技术人员职业资格考试实行相对固定合格标准有关事项的通告》,结合我市实际,经商有关部门同意,决定自2023年1月1日起,对部分专业技术人员考试实行相对固定合格标准。现就有关事项通告如下:
一、以下专业技术人员考试,各科目合格标准均为试卷满分的60%。
(一)职业资格考试:二级建造师、二级造价工程师、初级注册安全工程师职业资格考试。
(二)职称考试:风景园林、园林工程、标准化、工程技术(农机、林业、水产)、农业(畜牧、兽医)技术专业人员资格考试。
二、根据有关规定或遇特殊情况,需要变更调整或单独确定考试合格标准的,另行通告。
三、对部分设有基层合格线的职称考试,基层合格标准按照《关于我市乡镇基层事业单位专业技术人员职称考试倾斜政策有关事项的通知》(渝人社发〔2018〕79号)另行确定。
重庆市人力资源和社会保障局办公室
2022年12月26日
推荐阅读:
...01-02
2023年度的卫生专业技术资格考试报名通知已经发布了,有想要报考2023年卫生专业技术资格考试的考生请及时关注自己所在考区的考试信息,下面是小编为大家准备的“2023年山西卫生专业技术资格考试报名公告”,可供各位考生参考。更多考试相关信息请继续关注本网。
按照《国家卫生健康委人才交流服务中心关于2023年度卫生专业技术资格考试考务工作安排的通知》(卫人才发〔2022〕95号)要求,2023年度卫生专业技术资格考试报名工作安排如下:考生于2022年12月30日-2023年1月12日登录中国卫生人才网(www.21wecan.com)填报个人信息并打印《2023年度卫生专业技术资格考试报名申报表》。现场审核时间定于2023年1月4-13工作日,考生需携带相关的证件、材料及加盖单位公章的《申报表》到单位所属卫生行政部门进行现场确认并缴费(省直考点现场确认由单位统一组织,不受理个人报名)。收费标准:笔试专业,每人每科70元;机考专业,每人每科90元,详细专业关注中国卫生人才网。军队考生报考数据需团级以上单位派员持介绍信在2023年2月1-7工作日期间到所在的考点办理军队考生数据交接并缴纳考试费用。收费方式:省直考点刷卡或支付宝交费。其他考点考生可以咨询当地卫生行政部门。
考生可通过网上报名系统查询报考状态,通过资格审核者须于2023年4月6-23日登录中国卫生人才网自行打印准考证。军队考生准考证统一由考点打印,于2023年4月10-12日到考点领取,如遇特殊情况另行通知。
2023年度人机对话考试时间为4月15、16、22、23日;纸笔考试时间为4月15、16日。考试各专业具体考试时间以准考证为准。
一、凡符合《人力资源社会保障部 国家卫生健康委 国家中医药局关于深化卫生专业技术人员职称制度改革的指导意见》(人社部发〔2021〕51号)条件的人员,均可报名参加相应级别和专业类别的考试。
二、按照《国务院办公厅关于深化医教协同进一步推进医学教育改革与发展的意见》(国办发〔2017〕63号)有关规定,本科及以上学历毕业生参加住院医师规范化培训合格并到基层医疗卫生机构(新疆、西藏及四省藏区等艰苦边远地区可放宽到县级医疗卫生机构)工作的,可直接参加中级职称考试。
三、根据《中央应对疫情工作领导小组关于全面落实进一步保护关心爱护医务人员若干措施的通知》(国发明电〔2020〕5号)和《人力资源社会保障部办公厅关于做好新冠肺炎疫情防控一线专业技术人员职称工作的通知》(人社厅发〔2020〕23号)相关要求,参加新冠肺炎疫情防控的一线医务人员,在符合相应报名条件的基础上,晋升高一级职称可以提前一年申报参加卫生专业技术资格考试;对做出突出贡献,获得省部级以上表彰奖励的,晋升高一级职称可...
重庆专业技术考试报名推荐访问