出国留学网专题频道重庆专科二阶段录取缺额栏目,提供与重庆专科二阶段录取缺额相关的所有资讯,希望我们所做的能让您感到满意!
08-19
出国留学高考网为大家提供2015年重庆专科二阶段二次计划差额(理工),更多高考资讯请关注我们网站的更新!
2015年重庆专科二阶段二次计划差额(理工) >>>点击查看
点击下面图片即可查看详情:
小编精心为您推荐:
08-19
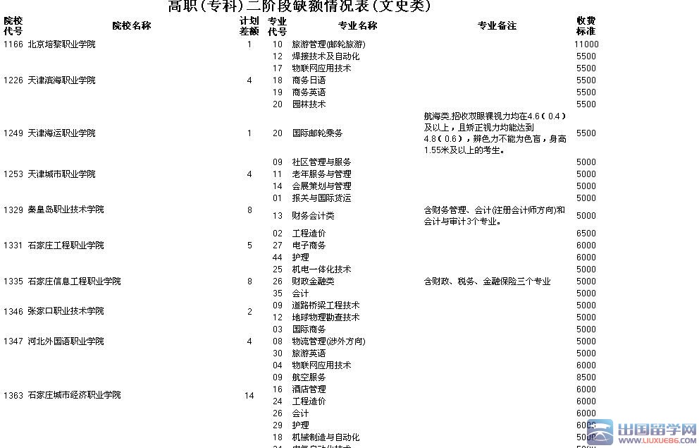
出国留学高考网为大家提供2015重庆专科二阶段二次缺额情况及学费标准(文史),更多高考资讯请关注我们网站的更新!
2015重庆专科二阶段二次缺额情况及学费标准(文史) >>>点击查看
点击下面图片即可查看详情:
小编精心为您推荐:
重庆专科二阶段录取缺额推荐访问