出国留学网专题频道重庆高校名单栏目,提供与重庆高校名单相关的所有资讯,希望我们所做的能让您感到满意!
同学,你知道重庆市有多少所高校吗?快来一起看看吧。以下是由出国留学网小编为大家精心整理的“2021年重庆高校名单(69所)”,仅供参考,欢迎大家阅读。
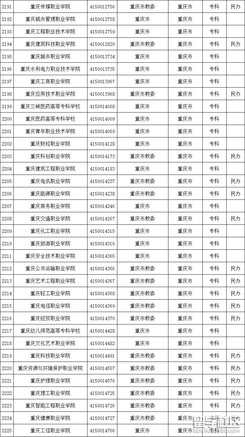
2021年重庆高校名单
截至2021年9月30日,全国高等学校共计3012所,其中:普通高等学校2756所(本科1270所、专科1486所),成人高等学校256所。本名单未包含香港特别行政区、澳门特别行政区和台湾地区高等学校。
2021年重庆高校名单(69所)


推荐阅读:
07-09
重庆高校名单推荐访问