出国留学网专题频道重庆高考招生专业专科选考科目栏目,提供与重庆高考招生专业专科选考科目相关的所有资讯,希望我们所做的能让您感到满意!
01-17
重庆市2024年高考招生专科的专科选考科目要求已经公布出来了,小编已将完整的选考科目要求表整理在下文了,重庆2024年高考生来看看吧!下面是出国留学网整理的“2024年拟在渝招生普通高校招生专业(类)选考科目要求(专科)”,供重庆考生参考阅读。






完整内容点击查看:2024年拟在渝招生普通高校招生专业(类)选考科目要求(专科)
推荐阅读:
01-17
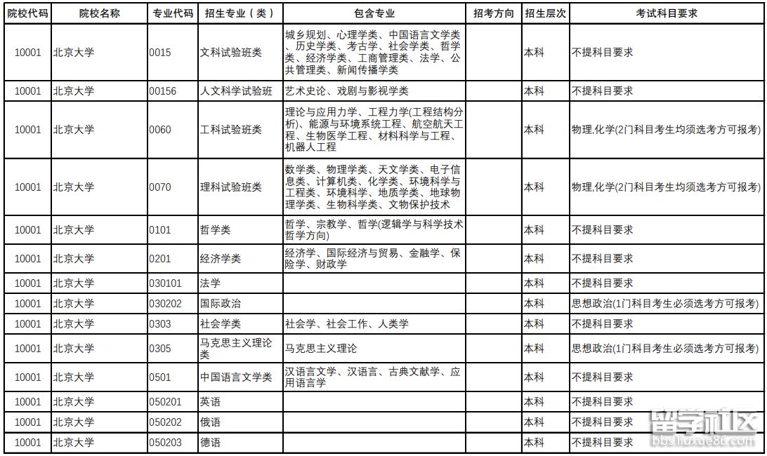
重庆市教育考试院公示了2024年重庆市高考招生专业的选考科目要求,完整的选考科目要求一览表已整理如下,重庆考生来看看吧!下面是出国留学网整理的“2024年拟在重庆招生普通高校招生专业(类)选考科目要求(本科)”,供重庆考生参考阅读。






完整内容点击查看:2024年拟在渝招生普通高校招生专业(类)选考科目要求(本科)
09-22
相信很多还没有参加高考的考生都非常关注每年的高考招生的相关通知,好提前为自己高考做好准备,下面是小编为大家整理的“2024年重庆高考生专业(类)选考科目要求”,可供重庆的考生参考。更多高考相关信息请各位考生继续关注本网站。
2024年重庆高考专业(类)选考科目要求
2024年拟在渝招生普通高校招生专业(类)选考科目要求(本科) 【点击查看】
2024年拟在渝招生普通高校招生专业(类)选考科目要求(专科) 【点击查看】
本篇文章来源于重庆市教师考试院。
推荐阅读:
...05-24
出国留学网高考网为大家提供重庆各大高校2020年拟在浙招生选考科目要求,更多高考资讯请关注我们网站的更新!
重庆各大高校2020年拟在浙招生选考科目要求
| 地区 | 学校代码 | 学校名称 | 网址 | 选考科目要求 |
| 重庆 | 10611 | 重庆大学 | zhaosheng.cqu.edu.cn | 查看 |
| 重庆 | 10617 | 重庆邮电大学 | zs.cqupt.edu.cn | 查看 |
| 重庆 | 10618 | 重庆交通大学 |
出国留学高考网为大家提供“新高考”选考科目怎么选,更多高考资讯请关注我们网站的更新!
“新高考”选考科目怎么选

去年,市政府公布了《天津市深化考试招生制度改革实施方案》。在这份高考改革方案中,不仅明确提出了未来英语可以一年两考、高中不再分文理,而且学生还可以自主选择高考考试科目(采取3+3考试模式)。按照高考综合改革的要求,从本学期开始,新高一学生迎来了“新课改”。这一轮的高考改革有什么特点?学生和家长的心态如何?在此背景下的“新课改”,又有哪些变化?连日来,记者对此进行了走访。
今年暑假,高一新生家长王欣过得很是惬意。15岁的女儿小岩在中考中发挥不错,考入了一所区属重点高中,“孩子比较争气,考得不错,也算对得起我的付出了。”回想起这些年,孩子爸爸由于工作繁忙,照顾家庭与孩子的重担只能自己一力承担,虽很辛苦但孩子的表现却让王欣甚感欣慰,“这所高中的升学率很高,希望孩子三年后可以考入一所理想的大学。”但是开学初的连续两场家长会,却让暑假里心情一直很好的王欣觉得有点郁闷:“老师讲了不少有关新课改和‘新高考’的事,特别是未来孩子要面对的‘3+3’这道多项选择题,我听得是云里雾里,散会后问其他家长,很多人也都说没太听懂。”对于这个学期已经开始的“新课改”,当时的王欣还不知道究竟会有什么改变,但有一点她很明白:以后的高考不再只是单纯地看成绩了,“3+3的确有很多种可能性,在我理解还不只是你喜欢什么就能选什么这么简单。至于怎么选,这事真得好好琢磨琢磨。”王欣说。
选考科目
不是喜欢什么选什么
根据《天津市深化考试招生制度改革实施方案》,从2020年开始,高考录取总成绩由统一高考的语文、数学、外语3门科目成绩(每门满分150分)和高中学业水平等级性考试科目成绩(6门科目自主选3门,每门满分100分)组成。这就意味着高考仍由6门科目组成,其中的3门是必选项,即语文、数学、外语,而另外3门则是选考项,考生可以从物理、化学、生物、历史、地理、政治这6门中任意选择3门。
从6门中选择3门有多少种可能?运用排列组合公式计算得出的答案是20种。
可能有的学生和家长会认为,无论有多少种可能性,只要选择自己爱学的,或是相对强的3门学科就可以了。可事实上,这道选择题并不是如此简单,正如王欣说的那样,“并不是你喜欢什么就能选择什么”。
看高校的专业要求
“+3”科目怎么选,首先要看高校的专业要求。“不同高校不同院系对报考学生的专业要求也不一样,这就要求,学生报考时还要根据自己所报高校的专业来选择‘+3’考试科目。”天津二中校长孙方说。
其实,天津并不是我国第一批高考综合改革试点地区。2014年,浙江、上海两地率先成为国家首批高考综合改革试点地区。三年后的今年,两地的学生已率先采用“3+3”模式应试。目前,针对天津、北京等第二批试点地区的高校专业要求还没有公布...
05-26
出国留学高考网为大家提供重庆各大高校2020年拟在山东省招生专业(类)选考科目要求,更多高考资讯请关注我们网站的更新!
重庆各大高校2020年拟在山东省招生专业(类)选考科目要求
| 序号 | 地区 | 学校代码 | 学校名称 | 选考科目要求 | 学校网址 |
|---|---|---|---|---|---|
| 1 | 重庆 | 10611 | 重庆大学 | 查看 | http://zhaosheng.cqu.edu.cn |
| 2 | 重庆 | 10617 | 重庆邮电大学 | 查看 | ht... |
05-16
出国留学网高考网为大家提供武汉大学2020拟在北京招生专业选考科目要求范围,更多高考资讯请关注我们网站的更新!
武汉大学2020拟在北京招生专业选考科目要求范围
4210 武汉大学
①不限选考科目:
人文科学试验班(文学、哲学)(含汉语言文学、哲学)
哲学类(含哲学、宗教学)
经济学类(含经济学、财政学、金融学、金融工程、保险学、国际经济与贸易)
法学
政治学类(含政治学与行政学、外交学)
社会学类(含社会学、社会工作)
中国语言文学类(含汉语言文学、汉语国际教育)
外国语言文学类(含英语、俄语、德语、法语、日语、翻译)
新闻传播学类(含新闻学、广播电视学、广告学、传播学)
心理学
护理学
公共管理类(含行政管理、公共事业管理、劳动与社会保障)
表演
戏剧影视文学
播音与主持艺术
设计学类(含环境设计、产品设计)
②物理/化学(选考其中一门即可):
化学类(含化学、应用化学)
生物科学类(含生物科学、生物技术、生态学)
轻工类(含印刷工程、包装工程)
口腔医学(五年)
口腔医学(八年)
口腔医学(5+3)
公共卫生与预防医学类(含预防医学、全球健康学)
药学类(含药学、生物制药)
③物理+化学(均须选考):
基础医学
临床医学类(含临床医学(五年)、医学检验技术)
临床医学(八年)
临床医学(5+3)
④物理(必须选考):
工科试验班(含能源与动力工程、核工程与核技术、能源化学工程、自动化、机械设计制造及其自动化、金属材料工程、材料成型及控制工程)
理科试验班(数学、物理)(含数学与应用数学、物理学)
金融学(数理金融与数理经济试验班)
数学类(含数学与应用数学、信息与计算科学、统计学)
物理学类(含物理学、材料物理、微电子科学与工程)
地球物理学
电气工程及其自动化
电子信息类(含测控技术与仪器、光电信息科学与工程、通信工程、电子信息工程、电波传播与天线)
计算机类(含网络空间安全、信息安全)
计算机类(含计算机科学与技术、软件工程)
土木类(含土木工程、给排水科学与工程、工程力学)
水利类(含水利水电工程、水文与水资源工程、港口航道与海岸工程、农业水利工程)
测绘类(含测绘工程、导航工程)
遥感科学与技术
建筑类(含建筑学、城乡规划)
建筑类(中外合作办学)(含建筑学)
工商管理...
05-26
出国留学网高考网为大家提供2020年拟在山东招生高校专业(类)选考科目要求汇总,更多高考资讯请关注我们网站的更新!
| 2020年拟在山东招生高校专业(类)选考科目要求汇总 | |
| 1 | 四川各大高校2020年拟在山东省招生专业(类)选考科目要求 |
| 2 | 湖北各大高校2020年拟在山东省招生专业(类)选考科目要求 |
| 3 | |
重庆高考招生专业专科选考科目推荐访问