出国留学网陕西中考政治试题及答案

出国留学网专题频道陕西中考政治试题及答案栏目,提供与陕西中考政治试题及答案相关的所有资讯,希望我们所做的能让您感到满意!

2017陕西中考政治试题及答案

 

  努力拼搏、奋勇向上;为自己扬帆、为明天喝彩。出国留学网中考频道第一时间为您公布2017陕西中考政治试题及答案,帮助大家估分,欢迎您访问出国留学网查看更多中考资讯,了解最新信息请按CTRL F5刷新页面。更多陕西中考分数线、陕西中考成绩查询、陕西中考志愿填报、陕西中考录取查询信息等信息请关注我们网站的更新!

  2017陕西中考政治试题及答案>>>点击查看


2017陕西中考政治真题及答案发布入口

  以下是陕西2017年全部科目的试题发布入口:

陕西中考政治试题及答案(2017)

 

  成败是非本无定王侯将相宁有种,卧薪尝胆搏白日傲视群雄我称雄。出国留学网中考频道第一时间为您提供陕西中考政治试题及答案(2017),帮助大家估分,欢迎您访问出国留学网查看更多中考资讯,了解最新信息请按CTRL F5刷新页面。更多陕西中考分数线、陕西中考成绩查询、陕西中考志愿填报、陕西中考录取查询信息等信息请关注我们网站的更新!

  2017陕西中考政治试题及答案>>>点击查看


2017陕西中考政治真题及答案发布入口

  以下是陕西2017年全部科目的试题发布入口:

2017年陕西中考政治试题及答案

 

  明天是世上增值最快的一块土地,因它充满了希望。出国留学网陕西中考政治试题及答案频道的小编会及时为广大考生提供2017年陕西中考政治试题及答案,有需要的考生可以在考题公布后刷新本页面(按ctrl加F5),希望对大家有所帮助。


2017陕西中考政治试题及答案发布入口

  2017年陕西中考政治真题及答案最新发布 >>>点击查看

  猜你喜欢:

  中考政治选择题答题技巧:

  选择题是根据教材内容、情景设置的题干和四个不同选项组成,所要求的知识面比较大,能够比较全面考查学生的知识结构、知识的准确性以及分析问题、解决问题的能力。解答选择题的方法是,首先要认真审题?找准题干中的中心词和备选项的叙述,以作出准确的选择,其次,根据题型特点?可以采用排除法和使用最佳选择法。

  以下是陕西2017年全部科目的试题发布入口:


2016年陕西中考政治试题及答案

 

  精彩的人生总有精彩的理由,笑到最后的才会笑得最甜。为了自己的梦想而努力吧!出国留学网陕西中考政治试题及答案频道的小编会及时为广大考生提供2016年陕西中考政治试题及答案,有需要的考生可以在考题公布后刷新本页面(按ctrl加F5),希望对大家有所帮助。


2016陕西中考政治试题及答案发布入口

  2016年陕西中考政治真题及答案最新发布 >>>点击查看

  猜你喜欢:

  2016年中考政治简答题解答技巧

  简答题是中考固定题型,其生命力经久不衰,且常考常新。这种题型非常适合考查学生的知识掌握程度、思维发展水平、文字表达能力。回顾以往中考题可知,简答题主要有填表类、说明类、时事类、概括类、表格类、漫画类、评析类等几种题型。

  解答简答题一般可按"四步法"进行。

  第一步,仔细审题。通过审题,准确把握试题的含义,明确考查的知识点以及能力要求。

  第二步,回归教材。即根据材料的内涵和设问要求,找准材料中相关的知识点。

  第三步,理清思路,组织答案。做到既要观点全面,又要层次分明。第四步,对照检查。答完题后,注意查漏补缺。

  解答简答题一般要注意以下几个方面:开门见山,直截了当,切忌拖泥带水;紧扣主题,简明扼要,不可长篇大论;要点齐全,层次分明,一目了然;回归教材,紧扣课本知识作答。

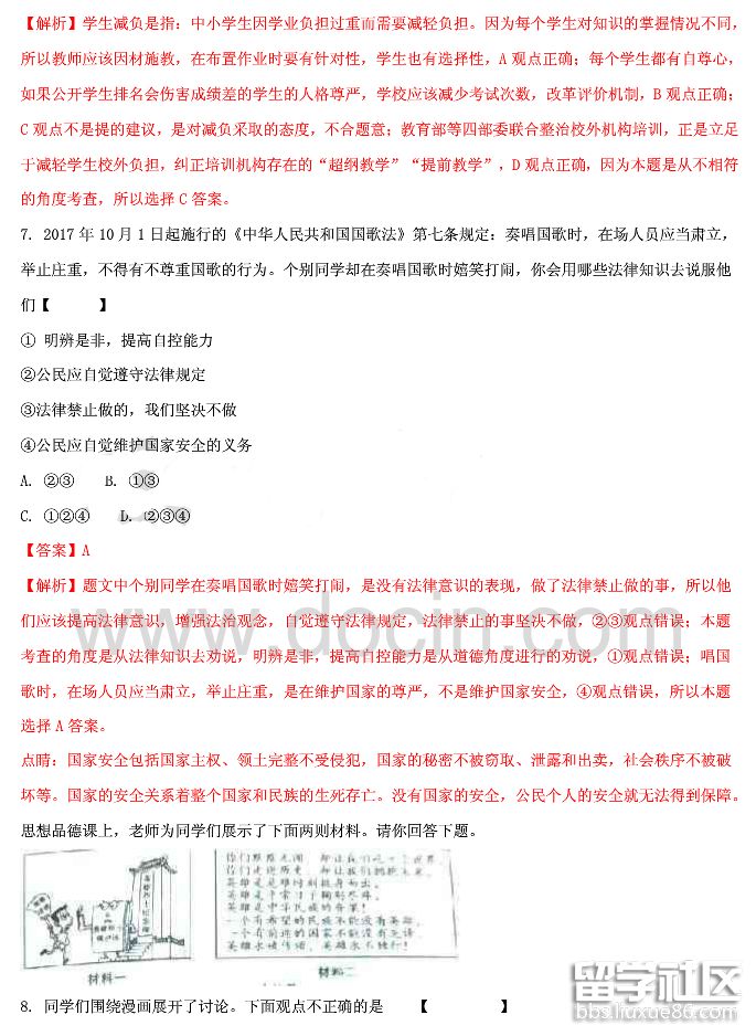
  ...