出国留学网专题频道陕西成人高考考前提示栏目,提供与陕西成人高考考前提示相关的所有资讯,希望我们所做的能让您感到满意!
11-03
2022年成人高考考试时间马上就要到了,请各位考生及时关注考试信息并做好参考准备。下面是小编为大家整理的“2022年陕西成人高考考前提示”,可供各位考生参考。更多考试相关信息请各位考生继续关注出国留学网。
2022年陕西省成人高校招生全国统一考试将于11月5日至6日(本周末)举行,即日(11月3日)起,考生可登录陕西招生考试信息网(http://www.sneac.com/)自行下载并打印准考证。
1.熟知并遵守防疫规定。考生须充分了解并严格遵守属地疫情防控要求,密切关注考点所在市招生考试机构网站或微信公众号、手机短信通知,按要求做好考前相关准备工作。
2.做好考前准备。提前申领健康码、行程码,考试时至少提前1小时到达考点,出示健康码、行程码、48小时内核酸检测阴性报告,接受体温检测,首场考试上交《健康承诺书》(附件1),进行身份验证,配合考点进行入场检查,服从考点工作人员管理,考试全程规范佩戴口罩。
3. 及时打印准考证。使用IE浏览器登录陕西省成人高校招生考生服务平台(https://www.sneac.edu.cn/czweb/),自行下载打印准考证。若准考证打印出现问题,请与报名点联系。
4.尽快返回考试地。考生按照准考证上的考点,尽快返回考点属地备考,不参加聚集性活动、不去人口密集场所并做好自我防护。
5. 遵守考试纪律。考生要诚信考试,按考点要求存放手机,禁止携带手机等具有发送或接收信息功能的设备进入考场座位,否则一律按作弊处理。
6.几类考生处置办法:
(1)未填报借考信息或填报的借考信息仍为原考区的考生,在报名考区参加考试。
(2)申请在省内借考的考生,报名考区考位作废,在借考考区参加考试。
(3)申请放弃考试的考生,考试结束后报名费按原缴费渠道全额退还。退费周期可能较长,请考生耐心等待。
(4)申请在省外借考的考生,省教育考试院将积极联系协调滞留省份考试机构,办理结果将以短信方式通知考生,如所在省份不具备借考条件,予以退费。
2022年贵州成人高考考试时间马上就要到了,为了保证考试的顺利进行,请各位考生及时关注考试信息。下面是小编为大家整理的“2022年贵州成人高考考前提示”,可供各位考生参考。更多考试相关信息请各位考生继续关注本网站。
贵州省2022年成人高考将于2022年11月5日至6日如期举行。当前疫情防控形势仍然复杂严峻,省招生考试院提示广大考生,请仔细阅读《贵州省2022年成人高考新冠肺炎疫情防控须知》,了解考试相关疫情防控要求。考点所在地疫情防控政策调整时,按属地最新要求执行。
请广大考生密切关注贵州省卫生健康委和考点属地卫生健康部门发布的疫情防控信息,根据本人实际情况做好赴考准备。
如有疑问,请与报名所在地市(州)招生考试机构联系。各市(州)招生考试机构联系方式如下:

本篇文章来源于贵州省招生考试院。
推荐阅读:
2022年成人高考考试时间马上就要到了,为了让各位考生做好充足的考试准备,江西教育考试院发布了成人高考考试提示,下面是小编为大家整理的“2022年江西成人高考考前提示”,可供江西的考生参考。更多考试相关信息请各位考生继续关注本网站。
2022年成人高等学校招生全国统一考试将于11月5-6日举行,为营造诚实守信考试环境,现温馨提示如下。
一、树立诚信意识。诚实守信是中华民族的传统美德,是社会主义核心价值观公民个人层面的价值准则。广大成人高考考生应认真学习并严格遵守《考生考试须知》和《国家教育考试违规处理办法》(教育部令第33号)等相关规定,牢固树立“诚信考试光荣,作弊违纪可耻”的应考意识,继承和发扬优良传统,增强诚信意识,自觉诚信应试,维护考试公平公正。
二、提高防范意识。不造谣、不信谣、不传谣。本次考试期间,有关部门将联合开展依法严厉打击涉考违法犯罪活动。如发现不法分子散布所谓“助考”信息等涉考违法行为,请向公安机关报警或向我院举报(我院举报电话:0791-86765713),共同维护风清气正的考试环境。
三、严禁携带违规物品。考生严禁携带各类电子通讯工具(如手机、智能手表等无线接收、传送设备)、电子存储记忆录放设备等进入考场(考试区域)。考试期间,考场的考试情况将实行全程、无死角网上监控和录像,监控视频和后期录像回放都将作为认定考试违规的依据。如发现将试题拍照上网、试(答)卷带离考场等行为,将依法依规严肃处理。
四、严守考场纪律。服从监考人员的监督管理,严格遵守考试纪律,不做违背考试纪律的事情。如有违反考试规定,将依据《中华人民共和国刑法》《最高人民法院、最高人民检察院关于办理组织考试作弊等刑事案件适用法律若干问题的解释》《国家教育考试违规处理办法》等规定严肃处理。
祝各位考生考试平安、顺利,取得好成绩!
本篇文章来源于江西省教育考试院。
推荐阅读:
2022年上海成人高考考试时间马上就要到了,请各位考生及时关注考试信息。为了保证各位考生顺利的参加考试,小编为大家整理了“2022年上海成人高考考前提示”,可供各位考生参考。更多考试相关信息请各位考生继续关注出国留学网。
2022年上海市成人高校招生统一考试将于11月5日(星期六)、6日(星期日)举行。为切实维护考生利益,营造良好考试环境,确保考试顺利平稳,上海市教育考试院提醒广大考生自觉遵守考试防疫政策和考场规则,诚信考试,特别注意以下事项:
1.请考生本人自行下载打印本次考试准考证。准考证下载网址:https://czbm.shmeea.edu.cn/。下载打印时间:2022年10月29日-11月4日(每天9:00-22:00),11月5日-11月6日(每天7:00-22:00)。考生务必仔细看清准考证上的考试时间、地点和备注等信息,关注考试当天交通及天气情况,合理安排出行时间及路线,提前到达考点。
2.考生须仔细阅读10月21日发布的《2022年上海市成人高校招生统一考试考前防疫提醒》,提前下载打印《考生安全考试承诺书》,按要求认真如实填写,并于首场考试开始前交予考点指定工作人员。
3.考生考前7天须在沪且应每天进行一次核酸检测,所有考生在考前和考试期间可凭本次成人高考准考证至就近核酸采样点进行“单人单管”核酸采样。特别提醒目前仍在本市的外省考生应尽快返回考试地,以免耽误考试。
4.进入考点时,考生须接受考点工作人员的防疫安全检查和指导,凭当日更新的本人“随申码”绿码、“通信大数据行程卡”、考前24小时内本市出具的核酸检测阴性报告、填写完整的《承诺书》、纸质版准考证和有效身份证件原件(提醒:电子身份证不作为考试入场有效证件使用),经查验通过后进入考点。地处上海和浙江、上海和江苏交界处的考生,由于通信基站信号可能产生的交叉覆盖造成“通信大数据行程卡”的结果偏差,可提供交叉覆盖处(属地上海)的房产证、租房合同、社区证明等作为考试当日的入场凭证。
5.若考生涉及确诊、无症状感染、密接、次密接、出舱21天内、考前10天内有国(境)外旅居史、处于本市中高风险地区(含临时封控区域)或因疫情封控滞留在外省无法返沪等情况,可在10月31日后通过本市成人高考报名平台(https://czbm.shmeea.edu.cn/)登记相关信息,经综合研判后,将视情况安排在指定地点参加考试。
6.考生应自备一次性医用口罩前往考点。进出考点和考场时,除核验身份环节外应全程规范佩戴口罩。备考期间,考生应做好个人防护,避免前往人员密集场所,公共场合要保持社交安全距离。
7.迟到15分钟后不准进入考点参加当次科目考试,交卷出场时间不得早于每科目考试结束前30分钟。
...
2022年度贵州成人高考考试时间马上就要到了,因疫情原因考试公告相对多变,请各位考生及时关注考试信息。下面是小编为大家整理的“2022年贵州成人高考考前提示(三)”,可供贵州的考生参考。更多考生相关信息请各位考生继续关注本网站。
贵州省2022年成人高考即将举行,省招生考试院再次提示广大考生,参加考试一定要注意以下事项:
一、按照《贵州省2022年成人高考新冠肺炎疫情防控须知》做好赴考准备。同时,疫情防控要求以考点所在地公布的最新政策为准。
二、在规定时间内(11月1日—6日)登录贵州省招生考试院网站(http://zsksy.guizhou.gov.cn./)从“考试报名入口”进入贵州省成人高考网上报名系统打印准考证,核准准考证上的姓名、照片等个人信息,准考证上个人信息与身份证不符不得入场参加考试;确定考点、考场位置,以免考试走错考点、考场,错过考试时间。
三、考试当天请务必携带好准考证、身份证、疫情防控承诺书和考前48小时内核酸检测阴性证明,提前60分钟到达考点,听从考试工作人员指挥,配合做好各项入场检查。
四、考试时认真核对考试的科目和条形码,在指定位置填写姓名、准考证号和粘贴条形码。
本篇文章来源于贵州省招生考试院。
推荐阅读:
2022年成人高考考试时间马上就要到了,为了保证各位考生能够顺利参加考试,请各位考生做好个人防护措施。下面是小编为大家整理的“2022年贵州成人高考考前提示(二)”,可供各位考生参考。更多考试相关信息请继续关注本网站。
贵州省2022年成人高考即将举行,省招生考试院再次提示广大考生,当前疫情防控形势仍然复杂严峻,请密切关注考点所在地政府和卫健部门发布的疫情动态,及时了解当地疫情防控政策。目前仍身在外地的考生,应根据本人实际情况,按照考点所在地疫情防控政策,提前返回考点所在地,做好赴考准备,避免因疫情原因影响正常参加考试。
如有疑问,请与报名所在地市(州)招生考试机构联系。各市(州)招生考试机构联系方式如下:

本篇文章来源于贵州省招生考试院。
推荐阅读:
...10-29
上海市2022年成人高考考试即将开考,在考试开始前一些考前注意事项望各位考生仔细阅读,详细的考前提示如下,下面是出国留学网整理的“上海2022年成人高考考前提示”,欢迎上海考生参考阅读。
2022年上海市成人高校招生统一考试将于11月5日(星期六)、6日(星期日)举行。为切实维护考生利益,营造良好考试环境,确保考试顺利平稳,上海市教育考试院提醒广大考生自觉遵守考试防疫政策和考场规则,诚信考试,特别注意以下事项:
1.请考生本人自行下载打印本次考试准考证。准考证下载网址:https://czbm.shmeea.edu.cn/。下载打印时间:2022年10月29日-11月4日(每天9:00-22:00),11月5日-11月6日(每天7:00-22:00)。考生务必仔细看清准考证上的考试时间、地点和备注等信息,关注考试当天交通及天气情况,合理安排出行时间及路线,提前到达考点。
2.考生须仔细阅读10月21日发布的《2022年上海市成人高校招生统一考试考前防疫提醒》,提前下载打印《考生安全考试承诺书》,按要求认真如实填写,并于首场考试开始前交予考点指定工作人员。
3.考生考前7天须在沪且应每天进行一次核酸检测,所有考生在考前和考试期间可凭本次成人高考准考证至就近核酸采样点进行“单人单管”核酸采样。特别提醒目前仍在本市的外省考生应尽快返回考试地,以免耽误考试。
4.进入考点时,考生须接受考点工作人员的防疫安全检查和指导,凭当日更新的本人“随申码”绿码、“通信大数据行程卡”、考前24小时内本市出具的核酸检测阴性报告、填写完整的《承诺书》、纸质版准考证和有效身份证件原件(提醒:电子身份证不作为考试入场有效证件使用),经查验通过后进入考点。地处上海和浙江、上海和江苏交界处的考生,由于通信基站信号可能产生的交叉覆盖造成“通信大数据行程卡”的结果偏差,可提供交叉覆盖处(属地上海)的房产证、租房合同、社区证明等作为考试当日的入场凭证。
5.若考生涉及确诊、无症状感染、密接、次密接、出舱21天内、考前10天内有国(境)外旅居史、处于本市中高风险地区(含临时封控区域)或因疫情封控滞留在外省无法返沪等情况,可在10月31日后通过本市成人高考报名平台(https://czbm.shmeea.edu.cn/)登记相关信息,经综合研判后,将视情况安排在指定地点参加考试。
6.考生应自备一次性医用口罩前往考点。进出考点和考场时,除核验身份环节外应全程规范佩戴口罩。备考期间,考生应做好个人防护,避免前往人员密集场所,公共场合要保持社交安全距离。
7.迟到15分钟后不准进入考点参加当次科目考试,交卷出场时间不得早于每科目考试结束前30分钟。
8.考试期间,请遵守考点统一发出的考试指令完成考试。全部考场均实行全覆盖、全时段网上监控和录像,监控视频和后期的录像回放都将作为认定考试违规的依据。试题、答题卡、草稿纸等均属于涉考材料,不允许以任何形式拍照传出或带离考场。需要特别提醒的是,考试过程中考生如随身携带手机等具有发送或者接收信息功能的设备,无论使用与否,...
10-29
湖南省2022年成人高考考生注意!湖南省教育考试院发布了关于成人高考考试的平安应考补充公告,湖南考生快来看看吧!下面是出国留学网整理的“湖南省2022 年成人高等学校招生全国统一考试考生平安应考补充公告”,欢迎湖南考生参考阅读。
2022年全国成人高考将于11月5日-6日举行。为保障广大考生和考试工作人员的生命安全和身体健康,确保我省成人高考安全、平稳、有序进行,我院于10月17日在湖南招生考试信息港网站和湖南考试招生微信公众号发布了《湖南省2022年成人高等学校招生全国统一考试考生平安应考告知书》,对本次考试疫情防控要求进行了告知。根据我省疫情防控工作最新要求及实际情况,现将平安应考有关事项补充如下:
一、10月30日—11月4日期间,所有考生须于每天上午10:00前进行健康打卡:登陆 “潇湘成招”APP,点击“健康上报”菜单,根据实际情况选择“滞留外地”“市内封控”或“正常赴考”,如实填报本人当天的健康信息。缺席填报的将影响准考证下载打印或参加考试。
二、湖南省新冠疫情防控指挥部疫情防控组明确要求:1、外省考生需持48小时核酸检测阴性证明入湘,入湘后实行3天2检,即抵湘后在三站一场、交通健康服务卡点或社区及时进行落地检1次,入湘第三天开展第2次核酸检测。2、所有考生进入考点时需查验考前3天内2次核酸检测阴性证明。
考生还需密切关注参考考区防疫政策和当地教育考试院的最新防疫须知,严格按考点属地要求,做好考前防疫;考点所在市州考试机构要求报备本人信息的,务必按要求做好当地报备工作。考生因违反规定要求而影响考试的,责任由本人承担。
三、考生考前须坚持每日健康打卡,上报相关信息。持续关注湖南招生考试信息港、微信公众号和手机短信发布与推送的考试相关信息,以及各市州教育考试机构通过各种渠道发布的相关信息,及时了解考试及疫情防控动态,确保平安顺利参考。考生如有问题请联系报考所在地考试机构。
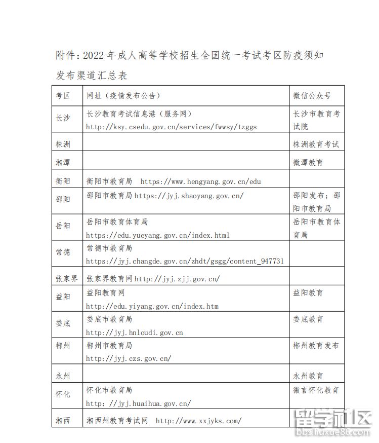
附:2022年成人高等学校招生全国统一考试考区防疫须知发布渠道汇总表
湖南省教育考试院
2022年10月28日

推荐阅读:
陕西成人高考考前提示推荐访问