出国留学网专题频道随州中考历史试题栏目,提供与随州中考历史试题相关的所有资讯,希望我们所做的能让您感到满意!
10-16
祝所有中考学子旗开得胜!本网站中考栏目小编为你提供《2018年湖北随州中考历史试题及答案》,详细内容如下,更多中考资讯敬请关注我们网站的更新!






推荐阅读:
06-24
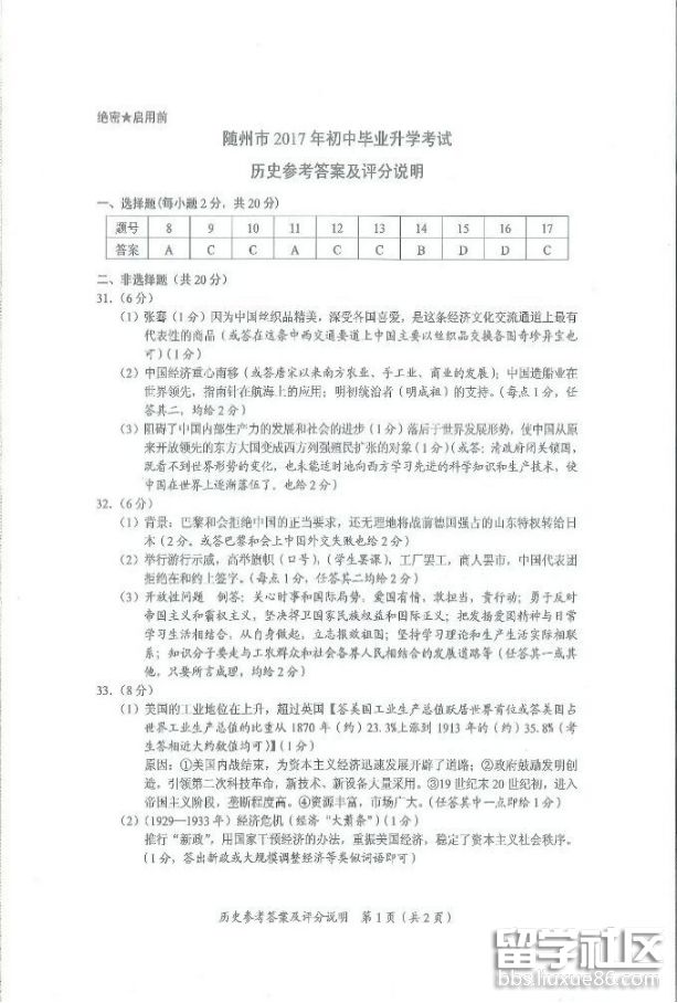
书山有路勤为径、学海无涯苦作舟;海到无边天作岸、山登绝顶我为峰。出国留学网中考频道第一时间整理出[2017年随州中考历史试题附答案(图片版)],希望对你有帮助。





点击下载完整版>>>湖北省随州市2017年中考文综(历史部分)试题(含答案)
2017年中考结束后您可能还会关注:
...06-15
中考已临近,只要努力一点,就能看见胜利女神的微笑。出国留学网中考频道第一时间为您公布2017年随州中考历史试题及答案,希望对您有所帮助,欢迎您访问出国留学网浏览更多中考资讯,了解最新信息请按CTRL F5刷新页面。更多随州中考分数线、随州中考成绩查询、随州中考志愿填报、随州中考录取查询信息等信息请关注我们网站的更新!
| 2017随州中考历史真题及答案发布入口 |
以下是随州2017年全部科目的试题发布入口:
06-15
道德常常能弥补智慧的缺陷,然而智慧却永远填补不了道德的空白。出国留学网中考频道第一时间为您公布2017随州中考历史试题及答案,希望对您有所帮助,欢迎您访问出国留学网浏览更多中考资讯,了解最新信息请按CTRL F5刷新页面。更多随州中考分数线、随州中考成绩查询、随州中考志愿填报、随州中考录取查询信息等信息请关注我们网站的更新!
| 2017随州中考历史真题及答案发布入口 |
以下是随州2017年全部科目的试题发布入口:
06-15
中考已临近,只要努力一点,就能看见胜利女神的微笑。出国留学网中考频道第一时间为您公布随州中考历史试题及答案(2017),希望对您有所帮助,欢迎您访问出国留学网浏览更多中考资讯,了解最新信息请按CTRL F5刷新页面。更多随州中考分数线、随州中考成绩查询、随州中考志愿填报、随州中考录取查询信息等信息请关注我们网站的更新!
| 2017随州中考历史真题及答案发布入口 |
以下是随州2017年全部科目的试题发布入口:
05-12
好好扮演自己的角色,做自己该做的事。出国留学网随州中考历史试题及答案频道的小编会及时为广大考生提供2017年随州中考历史试题及答案,有需要的考生可以在考题公布后刷新本页面,希望对大家有所帮助。
| 2017随州中考历史试题及答案发布入口 |
猜你喜欢:
中考历史问答题的类型:
(1)叙述类问答题。
这是问答题最基本的题型。它主要是对教材中重要知识形成完整记忆,对重要历史事件等准确记忆与理解,形成关于这一事件的知识体系。答题时,可完全照教材抄下来,注意条理清楚、文字准确、紧扣题意、逻辑严谨。
(2)归纳概括类问答题。
是从数量较多的或反复出现的类似的历史事实中,或把时间、空间上较分散的历史现象加以选择、提炼,形成集中的、一般性的认识、观点。它主要考查学生对历史阶段特征、基本线索和发展过程的归纳、概括、再现、再认的能力。解答时注意宏观上把握历史发展线索和特征,突破、重组教材叙述,形成更深层的知识系统,抓住事件性质――进步的,事件时间的限制,对连续几组问题,条理清楚,前后分段,以基础知识为依托、概括、归纳、总结历史现象、历史事实、历史概念、历史结论等,较完整地解答问题。
04-26
每个人都蕴含着无限的潜力,发掘它会得到意想不到的结果。出国留学网随州中考历史试题及答案频道的小编会及时为广大考生提供2016年随州中考历史试题及答案,有需要的考生可以在考题公布后刷新本页面(按ctrl加F5),希望对大家有所帮助。
| 2016随州中考历史试题及答案发布入口 |
猜你喜欢:
中考历史复习四大技巧
一、要会看书。
中考历史内容广泛,涉及世界和中国的古、近、现代历史,死记硬背那些条条框框,干巴巴的历史知识,不如从宏观的角度把握,则事半功倍,这里要求的学生 会看书,是融会贯通地看,而不是走马观花似地瞧:1.看标题,目的是为了寻找线索,了解每一课的结构;2.看标题的提示,寻找课本中需要掌握的基础知识 点;3.看课内和课后思考题,寻找答案或者从课内得到一些启示,同时还应该做到边看、边划、边问、边写,看内容,划知识点,找疑问,写出疑问来,这是对学 生复习时的基本要求。
二、要善于归纳。
归纳是指将众多的或零散的历史知识,按其同类进行梳理,可长可短,并不一定非依赖老师。成绩好的学生很大程度上表现在善于“自得其法”上面,归纳的 好,条理清晰,弃繁就简,效果自然就不寻常。比如在学习中国古代史介绍唐文化的这一内容时,有学生制作了下面...
你可以这样理解impossible(不可能)Im possible (我是可能的)。出国留学网中考频道的小编会及时为广大考生提供2015年随州中考历史试题,有需要的考生可以在考题公布后刷新本页面(按ctrl+F5),希望对大家有所帮助。
| 2015随州历史中考试题发布入口 |
以下是随州2015年全部科目的试题发布入口:
| 地区 |
十载发愤已然铁杵磨成针,看谁绣得如锦前程。出国留学网中考频道的小编会及时为广大考生提供2015年随州中考历史真题,有需要的考生可以在考题公布后刷新本页面(按ctrl+F5),希望对大家有所帮助。
| 2015随州历史中考真题发布入口 |
以下是随州2015年全部科目的试题发布入口:
| 地区 | 中考试题 |
壮志凌云,十载求学纵苦三伏三九无悔无怨;众志成城,一朝成就再忆全心全力有苦有乐。出国留学网中考频道的小编会及时为广大考生提供2015年随州中考历史试题及答案,有需要的考生可以在考题公布后刷新本页面(按ctrl+F5),希望对大家有所帮助。
| 2015随州历史中考试题及答案发布入口 |
以下是随州2015年全部科目的试题发布入口:
| 地区 |
随州中考历史试题推荐访问