出国留学网专题频道随迁子女栏目,提供与随迁子女相关的所有资讯,希望我们所做的能让您感到满意!
03-02
高考报名条件已经出来,还不知道的考生赶紧看过来,下面由出国留学网小编为你精心准备了“黑龙江2020随迁子女异地高考报名条件【已公布】”,持续关注本站将可以持续获取高考资讯!
黑龙江2020随迁子女异地高考报名条件【已公布】
2020黑龙江随迁子女异地高考报名条件已经公布,现将有关事宜通知如下:
《规定》明确,在我省报名参加普通高等学校招生考试的人员,除符合教育部有关报名条件外,其户籍、学籍还应符合下列条件之一,方可在我省报名参加考试:
考生户籍属我省久居且考生出生前父母户籍落户我省(久居是指出生落户我省且户籍从未向外省迁移过);考生父或母属我省市(行署)及以上人事、组织部门确认引进的优秀人才,本人户籍随父或母落户我省的;市(行署)及以上政府规定的招商引资项目的企业法定代表人,其子女随父或母落户我省的;考生父母一方为驻我省部队现役军人(含军转文职人员),考生因父或母随军将户籍落户我省的;考生父母双方为我省部队现役军人(含军转文职人员),考生随父母将户籍落户我省的;考生户籍在我省,其父母一方为部队复员、转业军人且户籍落户我省的;
考生因父或母工作调动(指国家机关、事业单位、国有企业人事管理部门办理的调动),本人随父或母将户籍落户我省的,父或母及本人户籍在我省2年以上(含2年,从高中毕业年份9月1日往前推算),考生须具有我省2年学籍且高级中学阶段在我省连续实际就读2年(从高中毕业年份9月1日往前推算),父母在我省有合法稳定住所(含租赁);考生因家庭变故(指父母离异、病故或意外死亡),本人随父或母落户我省的(父或母原户籍为我省),如因父母病故或意外死亡,考生随法定监护人落户我省的,父或母或法定监护人及本人户籍在我省2年以上(含2年,从高中毕业年份9月1日往前推算),考生须具有我省2年学籍且高级中学阶段在我省连续实际就读2年(从高中毕业年份9月1日往前推算),父或母或法定监护人在我省有合法稳定住所(含租赁);
原户籍为外省的考生,考生父或母及本人落户我省的(第二条中第二项、第三项、第四项、第五项、第六项规定的情况除外),考生须具有我省高中3年学籍且高级中学阶段在我省连续实际就读3年以上(考生实际就读学校与学籍所在学校必须一致);非我省户籍的进城务工人员随迁子女参加高考报名,须具有我省高中3年学籍且高级中学阶段在我省连续实际就读3年以上(考生实际就读学校与学籍所在学校必须一致),父母在我省有合法职业和合法稳定住所(含租赁)。
《规定》要求,当地教育行政部门和公安部门要积极协助当地招考机构审查考生学籍和户籍。各级教育行政部门要加强学籍管理,严禁非正常学籍迁移,严禁空挂学籍,严禁人籍分离。各级公安部门要加强户籍管理,严密户口迁移手续,堵塞漏洞,坚决打击非法落户,严肃查处伪造户口、身份证件违法行为。
...03-02
为了帮助考生能够更顺利的走进高考的殿堂,下面由出国留学网小编为你精心准备了“内蒙古2020随迁子女异地高考报名条件【已公布】”,持续关注本站将可以持续获取高考资讯!
内蒙古2020随迁子女异地高考报名条件【已公布】
2020内蒙古随迁子女异地高考报名条件已经公布,现将有关事宜通知如下:
遵守中华人民共和国宪法和法律、高级中等教育学校毕业或具有同等学力、身体状况符合相关要求的人员可以申请报名。其中:
(一)符合自治区教育厅《关于区外务工人员随迁子女在我区参加中考和高考工作的意见》(内教办字〔2013〕25号,以下简称25号文件)相关规定的区外务工人员(含其他非我区户籍就业人员,下同)随迁子女和户籍从区外迁入我区的考生,参加了我区高中学业水平考试开考的全部科目考试,且满足以下对应条件可以报名参加本科录取。
1.区外务工人员随迁子女考生,除符合“25号文件”规定的参加2017年中考条件外,截至2020年9月1日,还须符合以下3个条件:一是2017年被区内高中录取;二是本人具有我区高中阶段学校(含中等职业学校)学籍且连续就读满3年;三是家长在我区有合法稳定住所(含租赁)且连续居住、有合法职业且纳税(或按国家规定参加社会保险)均满3年。
2.户籍从区外迁入我区的考生,截至2020年9月1日,须符合以下3个条件:一是本人具有我区高中阶段学校(含中等职业学校)学籍且连续就读满3年;二是本人取得我区户籍满3年;三是家长在我区有合法稳定住所且连续居住、有合法职业且纳税(或按国家规定参加社会保险)均满3年。
不符合参加本科录取条件的考生,可以报考专科。在网上预报名时,“承诺只报考专科”项须选择”是“,并在现场确认时,签订《内蒙古自治区高考报考高职(专科)承诺书》。
(二)报考高等职业院校对口招收中等职业学校(含职业高中、中等专业学校、技工学校,下同)毕业生(以下简称高职对口招生)的考生须技能考核合格。
区内中等职业学校应届毕业生,具有我区学籍和实际就读满3年,均可在应届毕业当年报考高职对口招生各科类;此类往届生参加高考报名,须符合相应的报考条件。
普通高中应往届生和技能考核不合格的中等职业学校应往届生不具备高职对口招生报名资格。
...03-02
高考报名条件已经出来,还不知道的考生赶紧看过来,下面由出国留学网小编为你精心准备了“山西2020随迁子女异地高考报名条件【已公布】”,持续关注本站将可以持续获取高考资讯!
山西2020随迁子女异地高考报名条件【已公布】
2020山西随迁子女异地高考报名条件已经公布,现将有关事宜通知如下:
1、符合下列条件且户籍在我省的公民,可以申请报名:
①遵守中华人民共和国宪法和法律;
②高级中等教育学校毕业或具有同等学力(同等学力者,由本人写出说明,县级教育行政部门审核同意);
③身体状况符合相关要求。
2、外省户籍进城务工人员随迁子女在我省参加高考报名条件,除须符合第1条外,还须符合《山西省招生考试管理中心关于进城务工人员随迁子女参加普通高考有关事项的通知》(晋招考高〔2013〕15号)文件规定。
附:
山西省招生考试管理中心关于进城务工人员随迁子女参加普通高考有关事项的通知
各市招生考试管理中心(办公室):
根据《山西省教育厅、山西省公安厅、山西省人力资源和社会保障厅关于印发<山西省关于进城务工人员随迁子女接受义务教育后参加升学考试工作的实施方案>的通知》(晋教基〔2012〕43号)精神,为做好我省2014年进城务工人员随迁子女(外省户籍)参加普通高校招生全国统一考试(以下简称高考)工作,现将有关事项通知如下:
一、报考条件
从2014年起,进城务工人员随迁子女在我省境内父母经常居住地连续三年接受高中教育具有正式学籍者,提供家长合法稳定职业、合法稳定住所(含租赁)和高中段学籍证明,并符合2014年普通高校招生考试报名条件,即可在我省报名参加高考。在我省报名参加高考的随迁子女,享有与我省考生相同的招生录取待遇。
二、申报材料
符合上述条件参加普通高考的随迁子女,可在学籍所在地的县(市、区)申请报考,报考时须提交如下材料:
1.随迁子女在山西参加报考普通高等学校资格审查表(考生网上下载)。
2.学生在校实际就读的证明。
3.随迁子女在山西高中阶段学生学籍登记表、山西省普通高中学业水平考试(高中毕业会考)成绩证明、居民户口簿、第二代《居民身份证》。
4.父母的其中一方(或法定监护人)的居民户口簿、第二代《居民身份证》。
5.父母的其中一方(或法定监护人)具有三年(截止2014年8月31日)以上(含)合法稳定住所的证明材料:流入地公安部门制发的《山西省流动人口居住证》或《暂住证》(持证不足三年的还需附流入地公安部门出具的首次在我省申领居住证或暂住证明)、房产证、购房合同(附购房发票和完税凭证)、租房合同(附出租人的房产证和房屋租赁的完税凭证)等任何一项。
6.父母的其中一方(或法定监护人)具有三年(截止2014年8月31日)以上(含)合法稳定职业的证明材料:流入地工商营业执照、劳动用工合同(附工资证明)、纳税证明、社保证明等任何一项。
《随迁子女在山西报考普通高等学校资格审查表》、《学生在校实际就读的证明》须提供原件,其余均交验原件和复印件一份,复印件统一...
03-02
为了帮助考生能够更顺利的走进高考的殿堂,下面由出国留学网小编为你精心准备了“天津2020随迁子女异地高考报名条件【已公布】”,持续关注本站将可以持续获取高考资讯!
天津2020随迁子女异地高考报名条件【已公布】
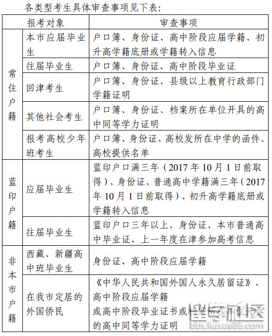
2020天津随迁子女异地高考报名条件已经公布,现将有关事宜通知如下:

03-02
为了帮助考生能够更顺利的走进高考的殿堂,下面由出国留学网小编为你精心准备了“辽宁2020随迁子女异地高考报名条件【已公布】”,持续关注本站将可以持续获取高考资讯!
辽宁2020随迁子女异地高考报名条件【已公布】
2020辽宁随迁子女异地高考报名条件已经公布,现将有关事宜通知如下:
报名条件
(一)考生参加辽宁省普通高考报名的基本资格(以下简称基本报名资格):
1.遵守中华人民共和国宪法和法律;
2.高级中等教育学校毕业(含应往届)或具有同等学力;
3.身体状况符合相关要求。
(二)具备基本报名资格,在辽宁省出生(即身份证号码的前两位为“21”)且具有辽宁省户籍的考生,可参加我省普通高考报名。少数民族自治县的少数民族考生,只有在其户籍所在的少数民族自治县报名并参加考试,才能享受相应的高考加分政策,在其他地区报名、考试不享受高考加分。
(三)从省外迁入辽宁省的考生在我省参加普通高考报名,在具备基本报名资格的同时,还须符合以下要求:
1.单人户籍考生(含和非直系亲属户籍在一起的考生):要求在辽宁省的户籍满三年(截止到报名开始之日)、辽宁省高中学籍为三年并有完整学习经历(截止到高中毕业),往届生须具有辽宁省高中阶段学校毕业证书。
2.全家户籍考生(含和父亲或母亲一方户籍在一起的考生):要求截止到报名开始之日有辽宁省户籍,且截止到报名开始之日辽宁省普通高中学籍满一年(往届生须具有辽宁省普通高中毕业证书)。
(四)来辽宁省务工的外省户籍人员的随迁子女(以下简称随迁子女考生)在我省参加普通高考报名,在具备基本报名资格的同时,还须符合以下条件:
1.在我省高中阶段有三年学籍,并有完整学习经历(须具有我省高中阶段学校初始注册学籍)。
2.父母在我省具有合法稳定职业和合法稳定住所(含租赁)。
...04-09
考试准备怎么样啦?一起来看看考试栏目组小编为你提供了2019年上海市全日制普通中等职业学校自主招收来沪人员随迁子女工作日程表,希望能够帮助到你,想知道更多相关资讯,请关注网站更新。
2019年上海市全日制普通中等职业学校自主招收来沪人员随迁子女工作日程表
日 期 | 主 要 工 作 | 负 责 单 位 |
2019年4月12日 | 随迁子女第一次补报名 | 市中招办、区招生考试机构、初中学校 |
2019年4月27日-5月16日 | 面试或专业考试 | 招生学校 |
2019年5月9日 | 随迁子女第二次补报名 | 市中招办、区招生考试机构、初中学校 |
2019年5月19日 10:00—21日10:00 | 随迁子女网上填报志愿 | 市中招办、区招生考试机构、初中学校 |
2019年5月22日—24日 | 随... |
04-09
0 参加中考的考生,考试栏目组小编为你精心准备了2019年上海市全日制普通中等职业学校自主招收来沪人员随迁子女办法,一起来看看吧,希望能够帮助到你,想知道更多相关资讯,请关注网站更新。
2019年上海市全日制普通中等职业学校自主招收来沪人员随迁子女办法
为进一步做好上海市全日制普通中等职业学校自主招收来沪人员随迁子女(以下简称“随迁子女”)的工作,现制定2019年上海市全日制普通中等职业学校自主招收随迁子女办法。
一、工作原则与管理机制
本市全日制普通中等职业学校(以下简称“中职校”)自主招收随迁子女工作,以“学生申请、学校招生、统一办法、全市统筹”为工作原则,由上海市教育考试院负责统筹协调招生宣传、报名、考试和录取等各项招考工作,各区招生考试机构具体组织实施。
二、招生办法
(一)招生计划
2019年随迁子女招生计划数以市教委下达计划为准,招生学校和专业于4月公布在“上海招考热线”网站(www.shmeea.edu.cn)。招生学校根据随迁子女报考人数、学校办学条件,确定招生计划。中职校随迁子女招生计划纳入本市中职校外省市招生计划。
(二)报名条件
考生须符合《上海市教育委员会关于做好2019年全日制普通中等职业学校自主招收进城务工人员随迁子女报名工作的通知》(沪教委职〔2018〕33号)规定的报名条件,并通过本市中招网上报名信息确认,取得12位数的报名号。
(三)学校面(考)试
招生学校根据专业特点自主确定是否进行面试或专业考试。相关招生方案报上海市教育考试院中招办(以下简称“市中招办”)备案后,应及时向社会公布。
1.面(考)试报名。考生须带好通过本市中招网上报名信息确认的《2019年上海市全日制普通中等职业学校自主招收进城务工人员随迁子女招生报名信息表》(复印件)和近期免冠一寸报名照2张(以报考一所学校计),到招生学校办理专业面(考)试报名手续。
2.面(考)试安排。面(考)试的科目、时间、要求等由招生学校自行确定并及时向社会公布,所有面(考)试工作应在4月27日-5月16日之间完成。
3.确定合格名单。凡进行面(考)试的中职校应当在全部面(考)试完成后,及时将面试结果或专业考试成绩以书面形式告知考生。5月17日16:00前,招生学校按要求将面(考)试合格名单上报市中招办的“中职提前批资格库”。
中职校提前批的专业面(考)试不得收费。
(四)填报志愿
凡报考中职校自主招生的应届初三随迁子女考生,应在5月19日10:00—5月21日10:00登录“上海招考热线”网站( www.shmeea.edu.cn)填报志愿。中高职贯通志愿和中职志愿可以兼报,也可选择其中一类填报。每个考生可以填报3个中高职贯通专业志愿,1个中职学校志愿。
考生须根据自身情况综合考虑,慎重选择学校及专业。考生填报的志愿代码将作为投档录取时的唯一依据。考生填报志愿时要符合学校招生方案中所规定的要求,若因不符合招生要求而被学校退档的考生无法再被其他学校录取,责任由考生及家长自负。
未在规定时间进行网上填报志愿的考...
03-28
在东莞有很多异地务工人员的子女需要报名中考,小编为你精心准备了2019年东莞市异地务工人员随迁子女中考资格认定受理时间,一起来了解一下吧,希望能对你的考试有所帮助。
关于做好2019年东莞市异地务工人员随迁子女接受义务教育后报考普通高中资格认定工作的通知
各园区、镇(街)宣教文体局(教育局),各中学:
今年我市异地务工人员随迁子女接受义务教育后报考普通高中资格认定工作将于4月开始。为稳妥做好有关工作,方便随迁子女申请及各有关部门办理相关手续,现将有关事项通知如下:
一、受理时间
2019年异地中考申请受理时间为4月1日至4月20日(法定节假日除外)。
二、资格认定条件
根据相关文件,在我市初中应届毕业的随迁子女,均可在我市报名参加高中阶段升学考试(即中考),在填报志愿时,均可报考中等职业学校(含技工学校)。如果还希望报考我市普通高中的,才需要另外提交申请及有关证明材料,经过认定后才具有报考普通高中资格。符合报考普通高中资格的随迁子女可以报考划出一定的招生名额用于招收符合认定条件随迁子女的公办普通高中和民办普通高中。公办普通高中录取时,根据随迁子女的学业考试成绩和志愿,与本市户籍考生分别划线录取。民办普通高中录取时,根据随迁子女的学业考试成绩和志愿,与本市户籍考生同一分数线录取。
2019年异地务工人员随迁子女接受义务教育后报考普通高中资格的认定时限至2019年8月31日止,即截至2019年8月31日,须同时满足以下条件:随迁子女具有我市初中阶段三年完整学籍,其父亲或母亲经我市相关职能部门认定在我市具有合法稳定职业、合法稳定住所,并持有在我市办理的有效《广东省居住证》累计满三年或以上、按国家规定在我省依法缴纳社会保险费累计满三年及以上或在我市依法缴纳社会保险费累计满一年及以上(不含一次性缴费年限)。
具体审核内容、申请人需提供的证明材料见《东莞市异地务工人员随迁子女接受义务教育后报考普通高中资格认定工作指引》(附件3)。
三、受理流程
(一)申请人填写《2019年东莞市异地务工人员子女报考普通高中资格认定申请表》(见附件1,以下简称《申请表》)。
(二)中考报名时,学生及家长须在中考管理系统中准确录入学生、申请人及申请条件等信息。4月20日前,申请人到子女在读学校提交《申请表》及有关证明材料原件及复印件。
(三)在读学校接收申请材料,需审核证明材料原件与复印件信息是否一致,在《申请表》上加具审核意见后,将证明材料原件退回申请人。
(四)4月25日前,如有申请人在本省外市参保或在我市办理的有效《广东省居住证》累计不足三年而需补充其他证明材料的,各学校须将申请人提供的证明材料汇总后交到本镇(街道、园区)宣教文体局(教育局),市直属学校直接进行汇总。上述情况的具体审核程序见《2019年东莞市异地务工人员随迁子女接受义务教育后报考普通高中资格认定特殊情况审核工作指引》(附件2)。
(五)5月6日前,各职能部门审核。申请人的最终认定结果根据其个人提交资料的审核情况,由信息管理系统生成。申请人在规定时间内可凭考生准考证号和密码登录...
考试栏目组小编为你提供了2019广州随迁子女中考报名工作时间安排表,一起来了解一下吧,希望能够帮找到你,想知道更多相关资讯,请关注网站更新。
2019广州随迁子女中考报名工作时间安排表
日 期 | 内 容 | 负责部门 |
2019年中考报名前 | 采集随迁子女及父母身份证信息 | 各初中学校 |
2019年中考报名期间 | 随迁子女网上申请报考资格 | 各初中学校 |
2019年4月4日前 | 审核随迁子女报考资格 | 市招考办、各区招考办(基教科)、各初中学校 |
2019年4月19日前 | 随迁子女对审核结果有疑问或异议的,申请重新审核 | 各初中学校 |
2019年5月10日前 | 1.复核随迁子女报考资格 2.公示通过审核的随迁子女名单,处理异常情况和申诉 |
很多外来的人员到读完初中就无法在广州继续就读下去,非常关注这个问题的居民注意啦!经过最终审核,具体通没通过,请看实施方案。
广州市2019-2020年来穗人员随迁子女参加高中考试招生工作的实施方案
广州市教育局印发《关于2019年至2020年来穗人员随迁子女参加高中阶段学校考试招生工作的实施方案》的通知
各区教育局,局属各有关单位:
《广州市教育局关于2019年至2020年来穗人员随迁子女参加高中阶段学校考试招生工作的实施方案》业经市招生考试委员会审议、市政府常务会议审议同意、市法制办审查,现印发给你们,请认真贯彻执行。执行中遇到的问题,请径向我局反映。
广州市教育局
2018年12月29日
(承办处室:基础教育一处,联系电话:22083673)
广州市教育局关于2019年至2020年来穗人员随迁子女参加高中阶段学校考试招生工作的实施方案
根据《国务院办公厅转发教育部等部门关于做好进城务工人员随迁子女接受义务教育后在当地参加升学考试工作意见的通知》(国办发〔2012〕46号)和《广东省人民政府办公厅转发省教育厅等部门关于做好进城务工人员随迁子女接受义务教育后在我省参加升学考试工作意见的通知》(粤府办〔2012〕137号)的有关精神和要求,为进一步做好跟随父亲或母亲在我市生活、就学的来穗人员及其他非本市户籍就业、创业人员子女(以下称“随迁子女”)在我市参加高中阶段学校考试招生工作(以下称“中考”),结合我市实际,特制定本实施方案。
一、工作目的及意义
贯彻落实国家、省有关政策要求,做好我市随迁子女参加中考工作,是坚持以人为本、促进教育公平,保障民生、加强和创新社会管理的客观要求,有利于切实保障随迁子女公平享受我市高中阶段教育权利和升学机会,有利于建设和谐社会,有利于促进教育公平和社会稳定。
二、工作原则
坚持有利于促进人口合理有序流动,统筹考虑随迁子女升学考试需求和我市城市资源尤其教育资源承载能力等原则,根据来穗人员随迁子女在我市初中学校连续就学年限、父母一方或其他监护人持有在广州市办理且在有效期内的《广东省居住证》等情况,合理确定随迁子女在我市参加中考的准入条件,积极、稳妥、有序推进有关工作。
三、报考条件和实施办法
(一)报考民办普通高中和中等职业学校的条件
凡是具有我市初中学校学籍的毕业生均可报考我市民办普通高中和中等职业学校(含中职学校、技工学校,下同)。
(二)报考公办普通高中的条件
具有我市三年初中完整学籍、父母一方或其他监护人持有在广州市办理且在有效期内的《广东省居住证》的非广州市户籍初中毕业生,可报考我市公办普通高中。
跟随父母一方或其他监护人在我市入户的随迁子女,以及经各区教育行政部门核实的政策性照顾学生,不受入户年限、就学年限等限制,可报考公办普通高中,报考范围与其学籍所在区毕...
随迁子女推荐访问