出国留学网专题频道青海中考政治试题栏目,提供与青海中考政治试题相关的所有资讯,希望我们所做的能让您感到满意!
06-15
珍惜时间、创造奇迹、不经风雨、怎见彩虹。出国留学网中考频道第一时间为您提供2017年青海中考政治试题及答案,帮助大家估分,欢迎您访问出国留学网浏览更多中考资讯,了解最新信息请按CTRL F5刷新页面。更多青海中考分数线、青海中考成绩查询、青海中考志愿填报、青海中考录取查询信息等信息请关注我们网站的更新!
| 2017青海中考政治真题及答案发布入口 |
以下是青海2017年全部科目的试题发布入口:
06-15
金鸡报春,志士嗟日短,争分夺秒,努力实现大跨越;战鼓催阵。出国留学网中考频道第一时间为您提供2017青海中考政治试题及答案,帮助大家估分,欢迎您访问出国留学网浏览更多中考资讯,了解最新信息请按CTRL F5刷新页面。更多青海中考分数线、青海中考成绩查询、青海中考志愿填报、青海中考录取查询信息等信息请关注我们网站的更新!
| 2017青海中考政治真题及答案发布入口 |
以下是青海2017年全部科目的试题发布入口:
06-15
挥洒今朝汗水、创造明日辉煌。出国留学网中考频道第一时间为您提供青海中考政治试题及答案(2017),帮助大家估分,欢迎您访问出国留学网浏览更多中考资讯,了解最新信息请按CTRL F5刷新页面。更多青海中考分数线、青海中考成绩查询、青海中考志愿填报、青海中考录取查询信息等信息请关注我们网站的更新!
| 2017青海中考政治真题及答案发布入口 |
以下是青海2017年全部科目的试题发布入口:
05-12
所有的胜利,与征服自己的胜利比起来,都是微不足道。出国留学网青海中考政治试题及答案频道的小编会及时为广大考生提供2017年青海中考政治试题及答案,有需要的考生可以在考题公布后刷新本页面(按ctrl加F5),希望对大家有所帮助。
| 2017青海中考政治试题及答案发布入口 |
猜你喜欢:
中考政治识图题答题技巧:
识图题是考查学生技能的一种题型,考查的是学生观察问题的能力、分析问题的能力以及学科之间相关连接的能力。解答这种题的方法是,首先观察图,分析图的类型,图包括战争形式图、重要事件示意图、实物图等。找出相关信息,其次与把图放在历史的背景下,找出相关知识点,再次结合设问,弄明白命题者的意图,结合史实进行回答。
以下是青海2017年全部科目的试题发布入口:
07-02
出国留学网小编为大家提供的【资讯】2016青海中考政治试题及答案,详细内容如下,希望能对大家有所帮助!小编预祝同学们取得好成绩!加油!
【资讯】2016青海中考政治试题及答案




以下是青海2016年全部科目的试题发布入口:
| 地区 | 中考试题 |
04-25
精彩的人生总有精彩的理由,笑到最后的才会笑得最甜。为了自己的梦想而努力吧!出国留学网青海中考政治试题及答案频道的小编会及时为广大考生提供2016年青海中考政治试题及答案,有需要的考生可以在考题公布后刷新本页面(按ctrl加F5),希望对大家有所帮助。
| 2016青海中考政治试题及答案发布入口 |
猜你喜欢:
2016中考政治答题模板:评析类主观题
(一)观点简析
答题步骤:
(1)这个观点是片面的(正确的,错误的)
(2)__________________是正确的,因为,__________________(教材中的观点,结合材料)。但是__________________观点是错误的,因为,__________________(教材中的观点,结合材料)。
(3)总结表态。所以我们既要……,又要……
例题略
(二)不限定知识评析
特点:材料限定,知识不限定
提示:此类题目考察知识广度,答题的关键是用准关键词(短语)结合材料分点作答即可,一般不需要过多阐述。
答题样式:材料 观点(关键词) 阐述 点题(表态或者回到题目中提问)
(三...
07-31
07-31
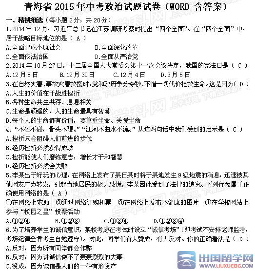
最初的梦想就握在自己手上。最想要去的地方就别在半路返航。出国留学网中考频道的小编会及时为广大考生提供2015年青海中考政治试题,有需要的考生可以在考题公布后刷新本页面(按ctrl+F5),希望对大家有所帮助。
| 2015青海政治中考试题发布入口 |
以下是青海2015年全部科目的试题发布入口:
| 地区 | 中考... |
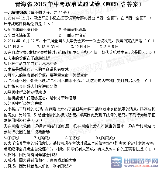
细安排,一刻也长,比龙争虎斗谁为豪杰。出国留学网中考频道的小编会及时为广大考生提供2015年青海中考政治真题,有需要的考生可以在考题公布后刷新本页面(按ctrl+F5),希望对大家有所帮助。
| 2015青海政治中考真题发布入口 |
以下是青海2015年全部科目的试题发布入口:
| 地区 | 中考试题 |
青海中考政治试题推荐访问