出国留学网专题频道青海教师资格面试疫情防控须知栏目,提供与青海教师资格面试疫情防控须知相关的所有资讯,希望我们所做的能让您感到满意!
12-29
2022年下半年教师资格面试考试时间马上就要到了,请各位考生及时关注自己所在考区的考试信息,做好考试准备。下面是出国留学网小编为大家整理的“青海2022年下半年教师资格面试提示及疫情防控须知”,可供参考。
广大考生朋友:
为保障广大考生顺利、安全参考,现将考试有关事项提示和疫情防控须知明确如下:
一、考试有关事项提示
1.元月3日起打印准考证。
2.参加考试时,须携带身份证、准考证、考生应试承诺书。
3.兼报国考的考生,将科学调配,合理安排,待考点学校通知后,须持国考准考证和教资面试准考证等相关证件参加考试。
4.受疫情和兼报国考影响,自愿放弃本次考试的考生,可向考点提出退费申请,手写申请书和身份证一并拍照后发至相对应的邮箱,申报时间为元月4日7时至24时。考点审核通过后,考生已通过的笔试科目成绩有效期自动延长半年,报名费将按原缴费渠道全额退回,退费周期较长,预计为考后40余天,请考生耐心等待。
二、疫情防控须知
1.元月4日7时至24时,阳性考生根据准考证上显示的考点学校,扫描下方相对应的考点学校二维码申报1次个人健康信息,调整安排至特情考场参加考试,变动情况以考点学校电话通知为准,通知时间为元月5日至6日。
2.阴性考生不申报健康信息,按准考证信息参加考试。
3.申报完健康信息后,考前转阳的考生,要及时联系考点学校变更信息。
阳性考生扫码申报,数据信息安全可靠,请放心使用

考试疫情防控措施将根据疫情防控形势变化适时调整,请密切关注青海省教育考试网、青海省教育招生考试微信公众号,及时了解相关政策信息。预祝您考取理想成绩!
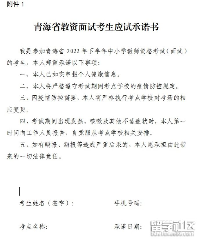
附件:1.青海省教资面试考生应试承诺书

2.青海省教资面试各考点疫情防控及考务咨询方式
2022年教师资格证考试时间马上就要到了,请各位考生抓紧最后的时间进行教资冲刺。做好备考的同时,疫情防控也少不了,下面是小编为大家准备的“2022年湖南教师资格证考试疫情防控要求”,可供参考。更多考试相关要求请继续关注本网站。
各位考生:
2022年下半年中小学教师资格考试(笔试)将于10月29日举行,根据我省疫情防控工作要求,为确保考试顺利和广大考生、考试工作人员健康安全,现就有关事项通知如下,请广大考生知悉并遵照执行。
一、考前准备
1.所有考生须在考前14天内进行自我体温监测(10月15日-10月28日),自行下载打印并按要求填写《2022年下半年中小学教师资格考试(笔试)考生健康卡及考试安全承诺书》(见附件1)。
2. 考生应通过“湖南省居民健康卡公众号”提前实名申请电子健康卡。
3.主动参加核酸检测,取得我省48小时内核酸检测阴性证明(以考区当地防疫部门最新规定为准)。考生应留意考试的具体时间安排,最好是在考试开始前24小时至12小时的时间段内完成核酸采集,以便在考前获得适时检查结果。
4.所有外省入(返)湘考生请参照湖南疾控微信公众号发布的入(返)湘人员要求执行(具体要求以考区所在地最新防疫政策为准)。
二、参考要求
1. 考生应提前到达考点,进入考点时要听从现场工作人员指挥,保持安全距离。考点入口扫场所码,出示健康码和行程卡(也可截图或彩色打印纸质稿方便查验),接受体温测量。
2. 考生每单元考试进入考场时,均须将一份填写完整的《2022年下半年中小学教师资格考试(笔试)考生健康卡及考试安全承诺书》交给监考老师。
3. 考生须提前准备好足够的口罩(一次性医用口罩或医用外科口罩)等防护物资。考生赴考点途中至考试结束离开考点要全程佩戴好口罩。监考老师对考生进行身份识别时,如因佩戴口罩而影响相貌比对时,有权要求考生摘下口罩进行身份识别。进入考点后建议考生及时进行手部消毒或洗手。
三、其他事项
1.异常情况不得参加考试。①健康码为红码或者黄码;②体温异常(现场测温37.3℃及以上),出现干咳、乏力、咽痛、腹泻等相关症状;③隔离治疗中的新冠肺炎确诊病例、疑似病例、无症状感染者,集中隔离期未满的密切接触者,处于医学观察期、居家健康观察期、日常健康监测期的人员。
...
10-20
2022年下半年教师资格证考试时间马上就要到了,为了保证考试的顺利进行,请各位考生考前认真阅读所在考区的教师资格证考试疫情防控要求,并做好个人防护。下面是小编整理的“2022年湖北教师资格证考试疫情防控要求”,仅供参考。
湖北省2022年下半年中小学教师资格考试(笔试)将于10月29日举行。为保障广大考生和考试工作人员的生命安全和身体健康,根据当前疫情形势及我省疫情防控有关要求,现将本次考试疫情防控要求告知如下,请广大考生遵照执行。
一、遵守防疫规定。鉴于当前新冠肺炎疫情形势严峻复杂及不确定性,考试防疫要求按疫情变化适时调整,请考生密切关注考点所在地疫情防控政策措施和湖北省教育考试院官网、微信公众号发布的有关考试防疫要求,遵守考试防疫规定。跨区域(含跨省、省内跨市)参加考试的考生,须严格落实考点属地有关报备、核酸检测、隔离管控、健康监测等防疫管理规定。考生不遵守规定、导致不能参加考试的,责任由本人承担。
二、落实防疫要求。所有考生须提前申领“湖北健康码”,并于考前7天开展自我健康监测,每日自行监测体温,按要求进行核酸检测,并填写《湖北省2022年下半年中小学教师资格考试(笔试)考生健康状况承诺书》,考试当天每次进入考点均需接受核验,进入考场时由监考老师统一收取。
所有考生应全程接种新冠病毒疫苗,不能接种者应提供疾控部门或医疗机构开具的相关证明。正在接受集中医学隔离观察、居家隔离医学观察、居家健康监测、社区健康监测以及被判定为风险人员的考生不得参加考试。
考生须按防疫规定进行核酸检测。考前7天有省外旅居史的考生,在完成“落地检”的基础上,须提供考点所在市(州)考前连续3天核酸检测阴性证明;其他省内考生提倡考前3天每天一检测,须提供24小时内核酸检测阴性证明。考试期间所有考生须严格执行考点所在市(州)防疫政策,不参加聚餐、聚会等活动,不前往人群密集场所。
三、合理安排出行。考前不前往中、高风险区,抵达考点所在地后,及时向当地社区报备。考生应事先了解赴考路途交通情况,提前1小时到达考点,为考点防疫核查预留充足时间,避免耽误考试。
四、接受健康检查。进入考点时,所有考生须配合健康检查,主动出示本人身份证、笔试准考证、“湖北健康码”、“通信大数据行程卡”、考前核酸检测阴性记录或报告,并接受体温检测。考生在进入考场前须佩戴口罩,进入考场就座后,考生可以自主决定是否继续佩戴。在备用隔离考场考试的考生须全程佩戴口罩。考生佩戴口罩不得妨碍身份识别和验证。
五、配合应急处置。考生进入考点时出现健康码异常、体温异常等状况,须由考点防疫人员综合研判确定是否可以正常参加考试,考生应服从考试工作人员安排。考试当天,考生如出现发热、干咳、乏力、鼻塞、流涕、咽痛、嗅(味)觉减退、腹泻等症状,应立即告知考试工作人员,并配合相关部门处置。
当前疫情形势复杂多变,考生考前7天非必要不跨区域流动。对于刻意隐瞒病情或者不如实报告发热史、旅居史和接触史的考生,以及在考试疫情防控中拒不配合的人员,将依据相关法律法规予以处理。
10-19
2022年下半年教师资格证考试时间马上就要到了,请各位考生自己阅读自己所在考区的疫情防控要求,并做好考前准备。下面是小编整理的“2022年下半年浙江教师资格证考试疫情防控须知”,可供各位考生参考。更多考试相关信息请继续关注本网站。
2022年下半年中小学教师资格考试(笔试)将于10月29日举行,为保障广大考生和考试工作人员的生命安全和身体健康,现将本次考试疫情防控要求通知如下,请广大考生知悉并遵照执行。
1.考试疫情防控措施将根据疫情变化形势适时调整,请考生密切关注浙江省教育考试院官网及考点所在地考试机构网站、公众号发布的本次考试疫情防控要求,遵守考试防疫相关规定,如有疑问应主动向考点咨询。考点所在地疫情防控部门另有规定时,防疫工作按当地疫情防控部门规定执行。凡考生未按规定要求,造成不能参加考试的,由考生本人承担责任。
2.考生须提供考前48小时内的核酸检测阴性报告(纸质、电子均可)(在本校参加考试的在校生是否需要核酸检测由考点学校自定),并符合浙江“健康码”和“行程卡”为绿码且体温正常、无相关症状(干咳、乏力、咽痛、腹泻等)。考前有省外旅居史的考生返浙后还须落实“三天三检”,核酸检测结果阴性后方可参加考试。
3.所有考生在考前14天,须开展自我健康监测。参加考试前,须如实填写《2022年下半年浙江省中小学教师资格考试(笔试)考生健康承诺书》(附件可下载),并按本人报名参加考试科目数打印1至3份,在每场进入考点时主动上交给健康监测人员。在进入考点时未主动提交该表的,视为考生承诺本人已认真阅读并同意遵守本须知所列明的各项要求,且知悉本人如果瞒报相关信息将要承担的责任及法律后果。
4.隔离治疗中的新冠肺炎确诊病例、疑似病例、无症状感染者,处于集中隔离医学观察、居家隔离医学观察、居家健康观察和日常健康监测期的考生,不得参加考试。对于因疫情原因无法参加本次考试的考生相关政策,将于考后另行公告。
5.考生考前无健康异常,若入考点时出现健康码异常、体温异常等异常状况,须由考点防疫人员综合研判确定是否可以正常参加考试,考生应服从考务人员安排。考试时突发身体不适,考生须及时报告并配合应急处置。
6.考生须积极配合考试机构、考点进行的健康核查、健康码检查、体温检测等。考生在进入考场前须佩戴口罩,进入考场就座后,考生可以自主决定是否继续佩戴。在发热隔离考场考试的考生须全程佩戴口罩。考生佩戴口罩不得妨碍身份识别和验证。
7.根据疫情防控要求,除考生本人外,其他人员一律不得进入考点。
8.考生应事先了解考点交通拥堵情况,赴考时尽量提前出行,为考...
10-21
2022年下半年教师资格证考试时间马上就要到了,为了保证考试的顺利进行,请各位考生做好个人疫情防控,下面是小编为大家整理的“2022年下半年广西教师资格证考试疫情防控须知”,可供各位考生参考。更多考试相关信息请继续关注本网站。
为保障我区2022年下半年中小学教师资格考试笔试广大考生和考务工作人员的生命安全和身体健康,现将考生参加考试的防疫要求告知如下:
一、考前防疫要求
(一)考前7天申领广西健康码。考生须于考前7天以上通过微信搜索“智桂通”等小程序申领“广西健康码”、“通信大数据行程卡”,并及时更新核酸结果、核验行程等相关数据状态。
(二)密切关注并遵守当地疫情防控政策。疫情防控实行属地化管理,各地防控政策根据疫情形势变化动态调整,请考生务必密切关注并遵守考点所在地最新防控要求,有异地旅居史的考生须严格落实考点属地报告报备等疫情防控政策规定。
(三)有异地旅居史考生主动进行报备。返桂来桂、区内往返的考生须提前与目的地所属社区联系,了解并确保自己符合目的地疫情防控政策和要求,主动向目的地所属社区或居住酒店进行报备,并配合当地疫情防控部门开展核酸检测和健康监测等疫情防控措施。
为确保符合健康应试要求,建议异地考生至少在考前7天以上抵达考点所在的市(县、区),配合当地疫情防控政策要求,做好健康管理。因不遵守考区防疫政策造成无法应试的,后果由考生自行承担。
(四)自我健康监测。从考前7天至考试结束前,考生应每日进行体温测量和健康状况监测,并注意个人卫生和防护,尽量避免离开考点所在市,避免前往国(境)外、国内疫情中高风险区、中高风险地区所在县(市、区)或直辖市的街道(镇)、有本土疫情的县(市、区)或直辖市的街道(镇),避免接触与新冠肺炎确诊病例、疑似病例、无症状感染者及国内疫情中高风险地区人员或近期国(境)外人员,避免去人群密集、流动性较大的场所聚集。如需出入单位、楼宇、社区(村屯)以及各类公共场所,入住酒店、宾馆等住宿场所,乘坐公共交通工具、出租车、网约车等,要严格“扫码”,不能以“亮码”代替“扫码”。
(五)考前48小时内完成核酸检测。考点校外的考生应持当前科目考前48小时内核酸检测阴性证明(纸质或电子版检测报告均可,下同)进入考点,请考生合理安排核酸检测时间,以免影响正常考试。对于7天内有低风险地区旅居史的考生,还应提交抵达后三天内两次且两次检测时间间隔大于24小时的核酸检测阴性证明。
“考前48小时内核酸检测证明”是指核酸检测时间要求在考生《准考证》的“考试开始时间”往前推48小时以内。
...
10-18
2022年下半年教师资格证考试时间马上就要到了,为了保证考试的顺利进行,请各位考生认真阅读考试疫情防控要求并做好考前准备。下面是小编为大家整理的“2022年下半年上海教师资格证考试疫情防控须知”,可供上海的考生参考。
2022年下半年中小学教师资格考试(笔试)将于10月29日(星期六)举行。为切实保障广大考生和考试工作人员的生命安全和身体健康,上海市教育考试院根据本次考试上海考区防疫工作方案,做如下提醒:
1.10月15日前,考生须在微信小程序或支付宝上完成本人“随申码”和“通信大数据行程卡”的注册,同时下载打印《2022年下半年中小学教师资格考试(笔试)上海考区安全考试承诺书》(见附件,以下简称《安全考试承诺书》),考前14天起按要求做好自主健康管理,如实、完整填写《安全考试承诺书》并签字确认。考生对《安全考试承诺书》的真实性负法律责任。
2.10月22日至28日,考生须在沪。
3.10月26日至28日,考生须在本市至少完成2次新冠病毒核酸检测,其中在10月28日必须有1次且须在当日15:00前完成采样。
4.考前10天内有境外旅居史;考前7天内有外省市活动轨迹;处于本市中高风险地区或被疾控部门通知要求处于闭环管理、隔离医学观察、健康监测管理等人员,均不得参加考试。
5.考试当日,考生须在出发前往考点前自行完成1次新冠病毒抗原检测,如有异常情况须第一时间报告所在考点。同时符合以下条件的考生方可参加考试:
(1)考前24小时内本市新冠病毒核酸检测阴性报告;
(2)考试当日新冠病毒抗原检测结果阴性;
(3)“随申码”绿码;
(4)“通信大数据行程卡”7天内无外省市活动轨迹;
(5)《安全考试承诺书》内容无异常;
(6)本人未因防疫原因被限制出行。
6.考生必须在开考前60分钟到达考点,预留足够时间配合考点工作人员进行入场核验。考生须自备口罩,除核验身份环节须按要求摘除口罩外...
12-25
上海的考生注意了,2022年下半年教师资格面试考试时间马上就要到了,为了保证各位考生的人身安全,上海发布了考试疫情防控要求,下面是小编整理的“上海2022年下半年教师资格面试考试疫情防控要求”,可供参考。
上海市2022年下半年中小学教师资格考试(面试)将于2023年1月7日(星期六)、8日(星期日)举行。现就考试有关注意事项提示如下:
1.做好考前健康管理
12月24日起,考生须进行自我健康管理,避免前往人员密集地区,当好自己健康的第一责任人;请提前通过上海教育人才网(shehr.shec.edu.cn)下载并打印《上海市2022年下半年中小学教师资格考试(面试)考生健康安全考试承诺书》(以下简称《安全承诺书》,详见附件),按要求如实、完整填写《安全承诺书》相关信息并签字确认。考生须携带《安全承诺书》进入考点,并按规定交予考点工作人员。
2.密切关注公告信息
考生应认真阅读上海市教师教育学院发布的公告等内容,做好各项考试准备。请务必保持通讯畅通,以便接收重要提醒。考试疫情防控措施将根据疫情形势变化适时调整,请考生在考前三天密切关注上海教育人才网(shehr.shec.edu.cn)、微信公众号的公告。
其他未尽事宜,参照本市最新疫情防控要求执行。
推荐阅读:
...10-27
2022年教师资格证考试时间马上就要到了,请各位考生做好考前准备。下面是小编为大家整理的“2022年曲靖教师资格证考试疫情防控要求”,可供各位考生参考。更多考试相关信息请继续关注出国留学网。
防疫事项:
(一)提前了解考点所在地疫情防控规定。考试期间的疫情防控工作实行属地管理,考生应及时了解考点所在地疫情防控要求。近期旅居地与考点所在地不一致的考生,须严格遵守并执行考点所在地疫情防控规定。曲靖市疾病预防控制中心咨询电话:0874-8998131,宣威市疾病预防控制中心咨询电话:0874-7209821。
(二)自10月22日开始,申领“云南健康码”“通信大数据行程卡”并持续关注状态,在云南省招生考试院官网下载打印《云南省2022年下半年中小学教师资格考试考生新冠肺炎疫情防控健康告知暨承诺书》(应按本人考试科目数准备充足的份数,每场考试均需提交),做好每日体温测量、记录和健康状况监测,如实完整填写承诺书中有关信息并签字确认。如身体出现异常情况,要及时就医并报告考区。
(三)及时进行核酸检测,请考生提前准备好10月29日首场考试前48小时内核酸检测阴性证明(考点所在地如有特殊疫情防控要求的,须按照当地要求应考)。
(四)登录“云南考试健康监测系统”填写和更新健康监测信息。考生务必于10月23日起,每日登录“云南考试健康监测系统”(https://jkjc.ynzs.cn)填写和更新健康监测信息,每日上传本人云南健康码截图和通信大数据行程码截图,未填写的将会影响正常考试。请于10月27日起,上传本人首场考试前48小时核酸检测阴性证明截图。
(五)注意加强个人防护。考生须自备一次性医用口罩或医用外科口罩,入场时必须规范佩戴口罩,不得因为佩戴口罩影响身份识别。考试过程中,常态化防控区域、低风险地区考生可以自主决定是否继续佩戴口罩。中、高风险地区及备用隔离考场的考生须全程规范佩戴口罩(考点所在地如有特殊要求的,须按照当地要求应考)。
(六)考生在考试过程中若出现干咳、发热、气促、流涕、腹泻等异常状况,应立即向监考员报告,按照防疫相关程序处置。考试结束后,考生须听从考点安排分批、错峰离场。送考人员应服从考点工作人员管理,不得进入考点或在考点周围聚集。
(七)对不配合考试防疫工作、不如实报告健康状况,隐瞒或谎报旅居史、接触史、健康状况等疫情防控信息,提供虚假防疫证明材料和信息的考生将依法追究责任。
考前准备工作:
(一)提前打印准考证。考生于2022年10月25日至29日登录“中小学教师资格考试网”...
青海教师资格面试疫情防控须知推荐访问