出国留学网专题频道青海高考报名工作安排栏目,提供与青海高考报名工作安排相关的所有资讯,希望我们所做的能让您感到满意!
11-10
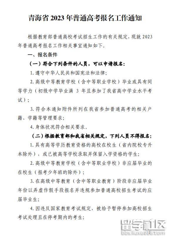
青海省2023年普通高考报名时间安排在2022年11月10日至12月10日进行,详细的报名流程及科类见下文报名公告,下面是出国留学网整理的“青海省2023年普通高考报名公告”,欢迎青海考生参考阅读。
根据青海省高等学校招生委员会《关于做好2023年普通高考报名工作的通知》(青招委〔2022〕66号)要求,现将我省2023年普通高考报名有关事项公告如下:
一、报名时间
2022年11月10日至12月10日,其中艺术类考生报名须在11月20日前完成。具体报名时间由各考区按照考生类型,并根据当地疫情管控政策分别确定,切实保障符合报考条件的考生“应报尽报”。请考生及家长密切关注所在考区招办发布的公告,或致电考区招办详细咨询。
二、报名点
我省普通高考报名点分为高中学校报名点、考区招办报名点和中职学校报名点,各类报名点分别接受以下考生报考:
(一)高中学校报名点:西宁市城西区、城东区、城中区、城北区高中学校报名点负责具有本校学籍和以上四区户籍的应届高中生报名;省内其他高中学校报名点负责具有本校学籍和本校所在考区户籍的应届高中生报名。
(二)考区招办报名点:考区招办报名点负责具有本考区户籍的往届高中生、赴省外就读应届高中生、省内跨考区就读应届高中生、同等学力考生和具有本考区户籍且报考普通文史、理工类的应往届中职生以及辖区内普通高校专升本、五年一贯制和“3+2”转段考生报名。
(三)中职学校报名点:中职学校报名点负责报考省内高职院校单考单招的应届中职生报名。
三、报名流程
为统筹做好高考报名与疫情防控工作,更好地服务广大考生,2023年我省高考报名采取线下和线上两种方式进行。
(一)线下报名方式:不受疫情影响可正常前往报名点的考生,可持居民身份证到报名点现场采集身份证、照片和指纹信息,并根据生成的报名号和初始密码自行登录网上报名系统进行个人信息填报、网上缴费和信息确认,具体操作流程按附件1规定执行。
(二)线上报名方式:因受疫情影响暂不能正常前往报名点的考生,由各考区招办预先分配考生号和初始密码并通知到考生,考生根据分配的考生号和初始密码自行登录网上报名系统进行个人信息填报和网上缴费,考生身份证、照片和指纹信息,后期由各报名点通知考生另行补充采集。
具体安排依照各考区招办发布的公告和相关通知执行。
建议考生首选使用电脑进行个人信息填报和网上缴费,也可使用手机进行报名,无论使用何种操作方式,请务必仔细核对所填报的个人信息是否准确。
四、报名科类
我省普通高考报名分为文史类、理工类(含兼报艺术类、体育类)和高职院校单考单招三大科类。
(一)报考文史类、理工类的考生可以参加我省2023年春季高职院校单考单招,未被录取的考生可以继续参加普通高考全国统一考试。
(二)报考高...
11-10
青海省2023年高考报名工作即将开始,关于此次高考报名的相关工作安排通知已经发布出来了,详细的通知内容小编已整理至下文,下面是出国留学网整理的“青海2023年高考报名工作安排通知”,供青海考生参考阅读。







11-18
出国留学网高考网为大家提供2017青海高考报名工作通知,更多高考资讯请关注我们网站的更新!
2017青海高考报名工作通知
为做好2017年普通高考报名工作,根据教育部有关规定,结合青海实际,现就青海省2017年普通高校招生报名工作有关事宜通知如下:
一、报名时间和地点
报名时间:2016年12月1日至10日。省外就读应届高中毕业生待放假后补报名,但其中的艺术类考生必须按时报名。
报名地点:考生户籍所在州(市)、县(区、市)招办,报名工作由全省33个普通高考考区招办负责。
二、报名条件和程序
(一) 报名条件
1. 凡参加我省2017年普通高校招生考试报名的考生必须符合青教招委〔2000〕7号、〔2006〕33号、〔2011〕42号、〔2013〕4号文件规定中的相关报名条件。
2. 身体状况符合相关要求。
3. 高中毕业。
4. 中专、职校、技校毕业生除艺术、体育类考生外,自愿选择省属高职院校组织的对口高职单考单招。
5. 根据规定, 下列人员不准报考:
(1)具有高等学历教育资格的高校在校生;或已被高等学校录取并保留入学资格的学生;
(2)高级中等教育学校非应届毕业的在校生;
(3)在高级中等教育阶段非应届毕业年份以弄虚作假手段报名并违规参加普通高校招生考试的应届毕业生;
(4)因违反国家教育考试规定,被给予暂停参加高校招生考试处理且在停考期内的考生;
(5)因触犯刑法已被有关部门采取强制措施或正在服刑者;
(6)未考完我省高中学业水平考试应考科目者(填报志愿前核查)。
(二)报名程序和要求
1. 应届毕业生由学校到户籍所在市州(县、区)招生办集体报名,先由中学进行报名初审,再由考区招办复审。省内跨地区就读高中毕业生、往届高中毕业生、省外就读高中毕业生、高校批准退学后重新报考生等,到户籍所在州(县、区、市)招办报名。
凡是从省外迁入我省的户口,必须提供考生父母及考生本人从省外迁入我省的准迁证、迁移证复印件,并由落户派出所或批准落户的州、县(区、市)公安局加盖户口专用章。
2. 报名时考生须提供户口簿(父母及本人)、身份证、就读学校证明(是否为在校在籍实际就读应届高中毕业生、能否毕业)、父母双方单位证明(是否为在青在岗正式职工、世居农牧民、无从省外往省内迁移户籍经历的久居城镇居民)。往届生还要提供以往在我省参加高考的资料(高考报名表、高中学考成绩单、高中阶段学籍档案等)。凡2016年已被普通高校录取而未报到或报到后退学的考生,报名时,必须上交有关高校的录取通知书和提供退学证明。
3. 报名时,考生须认真填写《2017年青海省普通高考报名登记表》和《2017年青海省高考报名资格审查表》(详见附件),考生照片(免冠、半身、白色背景、彩色、证件照格式)必须现场采集,严禁翻拍照片、严禁接收家长提供的电子照片、严禁复制高中学考库照片。从报名现场采集的照片要与其高中学考...
12-19
出国留学网小编精心为您推荐:
2016年青海职业英语考试报名通知 2016年青海职业英语考试报名入口 2016年全国职称英语考试报名时间及报名入口
关于青海省2016年度全国技术人员职称外语等级考试网上报名时间安排的通知
注意:报考人员在注册信息之前先下载照片处理器,报名照片经过工具处理后将自动审核,请考生务必先下载!
一、 网上报名安排
|
报考考试科目 |
2015年辽宁省普通高等学校招生考试报名工作安排
辽宁省2015年普通高等学校招生考试(以下简称普通高考)采用网上报名方式,包括考生网上填报基本信息、现场资格审查和身份验证信息采集、网上缴费等环节。为有利于考生完成普通高考报名,现就有关情况介绍如下:
一、报名时间
艺术类考生网上填报基本信息的时间为2014年11月18日至20日,现场资格审查和身份验证信息采集、网上缴费的时间为2014年11月21日至24日。各市须于2014年11月28日16:00前完成艺术类考生的报名最终确认工作。
其他考生(不含中职升学招生考试、小学(学前)教师本科招生考生)网上填报基本信息的时间为2014年12月5日至15日,现场资格审查和身份验证信息采集、网上缴费的时间为2014年12月16日至22日。各市须于2014年12月26日16:00前完成考生的报名最终确认工作。
特别提醒:考生不按时完成网上填报基本信息、现场资格审查和身份验证信息采集、网上缴费均视为放弃高考报名。
二、报名条件
我省2015年高考报名按2014年的报名条件审查办理。若教育部2015年下发文件对报名条件有所调整,我省再对调整所涉及的相关考生重新进行资格审查。
(一)辽宁省常住户口考生普通高考报名条件(以下简称基本报名条件):
1.符合下列条件的人员,可以申请报名:
(1)遵守中华人民共和国宪法和法律。
(2)高级中等教育学校毕业或具有同等学力。
(3)身体健康。
2.下列人员不得报名:
(1)具有高等学历教育资格的高校在校生。
(2)高级中等教育学校非应届毕业的在校生。
(3)在高级中等教育阶段非应届毕业年份以弄虚作假手段报名并违规参加普通高等学校招生考试(包括全国统考、省级统考和高校单独组织的招生考试)的应届毕业生。
(4)在上一年度参加全国普通高等学校招生考试中利用通讯工具作弊、由他人代替考试或代替他人考试等被认定为考试作弊行为情节严重的考生。
(5)因触犯刑律已被有关部门采取强制措施或正在服刑者。
(二)从省外迁入辽宁省的考生在我省参加普通高考报名,在符合基本报名条件的同时,还须符合以下要求:
1.单人户口考生(含和非直系亲属户口在一起的考生):要求截止到报名开始之日在辽宁省的户籍满三年、高级中学学籍为三年(往届毕业生须具备辽宁省高级中学毕业证书)。
2.全家户口考生(含和父亲或母亲一方户口在一起的考生):要求户籍迁入时间须在辽宁省高考报名工作开始前,应届...
09-01
出国留学网高考网为大家提供2018青海普通高考报名工作全面启动,更多高考资讯请关注我们网站的更新!
2018青海普通高考报名工作全面启动
日前,省招委、省教育厅、省公安厅联合下发了《关于做好2018年普通高考报名工作的通知》(青招委〔2017〕47号),对2018年普通高考报名工作做出了安排。在坚持机会公平、程序公开、结果公正的原则基础上,和往年相比,我省2018年高考报名工作有一些创新务实举措,更加突出了方便考生的人性化服务理念,将首次实行网上报名和现场采集考生照片、身份证信息,在报考资格的审查和流程等方面也更加严格和规范,有关规定和要求也更加明确和具体,通知所附政策解读更加方便考生、家长和有关部门精准把握政策要求。主要体现在以下十二个方面:
一、报名时间有所提前。根据教育部的工作要求,结合省情实际,我省2018年普通高考报名有关工作从2017年8月下旬开始,截止时间为2017年10月30日,较往年有较大提前。这主要是考虑到我省考生类别构成复杂,政策性加分覆盖面较大,需确认的考生信息内容较多的实际情况,以及方便省外借读生的报考而做出的报名时间选择。因此,请参加高考报名的广大考生,包括保送生、高校自主招生考生、高水平运动队、高水平艺术团、运动训练与民族传统体育单招、少年班、省内高职院校单考单招、省外残障考生单招、五年直升等特殊类型考生,按照就读学校或者户籍所在地考区招办安排,按时参加高考报名,不要错过报考时间。未在规定时间内进行普通高考报名的考生,不能参加相关院校的考试考核及招生录取。同时,省内高职院校的单考单招和青海大学(分数线,专业设置)、青海师范大学、青海民族大学“专升本”考生的报名和信息采集工作,也必须在2017年11月15日前完成。在报考类别要求上,报考艺术类或体育类的考生必须在报考文史类或理工类的同时须兼报艺术或体育类。中职毕业生只允许报考普通院校体育类、艺术类以及省内院校高职单考单招。在报考地点上,高中学校报名点只接受具有本区域户籍、本校正式学籍的应届生报名;省内跨地区就读应届高中毕业生、往届高中毕业生、省外就读高中毕业生、高校录取后又批准退学的重新报考生等,到户籍所在考区招办报名;西宁市四区应届毕业生在就读中学报名。为了做好异地办班就读考生报名工作,省招办还要求各考区结合实际,采取赴省外学校“上门服务”等方式,做好省外异地就读考生报名和信息确认工作。
二、全面实行“网上报名”。为了简化报考程序,方便考生报考,提高考务管理信息化水平,省招办开发了普通高考网上报名系统,将在2018年普通高考报名中投入使用。在高考报名过程中,所有考生须使用本人二代身份证,才能顺利进行高考报名和信息采集。对此,省招办在2017年5月份已提前就考生办理二代身份证事宜下发了通知。这里再次提醒广大考生:(1)尚未办理好本人二代身份证的考生要尽快办理,以免延误高考报名时间。(2)在信息采集之后,考生要在规定时间(2017年11月5日至15日),使用本人考生号、初始登录密码(采集信息时有考区招办发给考生本人),登录 “青海省教育考试网”(http://www.qhjyks.com )高考报名系统,填写有关个人报考信息。信息填写要严格按规定要求进行,因考生本人原因造成信息误填、错填或填报虚假信息而影响考试,甚至不能录取的,后果由考生本人...
2022年的成人高考即将在11月5日开启正式考试,目前各个地区都已经开启了考试报名通道,下面的内容是出国留学网小编为大家带来的2022年青海省成人高考报名时间安排,感兴趣的小伙伴们快来看看吧!欢迎大家阅读!
各位考生:
为按时完成全国成人高考和自学考试组考准备工作,我省成人高考和自学考试报名报考工作时间调整如下:
一、时间安排
(一)成人高考
1.网上注册报名时间:9月6日9时至9月15日12时
2.报名点网上审核时间:9月6日9时至9月16日12时(工作日上班时间)
3.享受照顾政策(加分及免试)考生现场提交资料及审核时间:9月6日9时至9月16日12时(工作日上班时间)
4.考生缴费时间:9月6日9时至9月16日18时
5.考区网上审核时间:9月6日9时至9月17日18时
(二)自学考试
1.网上注册报名时间:9月6日9时至9月15日12时
2.网上报名审核时间:9月6日9时至9月16日12时(工作日上班时间)
3.网上报考时间:9月6日9时至9月16日18时
4.转出申请及现场确认时间:9月6日9时至9月9日12时
5.免考申请及现场确认时间:9月6日9时至9月15日12时(工作日上班时间)
6.毕业生电子注册信息更正现场确认时间:9月6日9时至9月15日12时(工作日上班时间)
二、注意事项
(一)需到考区(报名点)现场采集或审核的考生必须严格遵守属地疫情防控政策,全程佩戴口罩,保持一米以上社交距离,主动配合考区(报名点)工作人员进行“双码”查验、体温测量等工作。凡隐瞒或谎报旅居史、接触史、健康状况等疫情防控重点信息的承担相应法律责任。
(二)青海省教育考试网(http://www.qhjyks.com)是我省成人高考和自学考试报名报考唯一官方网站,青海省教育招生考试(qhjyzsks)是唯一官方微信公众号。请广大考生从官方网站了解、确认考试报名政策和信息,不要轻信非官方渠道发布的不实信息,谨防上当受骗。
(三)其他注意事项,请阅读前期发布的自学考试(7月18日发布)和成人高考(8月26日发布)报名通告要求,认真查看成人高考及自学考试报名报考政策及平台操作指南,提前准备好相应材料,规定时间内进行报名报考等。
青海省教育招生考试院
2022年9月5日
2022成人高考考试内容:
1、高中起点升本科统考科目:
青海高考报名工作安排推荐访问