出国留学网专题频道韩国艺术类大学栏目,提供与韩国艺术类大学相关的所有资讯,希望我们所做的能让您感到满意!
08-12
想必很多艺术生都对在韩国艺术类大学留学有什么条件这个话题感兴趣吧,那么针对这个问题,出国留学网小编为大家带来了一些资料,感兴趣的快一起来看看吧。
1、语言能力
语言能力是学生申请留学韩国的主要考核内容,也是出国留学的重要条件之一。如果学生的语言成绩不合格,在韩国学习时很难理解老师讲课的内容,影响到个人学习。因此,韩国的院校通常要求学生韩语达到TOPIK2级水平。
2、学习成绩
学习成绩也是赴韩留学的先决条件之一。韩国高校非常重视留学生的学习能力和学习成绩,优异的学习成绩可以为学生顺利申请韩国打下良好的基础。
中国学生的高考成绩是韩国高校录取审查的重要依据之一,平时的成绩也非常重要。许多韩国大学已经将招生范围缩小到应届高中毕业生、连续受教育者以及学习能力好的学生(平均分数在70分以上)。
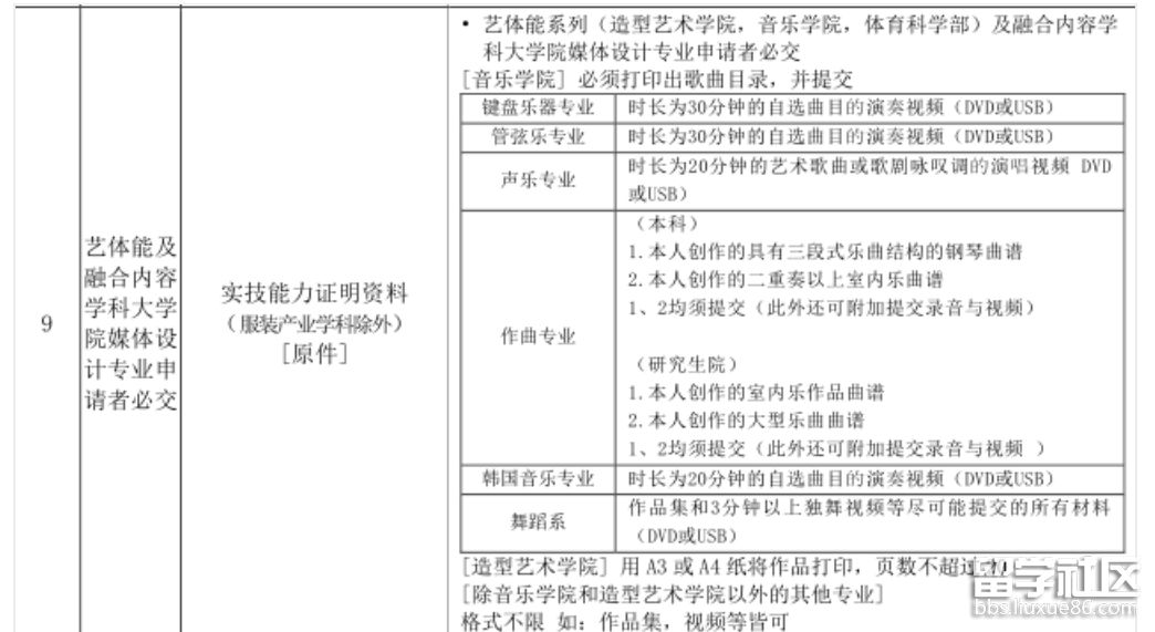
音乐特长生要增加乐器演奏或提供指定合作培训机构/院校免试信或省级以上音乐比赛获奖证书复印件(需现场查验原件)。
美术特长生要提供自己的签名作品集(包括至少三种不同类型的美术作品)或实物艺术作品,或提供省级以上美术比赛获奖证书复印件(需现场查验原件)。
3、经济能力
经济能力是艺术类学生在韩国顺利学习的重要保证,如果学生负担不起在韩国学习的费用,在紧张的学习中忙于挣钱,就不能集中精力学习,影响到成绩。
1、弘益大学
弘益大学是韩国优秀的综合性大学,并在艺术领域最为突出,尤其以美术、设计专业最为知名,是亚洲设计院校,世界知名艺术学府,在全球享有极高声誉。
艺术专业:广告学、视觉设计、工业设计、空间设计、影视多媒体、动画专业、数码媒体设计专业、游戏软件、广告交通设计专业等。
2、汉阳大学
韩国汉阳大学有首尔和ERICA两大校区。综合排名韩国第3位。在韩国各大学中的综合实力始终名列前茅。其设计和戏剧等艺术类专业非常突出,处于韩国地位。
艺术专业:珠宝首饰时装设计学、传达设计学、产业设计学、影像设计学、实用音乐学、舞蹈艺术学等专业。
3、国民大学
韩国国民大学是韩国“BK21”工程重点高校之一。其中艺术设计类专业国民大学与首尔大学,弘益大学共位居韩国前三甲。
艺术专业:视觉设计(位列韩国前三),建筑学,交互设计,空间设计,产品设计、工业设计,陶瓷工艺,金属工艺,服装设计等
4、檀国大学
檀国大学(,Dankook University),简称“檀大”,是韩国私立综合大学,位于龙仁市水枝区,创办于1947年,在音乐类、美术类、舞蹈及影视表演类等艺术专业领域都表现的较为突出,艺术类综合排名在韩国名列前茅。
艺术专业:艺术传达设计、服装产业设计、韩国传统舞、现代舞、声乐、西洋画、陶艺、管乐、打击乐等
5、建国大学
建国大学创建于1946年,该学校设立专业广泛...
韩国的艺术类大学是很有名的,去韩国的艺术类大学留学是需要留学申请条件的,今天就由出国留学网小编为大家介绍留学韩国艺术大学需要作品设计吗,下面就和小编一起来看看详细内容吧
韩国的艺术类一直是非常出名的,艺术类的申请不同于其他专业,对于作品集的要求会比较高,对语言的要求要比其他专业要低。
所以会建议同学们,在作品集上多下功夫,提前去准备。那来看一下,每个学校对于艺术类作品集的要求吧
首尔大学

延世大学

汉阳大学

庆熙大学

![]()
中央大学

弘益大学
艺术类专业在韩国一直都是热门的专业选择,在韩国学习艺术类专业有哪些大学呢?出国留学网为大家详细的介绍以下这几所韩国的艺术类大学,快来看看吧!
一、艺术类大学介绍
中央大学
目前,中央大学整体综合竞争力排名全韩第七,其中以新闻系、戏剧系、电影系和摄影系闻名。其中,戏剧电影系是全韩国第一的学府。
东国大学
东国大学尤其以新闻传媒,演艺界和文化界名人辈出的戏剧电影系和影像研究生院而闻名,该院系目前是全韩国最高的戏剧表演和影视艺术研究学府之一。
檀国大学
檀国大学(韩文名:단국대학교,英文名:Dankook University),简称“檀大”,是韩国著名的私立综合大学,创办于1947年,是韩国光复后成立的第一所四年制私立大学,檀国大学在全韩所有综合大学中排名第五,韩国艺术类大学综合排名第一。檀国大学以其艺术影响力,奠定了它在韩国的地位。
首尔艺术大学
首尔艺术大学是韩国的综合性高等艺术院校,其前身是1962年韩国著名剧作家、演出家、教育家东朗柳致真先生创办的韩国戏剧研究所附属韩国戏剧培训学院。
庆熙大学
庆熙大学是韩国最著名的高等学府之一,创办于1949年,该校至今开设了人文、社会、理工、医学、艺术、体育等方面的100多个专业。
东国大学
东国大学始创于1906年,至今已有百年历史。其前身是以"教育救国"为目的开办的明进学校。1945年韩国光复之后,该校实现全面飞速发展,现设有13个单科大学和11个研究生院。
二、艺术申请条件
本科:高中(预)毕业生(建议毕业后三年以内),语言达到 TOPIK3 级以上,提供专业作品 + 专业考试(部分学校以作品集替代)+ 学历证明 ,可入读韩国语学院或者直接进入韩国大学本科攻读艺术专业。
研究生:本科(预)毕业生,语言达到 TOPIK4 级以上,提供专业作品 + 专业考试(部分学校以作品集替代)+ 学历证明 ,可入读韩国语学院或者直接进入韩国大学研究生课程攻读艺术专业。
三、韩国留学艺术类专业推荐
美术专业
韩国美术专业一般包括东洋画、艺术学、雕塑、版画、绘画等专业分类……韩国美术类专业在亚洲,甚至是世界上都极具竞争力!
设计专业
韩国是著名的时尚之都,艺术类专业更是优势专业,处于领先地位,特别是在美妆和时尚设计、汽车工业设计、室内环境设计等领域更是极具特点。专业包括:服装设计、电子科技产品、化妆艺术、设计造型学、工业产业设计、时装设计、陶器工艺设计、纤维织物设计、视觉设计、影像设计、动画漫画设计、美容形象设计等。
音乐专业
音乐文化等在韩国发展非常成熟,韩国有着造星工厂的美誉,它的造星体系十分专业。在韩国学习音乐等相关专业归国以后很久有竞争力。
表演专业
韩国的影视作品在亚洲一直极具影响力,韩国的电影的水平接近好莱坞水平,整个影视相关专业也一...
文化艺术经营专业是韩国近几年的新兴专业,将演艺娱乐产业与经营产业相结合,是很多小伙伴们留学的专业。接下来我们出国留学网就给大家介绍下韩国开设该专业的一些热门院校。
韩国文化艺术经营专业院校
1、东国大学文化艺术大学院
东国大学艺术经营专业,分为美术艺术经营与公演艺术经营两个方向,东国大学文化艺术大学院是特殊大学院,每天晚上上课,非常适合工作一族,即可以完成学业又可以有固定收入,完全不影响工作。其次韩国的特殊大学院教育水平和一般大学院教育水平一致,与我们国内的夜校完全不一样哦。
公演艺术精英专业:文化艺术创业论、艺术与法律、公演策划案例研究、公演艺术经营研讨会、公演艺术与教育内容、公演艺术与社会、公演艺术团体的组织与运营、文化融合趋势分析、文化艺术营销、剧场经营、文化艺术财务管理案例研究、文化策划案例研究、文化艺术政策论、文化内容产业论、音乐制作、文化内容资金与投资管理、艺术经营学概论、活动策划等。
美术经营专业:文化史、美术馆经营论、文化馆教育论、美术馆学、美术史研究、美术市场论、美术作品感情论、艺术营销、艺术社会学、展示策划论、展示策划研讨会、现代作家研讨会、论文指导、经纪人学艺史论、艺术与企业营销、公共美术、交流艺术、美术史、文化艺术经营论、美术市场研讨会、文化艺术政策论。
2、弘益大学
弘益大学文化艺术经营专业的课程没有细致分类,课程包括:
质量调查方法论、数量调查方法论、文化艺术经营概论、文化艺术经营论文写法、文化艺术会计、文化艺术组织论、文化艺术财务、国际经营、大众文化论、文化艺术与IT、广告与促销、消费者行动、文化艺术人力资源管理、文化艺术与法律、设计经营案例研究、文化艺术与创业、电子商务研究、文化艺术与财源筹措、文化艺术与知识产权、公演艺术案例研究等。
3、中央大学
中央大学文化艺术经营分为三个大方向,公演经营、展会经营、内容经营,具体课程如下。
公演经营专业:公演艺术企划和经营、公演艺术产业的理解、公演艺术团队经营、公演艺术实例分析、营销和观众开发等。
展会经营专业:文化艺术作品价值评价、展会产业的理解、展会经营的实际、博物馆·美术馆学、文化财产保存和复原、影像文化的理解等。
内容经营专业:咨询企划论、咨询产业的理解、文化咨询产业政策和法规、咨询产业实例分析、媒体经营、设计影像咨询的理解、韩国传统文化咨询研究等。
文化艺术经营专业就业前景
一、策划管理方向:文化产品策划、庆典活动策划、游戏产品策划、文化活动和艺术展览的策划、艺术经纪人、艺术策划人和文化管理者、主题公园管理者、电影动画漫画戏剧公司运营、制作人、拍卖行或画廊的经营、美术馆、博物馆和文化部门的管理
二、营销方向:文化产品营销
三、咨询方向:文化策划咨询,艺术心理治疗师
四、文化交流方向:国际文化交流中心,跨文化交际管理师,文化交流...
选学校是进入韩国留学的重要一步,那么最受留学生欢迎的艺术类大学有哪些呢?这是很多学生比较感兴趣的话题。和出国留学网一起来看看最受留学生欢迎的韩国艺术类大学盘点,欢迎阅读。
一、中央大学
中央大学是韩国一所顶尖综合大学。目前,中央大学整体综合竞争力排名全韩名列前茅(2017)。
强势专业:以表演系、电影系、摄影系和新闻系最负盛名,在全韩国高校同专业学科中均排名第一。
二、 弘益大学
弘益大学位于韩国的首都首尔特别市,校区位于首尔市麻浦区上水洞,处于城市繁华地区,是首尔乃至韩国的经济文化艺术的中心地区。弘益大学创建于1946年,最初校名为弘文大学馆,1948年改名为弘益大学馆,最后于1949年定名为弘文大学。1971年,弘益大学发展成为一座综合性大学。拥有多项重点本科专业以及国家级重点科研研究院与艺术文化研究院。
强势专业:美术、设计最为著名,是韩国著名的美术设计大学,亚洲顶级的艺术与设计院校,世界著名艺术学府,在全球享有极高声誉。人文社科系与工科系也享有一定名誉,建筑学、电子信息、控制工程、海洋工程、工商管理、艺术经营学、广告宣传、舞台设计、表演艺术、影视多媒体设计以及动画游戏专业等科目更是韩国相关专业领域的奠基者。
三、东国大学
东国大学经历了数十载春秋洗礼,现已发展成为韩国一所享誉盛名的综合一流名牌大学。综合排名位列韩国私立大学前十,全国国立/公立/私立大学综合排位11名。
强势专业:戏剧电影系和影像
四、檀国大学
檀国大学是韩国一所著名的私立综合大学,创立于1947年,1967年2月10日升格为综合大学。檀国大学在京畿道龙仁市竹田洞、忠清南道天安市安栖洞设有校区。学校象征动物为黑熊,象征颜色为青色。在全韩所有综合大学中排名第五,韩国艺术类大学综合排名第一。
强势专业:艺术造形学部:陶艺,视觉设计,话剧电影,产业设计
五、首尔女子大学
首尔女子大学位于韩国的首都首尔,创建于1946年,是一所四年制的综合私立大学。该校的建校理念是'汉城大学人间'。为了体现这个理念,提出"自主""创造""协同"的目标,为了达成这个目标,各个单科学院以及研究生院的明确规定,并直接联系到教育实践和各种教育目的。
强势专业:该校的美术类专业在韩国首屈一指,在国际上也有很高的知名度。
六、成均馆大学
坐落于韩国首都首尔,是韩国一流大学。根据2017QS世界排名成均馆位于第106名,位列韩国综合大学第四名。
强势专业:美术科,设计科,舞蹈系,电影·电视及多媒体传媒系,演技艺术系
推荐阅读:
韩国艺术类大学推荐访问