出国留学网专题频道音乐类专业统考栏目,提供与音乐类专业统考相关的所有资讯,希望我们所做的能让您感到满意!
03-02
河北的考生注意了,河北2023年度的音乐类专业统考考试成绩已经公布了,请各位考生做好成绩查询的准备,下面是小编为大家整理的“2023年河北音乐类专业统考合格分数线公布”,可供各位考生参考,更多考试相关信息请继续关注本网。
2023年我省普通高等学校招生音乐类专业统考已全部结束。根据教育部有关规定,并结合我省普通高等学校音乐类专业考生考试情况和招生实际,省教育考试院研究确定了2023年我省普通高校招生音乐类专业统考声乐合格分数线为115分,器乐合格分数线为115分。
3月2日16时以后,音乐类专业考生登录河北经贸大学缴费平台(网址: https://hbyytk.hueb.edu.cn:8083/)查询省统考成绩。考生如对本人考试成绩有异议,须于2023年3月2日16时至3月5日17时,在成绩查询系统按要求提出复核申请,逾期不再受理。复核事项为:考生试卷或考试信息是否与本人信息一致,是否漏评、漏统(登),各科目得分合成后是否与提供给考生的成绩一致。成绩复核不提供考生查卷服务。复核结果将在成绩查询系统公布,届时考生可登录查看。
根据教育部有关规定,考生报考对声乐或器乐专项技能有专业考核要求且符合教育部艺术类专业设置规定的专业,均须我省相应的音乐类专业统考合格。
省教育考试院提醒广大考生注意:
我省普通高校招生音乐类专业统考合格分数线是对音乐类专业考生的最低要求。音乐类专业统考合格分数线既不是我省音乐类专业录取控制分数线,也不是院校(专业)提档分数线。
推荐阅读:
02-06
河北省2023年音乐类专业统考将于2023年2月7日起开始打印准考证,准考证打印的准确入口已整理如下,河北音乐考生可通过此入口打印,下面是出国留学网整理的“2023年河北省音乐类专业统考准考证打印入口”,此文本仅供参考,欢迎阅读。
下载准考证
2023年2月7日至2月10日,音乐类专业统考考生登录河北经贸大学考试报名缴费平台(网址:https://hbyytk.hueb.edu.cn:8083)下载本人《准考证》。
温馨提示
音乐类专业统考疫情防控要求将适时公告。请考生自觉做好个人防护和健康管理,做好自己健康的第一责任人,根据考试时间合理安排和调整备考计划,按照本人所在地及考点所在地疫情防控政策要求合理安排行程。备考期间,勤洗手、不串门、不聚餐、不聚会,不出入商场等人员密集场所,避免感染。
请考生及时关注省教育考试院、河北经贸大学财务处官网、河北经贸大学招生办微信公众号等官方渠道发布的考试信息。如有疑问,可于开放缴费后的工作时间(工作日上午9:00-12:00,下午14:00-17:00)进行咨询,咨询电话:0311-87655611,缴费问题咨询QQ群:512424189(此群仅作为缴费问题受理,不进行咨询解答)。
衷心感谢广大考生对测试相关工作调整安排的理解和支持,请大家积极备考,诚信应考,祝考试顺利,取得优异成绩!
推荐阅读:
01-31
2024年起实施的湖北省艺术类专业统考音乐类的考试说明已经公布出来了,详细的统一考试说明内容已整理在下面了,湖北2024年音乐类专业考生来看看吧!下面是出国留学网整理的“湖北省普通高等学校音乐类专业统一考试说明”,欢迎大家参考阅读本文。
(试行)

推荐阅读:
01-16
上海市2024年实施的高校音乐类专业统考的考试说明已经由上海教育考试院公布出来了,详细的考试说明已整理如下,下面是出国留学网整理的“2024年上海市普通高校音乐类专业统一考试考试说明”,供上海考生参考阅读。






推荐阅读:
01-14
广西省2024年实施的艺术类专业统考中音乐类的考试说明已经公布出炉,完整的考试说明内容已整理在下文了,广西2024年音乐类考生来看看吧!下面是出国留学网整理的“广西普通高等学校招生音乐类专业全区统一考试说明”,供广西考生参考阅读。
(2024 年版)
音乐类
一、考试性质和目的
音乐类专业省级统考是考生进入高校相关专业学习应当具备的基本素质和能力测试,旨在考查考生对音乐的感知、理解和表现能力,其评价结果是高校相关专业招生录取的重要依据。
音乐类专业省级统考分音乐表演、音乐教育两类,其中音乐表演类考试包括器乐、声乐两个方向,适用于音乐表演、流行音乐等专业,音乐教育类考试适用于音乐治疗、音乐教育等专业,音乐学等专业可根据招生院校要求确定参照音乐表演或音乐教育类相关考试要求。
二、考试科目和分值
考试包括乐理、听写、视唱、器乐、声乐五个科目。总分为 300 分,不同类别考试科目分值如下:
(一)音乐表演类
1.器乐方向
考试包括乐理、听写、视唱、器乐四个科目,其中乐理15分、听写 30 分、视唱 15 分、器乐240 分。
2.声乐方向
考试包括乐理、听写、视唱、声乐四个科目,其中乐理15分、听写 30 分、视唱 15 分、声乐240 分。
(二)音乐教育类
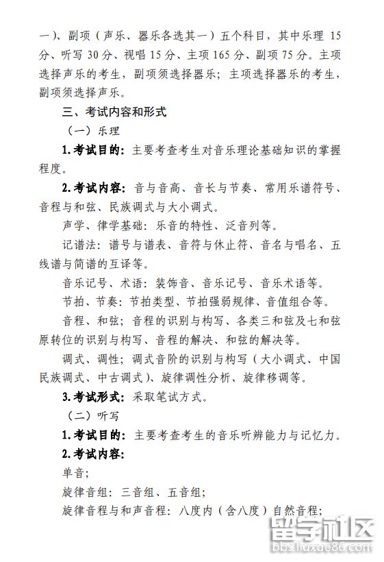
考试包括乐理、听写、视唱、主项(声乐、器乐各选其一)、副项(声乐、器乐各选其一)五个科目,其中乐理15分、听写30 分、视唱 15 分、主项 165 分、副项75 分。主项选择声乐的考生,副项须选择器乐;主项选择器乐的考生,副项须选择声乐。
三、考试内容和形式
(一)乐理
考试目的:主要考查考生对音乐理论基础知识的掌握程度。
考试内容:音与音高、音长与节奏、常用乐谱符号、音程与和弦、民族调式与大小调式。
考试形式:笔试。
考试时长:40 分钟。
(二)听写
考试目的:主要考查考生的音乐听辨写谱能力与记忆力。
考试内容:
单音;
旋律音组:三音组、五音组;
旋律音程与和声音程:八度内(含八度)自然音程;
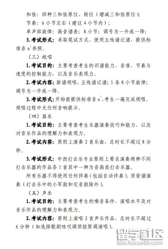
和弦:四种三和弦原位、转位;
节奏:6 小节左右;
单声部旋律:高音谱表;8 小节;调号为一升或一降;音域为 f-a 2以内。
考试形式:笔试,使用五线谱记谱,提供标准音a1参照。
考试时长:50 分钟。
注:乐理、听写...
01-06
吉林的考生注意了,吉林2023年度的音乐专业统考考试时间已经结束了,相信各位考生一定非常关心考试合格分数线的相关信息,下面是小编为大家整理的“吉林2023年音乐类专业统考合格分数线公布”,可供各位考生参考。更多考试相关信息请继续关注本网。
经研究确定,2023年吉林省普通高校招生音乐类专业统一考试合格分数线确定如下:
一、音乐教育方向专业为150分,不分文、理,不分本、专科。
二、音乐表演(声乐)方向专业为150分,不分声乐种类,不分文、理,不分本、专科。
三、音乐表演(器乐)方向专业为150分,不分器乐种类,不分文、理,不分本、专科。
吉林省教育考试院
2023年1月5日
拓展知识:音乐专业统考成绩查询入口
点击进入>>>
推荐阅读:
01-04
贵州省2023年高考音乐类专业统考准考证自1月1日起开始打印了,打印的准确链接入口已整理在下面了,需要打印准考证的贵州考生来打印一下吧!下面是出国留学网整理的“贵州省2023年高考音乐类专业统考准考证打印入口”,此文本仅供参考,欢迎阅读。
1月1日起,考生可输入账号和密码登录贵州省普通高校招生考试报名系统(网址:http://gkbm.eaagz.org.cn/)打印准考证,请考生仔细阅读考生须知,按照规定时间和相关要求到考点高校参加专业统考。
推荐阅读:
...01-02
天津市参加2024年音乐专业统考考试的考生注意!关于天津市2024年音乐类专业统一考试的考试说明已经公布出来了,完整的说明内容如下,下面是出国留学网整理的“天津市普通高等学校艺术类专业统一考试音乐类考试说明”,供天津考生参考阅读。
天津市普通高校招生艺术类专业统一考试是普通高等学校招生考试的重要组成部分。普通高等学校艺术类相关专业根据考生的专业和文化成绩,德智体美劳全面衡量,择优录取。
一、考试性质
音乐类专业市级统考是考生进入高校相关专业学习应当具备的基本素质和能力测试,旨在考查考生对音乐的感知、理解和表现能力,其评价结果是高校相关专业招生录取的重要依据。
二、专业目录范围
音乐类专业市级统考分音乐表演、音乐教育两类,其中音乐表演类考试包括器乐、声乐两个方向,适用于音乐表演、流行音乐等专业;音乐教育类考试适用于音乐治疗、音乐教育等专业;音乐学等专业可根据招生院校要求,确定参照音乐表演或音乐教育类相关考试要求。
三、考试科目和分值
考试包括乐理、听写、视唱、器乐、声乐五个科目。
总分为300分,不同类别考试科目分值如下:
(一)音乐表演类
1.器乐方向
考试包括乐理、听写、视唱、器乐四个科目,其中乐理15分、听写30分、视唱15分、器乐240分。
2.声乐方向
考试包括乐理、听写、视唱、声乐四个科目,其中乐理15分、听写30分、视唱15分、声乐240分。
(二)音乐教育类
考试包括乐理、听写、视唱、主项(声乐、器乐各选其一)、副项(声乐、器乐各选其一)五个科目,其中乐理15分、听写30分、视唱15分、主项165分、副项75分。主项选择声乐的考生,副项须选择器乐;主项选择器乐的考生,副项须选择声乐。
四、考试内容和形式
(一)乐理
考试目的:主要考查考生对音乐理论基础知识的掌握程度。
考试内容:音与音高、音长与节奏、常用乐谱符号、音程与和弦、民族调式与大小调式。
考试形式:采取笔试或机试方式。
考试时间:45分钟。
(二)听写
考试目的:主要考查考生的音乐听辨能力与记忆力。
考试内容:
单音;
旋律音组:三音组、五音组;
旋律音程与和声音程:八度内(含八度)自然音程;
和弦:四种三和弦原位、转位;
节奏:6小节左右;
单声部旋律:高音谱表;8小节;调号为一升或一降; 音域为f-a2以内。
考试形式:采取笔试或机试方式,使用五线谱记谱,提供标准音a1参照。
考试时间:45分钟。
(三)视唱
考试目的:主要考查考生的识谱能力,音准、节...
12-27
内蒙古2023年度的高考音乐专业统考考试将葱12月30日开始,为了帮助各位考生更好的备考此次考试,内蒙古招生考试信息网发布了考试面试流程,具体如下,下面是小编整理的“内蒙古2023年高考音乐类专业统考面试流程”,可供参考。
内蒙古自治区2023年普通高校招生音乐类专业统考(面试)(以下简称面试)将于12月30日开始,为帮助考生以轻松的心态参加考试,我们为考生详细介绍一下面试的流程。
一、考场基本情况:
1.面试在标准化考场进行。面试的考试区域包括安检区、备考室、考场、伴奏人员备考室等。所有考生和工作人员进入安检区时,要将手机、摄影摄像设备等与考试无关的物品全部上交,暂放在安检教室。考试区域只设一个考生入口和一个考生出口,评委和考务人员从专门的入口进入考试区域,无关人员不得进入考试区域。
2.面试时实施“五个随机”,即:随机编排考生考试时间、随机抽取考场、随机抽取顺序号、随机抽取试题、随机确定每场考试评委所在的考场。
3.面试期间,考试区域全程启用通讯屏蔽设备并安装高清摄像头、高清摄像机,实行全方位监控、全程录像。视频监控室安排人员即时巡查考场及考试区域的情况。
4.考场内配备录像、录音设备,面试过程中对每一个考生考试过程全程录像、录音。考场内设显示屏,用于显示音乐类曲目名称、视唱乐谱和考试倒计时。评委与考生之间采用拉帘方式隔开。
5.伴奏人员在伴奏人员备考室等候。
二、考生面试流程:
第一步:到达考点。至少在开考前30分钟,考生到达考点,将本人手写签名的《健康情况承诺书(面试)》交予考点工作人员,出示核酸检测阴性证明,排队进行身体健康监测。请考生切实履行疫情防控个人责任,认真做好自我防护。这里注意,上午考试开始时间为8:00,考生和伴奏入场时间为7:00-8:00;下午考试开始时间为14:30,考生和伴奏入场时间为13:30-14:30。
第二步:身份验证。考生进入安检区接受身份核验,工作人员查验考生《专业统考通知单》、本人居民身份证等考试证件,确定是考生本人和本时段考试考生,检查完毕后有序排队等候安检。考生须主动配合工作人员进行身份核验。
第三步:安检入场。考生将非考试物品暂放在考点设置的安检教室,工作人员使用金属探测仪对考生及随身物品进行检查,经检测无声后方可进入候考环节。需要注意的是手机等与考试无关的物品是不允许带入考试区域的,金属探测仪贴身检测时若发出声音须说明原因。
第四步:备考室候考。安检完毕,考生须进行人脸识别验证。验证通过后,即由计算机系统随机确定考生的面试考场和面试顺序,之后考生进入备考室(隔离备考室)。工作人员将分考场按照面试顺序逐一安排考生进入考场(隔离考场)面试。考生进入备考室后,需服从管理,保持安静。
第五步:开始考试。考生进入考场时,工作人员再次核验《专业统考通知单》及居民身份证。核验完毕,工作人员通过计算机系统为考生随机抽取面试曲目和视唱乐谱,考生进入考场考试。考试按先声乐演唱(器乐演奏)再视唱的顺序进行,考生视唱完成后,评委通过计算机评分系统独立评分,评分系统去掉最高分和最低分后取平均成绩作为考生面试成绩。评分系统生成的...
12-27
内蒙古自治区2023年高考音乐类专业统考面试即将开始,一些关于此次面试考试的考生注意事项已经整理在下文了,内蒙古音乐考生来看看吧!下面是出国留学网整理的“内蒙古自治区2023年普通高校招生音乐类专业统考(面试)考生注意事项”,供内蒙古考生参考阅读。
内蒙古自治区2023年普通高校招生音乐类专业统考(面试)将于2022年12月30日开始,考点设在内蒙古师范大学赛罕校区。现将有关注意事项公告如下:
1.音乐类考生若需伴奏,请尽快登录高考报名系统录入伴奏人员信息,并上传伴奏人员身份证照片。
按照考试防疫要求,伴奏人员进入考点须持本人居民身份证、考前72小时内核酸检测证明并自觉接受体温检测,进入考点后须全程佩戴N95口罩。请考生据此慎重选择伴奏,以免影响面试。
2.12月27日晚8:00以后,音乐类考生可登录高考报名系统,自行打印《专业统考通知单(面试)》。考生须认真阅读《专业统考通知单(面试)》上的考生考试规则,并按相应要求做好应考准备。
3.考前,请考生提前熟悉前往考点的路线,但不得进入考点学校内。考生要充分考虑交通、天气等因素,提早出行,考试当天务必提前到达考点,避免耽误或错过当日当场考试。
4.考试当天,上午考试的考生进入考点的时间为7:00-8:00、下午考试的考生进入考点的时间为13:30-14:30。非当日当场次考试的考生不得进入考点。
5.考生本人和已完成录入的伴奏人员均需从内蒙古师范大学赛罕校区北门进入考点,进入考点时须自觉接受体温检测。其他人员一律不得进入考点。
考生须持本人居民身份证、《专业统考通知单(面试)》等证件材料进入考点。
6.考场位于内蒙古师范大学赛罕校区田家炳教学楼二楼,从西门进入大楼。在西门入口处,考生和伴奏人员须再次出示本人居民身份证等证件材料,考生须将《健康情况承诺书(面试)》交予考点工作人员。通过查检后,考生到指定的备考室备考,伴奏人员到指定的伴奏人员备考室等候。
7.运送大型乐器(马林巴、竖琴、双排键、筝、扬琴、架子鼓、传统大鼓等)的车辆从校园南门进入考点,司机和随行人员须持72小时核酸检测阴性证明并接受体温检测合格后方可进入。
乐器送至田家炳教学楼一楼电梯口后,由考点工作人员协助搬运到二楼,运送车辆和人员原路离开校园。其他车辆和人员不得进入考点。
大型器乐考生,如需提前搬运器乐到考场,请于考前一天晚上20:00点由考点南门进入后将器乐运送至考场,如考试上午结束,请于中午12:30后搬运器乐,下午考试结束,20:00后搬运器乐,其他时间无法进入考点运送器乐。
考点不统一配备调音器。
8.考生在考点内须按要求佩戴医用外科口罩或以上级别口罩(建议优先选择N95医用防护口罩),口罩由考生自备,服从现场工作人员管理及防疫工作安排,不得随意走动;候考时,考生之间尽量保持1米以上距离,避免近距离接触交流。期间,确需更换口罩的,可向工作人员提出申请,由考点提供口罩。考生进入考场后演唱(或演...
音乐类专业统考推荐访问