出国留学网专题频道香港中文大学(深圳)招生简章栏目,提供与香港中文大学(深圳)招生简章相关的所有资讯,希望我们所做的能让您感到满意!
06-27
香港中文大学(深圳)是一所中外合作办学院校,学院有浓厚的国际化的氛围,中英并重的教学环境。现有英语等专业。在填报志愿之前,出国留学网小编精心准备了“2022年香港中文大学(深圳)招生简章”,希望能够帮助考生们找到心仪的学府。
第一章 总则
第一条 为保证学校夏季高考招生工作顺利进行,切实维护学校和考生的合法权益,依据《中华人民共和国教育法》《中华人民共和国高等教育法》以及教育部、广东省教育厅、广东省招生委员会有关规定,结合香港中文大学(深圳)招生工作实际情况,制定本章程。
第二条 学校招生工作坚持公平竞争、公正选拔、公开透明,坚持德智体美劳全面考核、综合评价、择优录取。学校招生工作接受学校纪检监察部门、考生、家长以及社会各界的监督。
第二章 学校概况
第三条 学校名称:香港中文大学(深圳)(英文名称:The Chinese University of Hong Kong, Shenzhen)
第四条 学校国标代码:16407
第五条 学校地址:广东省深圳市龙岗区龙翔大道2001号;邮政编码:518172
第六条 办学层次:本科
第七条 办学性质:中外(含内地与港澳)合作办学院校
第八条 办学类型:全日制
第九条 学校主管单位:广东省教育厅
第十条 毕(结)业颁证:对取得我校学籍,在规定年限内达到所在专业毕业要求者,颁发香港中文大学(深圳)普通高等学校毕业证书。符合学士学位授予条件的,颁发香港中文大学学士学位证书。其中,对临床医学专业本科毕业生,颁发香港中文大学理学学士学位(临床医学)证书,同时颁发香港中文大学(深圳)医学学士学位证书。退学学生,视具体情况开具写实性学习证明。
第三章 组织机构与职责
第十一条 学校设立由校领导和相关职能部门负责人、学校教师及校友代表组成的招生委员会,全面贯彻执行教育部和广东省招生委员会有关普通高校考试招生政策,负责制定学校招生章程、招生规定和实施细则、确定招生规模和调整专业招生计划,组织管理招生工作的具体实施,协调处理招生工作中的重大事项。
第十二条 学校招生办公室为学校招生委员会的执行机构,其主要职责是根据学校的招生规定和实施细则,编制招生计划,组织招生宣传和录取工作,处理招生的日常事务。招生工作人员必须严格遵守招生纪律和有关考试命题的规定,主动接受纪检监察部门和社会的监督。
第十三条 学校设立由学校领导和纪检监察部门组成的考试招生监察小组,对招生工作全过程实施监督。在录取期间成立信访组,安排专人负责考生和社会的信访、申诉、投诉处理工作。
第四章 招生计划
第十四条 录取批次
本科提前批次招生范围:面向北京、天津、重庆、河北、辽宁、黑龙江、江苏、浙江、上海、安徽、福建、江西、山东、河南、湖北、湖南、广东、四川、贵州、云南、陕西、甘肃、广西23个省(区、市)在高考提前批次按照普通高考录取模式,完全依据考生的高考成绩择优录取。
综合评价招生范围:面向广东、浙江、上海、山东、福建及江苏6个省(市)在综合评价对应批次按照综合评价录取模式,依据以上6...
04-11
今天小编为大家提供香港中文大学(深圳)2019山东省综合评价招生简章,香港中文大学(深圳)在山东招生报名截止日期为5月10日,请及时报名!
香港中文大学(深圳)2019山东省综合评价招生简章


小编精心为您推荐:
04-11
香港中文大学(深圳)2019福建省综合评价招生简章已经正式公布,请大家在5月5日前在学校官网进行报名!祝大家报考顺利!
香港中文大学(深圳)2019福建省综合评价招生简章


小编精心为您推荐:
04-11
香港中文大学(深圳)2019江苏省综合评价招生简章已经公布,请大家仔细查看招生简章,在规定的时间内报名!祝你报考顺利!
香港中文大学(深圳)2019江苏省综合评价招生简章


小编精心为您推荐:
...12-30
香港中文大学(深圳)2019外语类保送生报名时间为2019年1月10日24:00,小编为大家提供香港中文大学(深圳)2019外语类保送生招生简章,一起来看看吧!
香港中文大学(深圳)2019外语类保送生招生简章
根据教育部特殊类招生的有关文件精神,结合我校具体情况,制定此简章。
第一条 招生对象
来自教育部批准的具有保送生资格的外国语中学(学校),且由中学推荐的具有外语类保送资格的优秀应届高中毕业生。
第二条 招生专业及计划
一、 招生专业:
外语类(限英语):外国语言文学类(翻译)
二、招生计划:
0-50名,择优录取,宁缺毋滥。
第三条 报名办法
一、网上报名
本次招生考试实行网上报名:登录教育部阳光高考特殊类型招生报名平台(http://gaokao.chsi.com.cn/bssbm/)注册并登录,按网上要求准确、完整地填写申请表,上传相关证明材料扫描件,下载打印申请表,经个人签名、中学审核盖章后扫描上传申请表,确认报考。
二、报名截止时间
2019年1月10日24:00
三、注意事项
学生在上传申请材料(申请表、获奖证书、相关作品及证明材料) 扫描件时须确保电子文件清晰可读,报名无需邮寄申请材料。若报名材料不符合要求,我校不予受理。
第四条 选拔程序
一、初审
学生可于1月15日前登录报名系统查询初审结果,并在学校招生网公布。
二、测试时间及地点
考试时间:1月20日(周日)09:00-17:00
测试内容:笔试+面试
测试地点:香港中文大学(深圳)
三、名单确定
根据测试成绩择优确定入选学生名单及其预录取专业。其中外语类学生录取和入校后不得转入非翻译专业就读。
预录取名单确定后,我校按照教育部和各省级招生考试机构的相关规定和要求进行公示、报送、审批及办理手续,正式录取通知书将与普通高考录取通知书同步发放。
第五条 招生工作的咨询、监督与申诉
学校纪监部门对保送生录取工作全过程进行监督,做到标准严格、程序规范、公平公正,办法公开透明、结果公示。香港中文大学(深圳)保送生录取工作接受纪检监察部门、考生、家长及社会各界的监督。相关投诉需要实名制,并通过电子邮件以书面或者附件形式详述投诉的目的和证据等。
纪监部门监督投诉邮箱:admissions.appeals@cuhk.edu.cn
04-11
香港中文大学(深圳)2019上海市综合评价招生简章已公布,一起来了解一下吧!希望上海的考生仔细阅读招生简章后报考,祝你报考成功!
香港中文大学(深圳)2019上海市综合评价招生简章已公布


小编精心为您推荐:
06-19
2016年招生章程已经公布,出国留学网高考网为大家提供2016年香港中文大学(深圳)招生章程,更多高考招生信息请关注我们网站的更新!
第一章 总则
第一条 为了保证普通高等学校招生工作顺利进行,切实维护学校和考生的合法权益,根据《中华人民共和国教育法》、《中华人民共和国高等教育法》和教育部、广东省有关规定,结合学校实际情况,制定本章程。
第二条 学校招生工作遵循“公平竞争、公正选拔、公开程序,德智体全面考核、择优录取”的原则,接受纪检监察部门、考生、家长以及社会各界的监督。
第二章 学校概况
第三条 学校全称:香港中文大学(深圳)(英文名称:TheChinese University of Hong Kong, Shenzhen)
第四条 学校国标代码: 16407
第五条 学校地址:广东省深圳市龙岗区龙翔大道2001号, 邮政编码:518172
第六条 办学层次:本科
第七条 办学性质:香港与内地合作办学
第八条 办学类型:全日制
第九条 学校业务主管部门:广东省教育厅
第十条 毕业颁证:凡具有香港中文大学(深圳)正式学籍的学生,在规定修业期限内,完成规定的课程修读学分,达到毕业要求者,
可获授香港中文大学学位,并根据国家有关规定获发毕业证书。
第三章 组织机构及职责
第十一条 学校招生委员会全面负责贯彻执行教育部和有关省(直辖市、自治区)招生委员会有关招生工作政策,负责制定招生章程、招生规定和实施细则、监督招生工作的具体实施,协调处理招生工作中的重大事项。招生委员会还负责组织招生录取工作,并在录取期间成立信访组,安排专人负责考生的信访、申诉、投诉处理工作。
第十二条 招生办公室负责具体招生工作的实施,其主要职责是根据学校的招生政策及相关规定编制招生计划,组织招生宣传和录取工作,处理普通全日制本科招生的日常事务。
第四章 招生计划
第十三条 学校2016年分省分专业招生计划及有关要求详见生源省(直辖市、自治区)公布的专业目录。
第十四条 录取批次:提前批第一批本科。
学校面向北京市、上海、江苏、浙江、福建、山东、河南、湖北、湖南、四川、安徽、江西、广西、重庆、贵州、云南、黑龙江、辽宁、天津、陕西、河北及广东等22个省(直辖市、自治区)在高考提前批第一批本科批次按照普通高考录取模式,完全依据考生的高考成绩择优录取。
广东省和浙江省的部分招生计划实行高考基础上的综合评价录取模式,按照学校2016年综合评价录取政策实施。广东省高考基础上的综合评价录取政策详见《香港中文大学(深圳)2016年广东省高考基础上的综合评价录取招生章程》,浙江省“三位一体”综合评价录取政策详见《香港中文大学(深圳)2016年浙江省“三位一体”综合评价招生简章》。
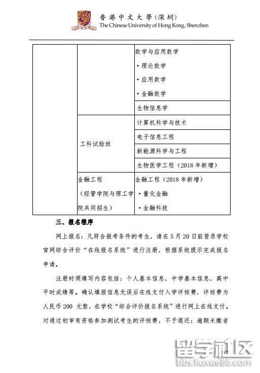
第十五条 学校实施大类招生,按照试验班大类进行录取。学生入学后,首年修读所在学院的基础及通识课程,第二学年在学院内选定主修专业。2016年招收的试验班大类为经济管理试验班、工科试验班、理科试验班和人文社科试验班。其中经济管理试验班属于经管学院,理科试验班及工科试验班同属理工学院(两个试验班之间可以专...
香港中文大学(深圳)招生简章推荐访问