出国留学网专题频道高中学业水平考试信息技术答案栏目,提供与高中学业水平考试信息技术答案相关的所有资讯,希望我们所做的能让您感到满意!
04-25
出国留学高考网为大家提供2018广西普通高中学业水平考试信息技术试卷及答案4套汇总,更多高中学业水平考试信息请关注我们网站的更新!
| 2018广西普通高中学业水平考试信息技术试卷及答案4套汇总 | |
| 1 | 2018广西普通高中学业水平考试信息技术学科考试题型示例 |
| 2 | 2018广西普通高中学业水平考试信息技术试卷及答案(样卷一) |
| 3 | 2018广西普通高中学业水平考试信息技术试卷及答案(样卷二) |
04-25
出国留学高考网为大家提供2018广西普通高中学业水平考试信息技术试卷及答案(样卷三),更多高中学业水平考试信息请关注我们网站的更新!
2018广西普通高中学业水平考试信息技术试卷及答案(样卷三)




小编精心为您推荐:
04-25
出国留学高考网为大家提供2018广西普通高中学业水平考试信息技术试卷及答案(样卷二),更多高中学业水平考试信息请关注我们网站的更新!
2018广西普通高中学业水平考试信息技术试卷及答案(样卷二)




小编精心为您推荐:
04-25
出国留学高考网为大家提供2018广西普通高中学业水平考试信息技术试卷及答案(样卷一),更多高中学业水平考试信息请关注我们网站的更新!
2018广西普通高中学业水平考试信息技术试卷及答案(样卷一)





小编精心为您推荐:
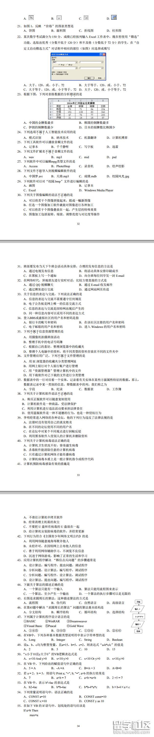
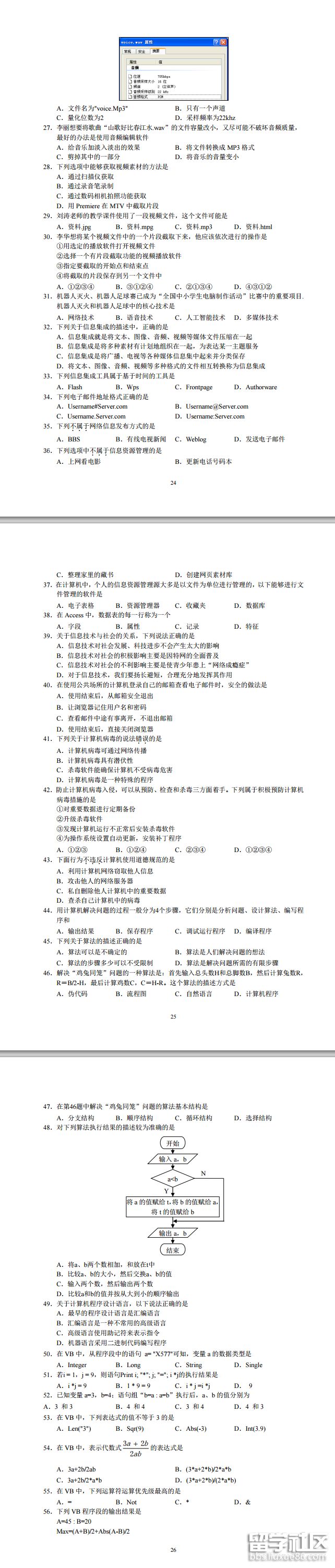
高中学业水平考试信息技术答案推荐访问