出国留学网专题频道高中语文考试栏目,提供与高中语文考试相关的所有资讯,希望我们所做的能让您感到满意!
在考查形式上,体现基础性、综合性、应用性和创新性的考查导向,希望广大考生可以参考一下参考小编为你提供的信息进行复习,希望能帮助大家,高考越来越近了,考生们也要赶紧复习了,欢迎阅读。
2018高考全国II卷语文试卷评析:学科素养,综合应用
一、总体评价
2018年全国高考试题的命制,严格遵循教育部修订颁布的《2018年普通高等学校招生全国统一考试大纲-语文》,既体现新《考试大纲》的精神,同时又尽量保持与往年的衔接照应,以体现语文的“以文化人、以文育人”的优势功能。在命题思路上,体现社会主义核心价值观和中华优秀传统文化的核心立场;在考察内容上,以古今优秀作品为载体,蕴藏着丰厚的历史人文因素;在考查形式上,体现基础性、综合性、应用性和创新性的考查导向。
二、试题分析
第一大题
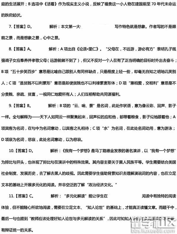
第一大题为现代文阅读,分为论述类文本阅读、文学类文本阅读和实用类文本阅读三个部分。与2017年保持一致,文学类文本阅读和实用类文本阅读都是必考。
(一)论述类文本阅读
论述类文本阅读重点考查考生筛选并整合文中信息,分析原文论证以及综合文中信息进行推断的能力。阅读材料摘编自袁梦倩《“被遗忘权”之争:大数据时代的数字化记忆与隐私边界》一文,体现对大数据时代保障个人权利的反思,适合高中毕业水平考生的阅读和理解。3道题考点各不相同且指向明确,第1题考查筛选整合文中信息的能力,第2题考查分析原文论证的能力,第3题考查综合文中信息进行推断的能力。
(二)文学类文本阅读
文学类文本阅读重点考查文章内容的理解、分析综合和艺术特色的分析鉴赏。阅读材料是老舍的小说《有声电影》。作为人民艺术家、语言大师,老舍的作品接地气,具有通俗晓畅而又幽默风趣的语言特色,选篇充分体现了这些特征。第4题作为客观题,考查的综合性较强,涉及到文章内容的理解,也涉及到艺术特色的分析鉴赏;第5题考查文章内容的分析综合;第6题考查幽默这一艺术特色的分析鉴赏。
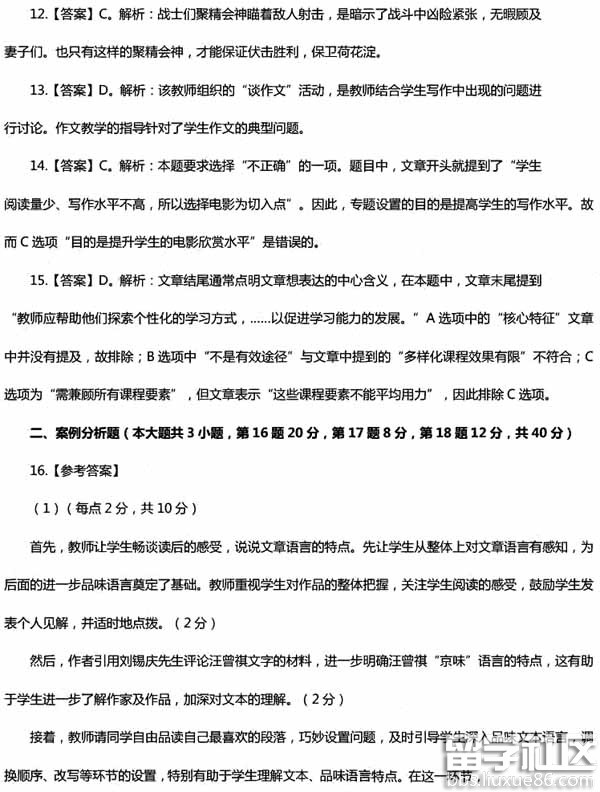
(三)实用类文本阅读
本题为实用类文本阅读,它是包含图表在内的非连续性文本阅读。本题目的文本注重真实性和实用性,要求学生能够了解文体的基本特征,准确解读文本,筛选整合信息,分析原文内容。实用类文本阅读的目的性非常明确,文本材料总要基于一定的逻辑进行谋篇布局。学生在阅读时,应该认识到文本背后的逻辑架构,对其行文内容进行分析。
本试题的材料内容围绕“中国创新实力提升背景下的知识产权”这一主题展开,材料一来源于中国知识产权报社论:《播撒创新种子,守护创新中国》,主要介绍了知识产权对于中国实现创新的重要性:现阶段创新的关键点是保护好知识产权;材料二来源于国家知识产权局知识产权发展中心《2017年中国专利调查报考》,呈现的形式为表格,在这份表格中,考生不仅要看出社会总体专利侵权比例降低带来的全民知识产权意识的增强,同是也要分析出其中的原因:国家对于知识产权维权行为的支持与保护;材料三同样也是一篇中国知识产权报的社论文章,主要表达了高校知识产权转化为科技专利对科技创新的重要作用;材料四则反映了高校知识产权转化为科技专利过程中存在的问题。四组材料简明精练,行文条理清晰,总体上通俗易懂,...
03-13
2017上半年教师资格证考试在3月11日已经圆满结束,出国留学网教师资格考试栏目为大家整理“教师资格2017上半年高中语文考试真题答案”,希望对考生能有帮助,请继续关注我们网站的更新。










教师资格证考试栏目为您推荐:
高中语文考试推荐访问