出国留学网专题频道高低压配电销售工程师栏目,提供与高低压配电销售工程师相关的所有资讯,希望我们所做的能让您感到满意!
以下是“电气工程师2017基础知识重点:低压配电接线”一文,由出国留学网电气工程师栏目推荐,希望可以帮到广大考生,赶快复习吧。
低压配电系统的接线方式及特点
(1)带电导体的形式:所谓带电导体是指正常通过工作电流的相线和中性线(包括PEN线但不包括PE线).宜选用单相两线、两相三线、三相三线、三相四线.
(2)系统接地的形式:所谓配电系统接地是指电源点的对地关系和负荷侧电气装置(指负荷侧的所有电气设备及其间相互连接的线路的组合)的外露导电部分(指电气设备的金属外壳、线路的金属支架套管及电缆的金属铠装等)的对地关系.
以三相系统为例,系统接地的型式有TN、TT、IT三种系统.TN系统按N线(中性线)与PE线(保护线)的组合情况还分TN-S、TN-C-S和TN-C三种系统.
配电系统设计的基本原则
(1)低压配电系统应满足生产和使用所需的供电可靠性和电能质量的要求,同时应注意接线简单,操作方便安全,配电系统的层次不宜超过二级.
(2)在正常环境的车间或建筑物内,当大部分用电设备为中小容量,又无特殊要求时,宜采用树干式配电.
(3)当用电设备容量大,或负荷性质重要,或在有潮湿、腐蚀性环境的车间、建筑内,宜采用放射式配电.
(4)当一些用电设备距供电点较远、而彼此相距很近、容量很小的次要用电设备,可采用链式配电.但每一回路链接设备不宜超过5台、总容量不超过10kW.当供电给小容量用电设备的插座,采用链式配电时,每一回路的链接设备数量可适当增加.
(5)在高层建筑内,当向楼层各配电点供电时,宜用分区树干式配电;但部分较大容量的集中负荷或重要负荷,应从低压配电室以放射式配电.
(6)平行的生产流水线或互为备用的生产机组,根据生产要求,宜由不同的母线或线路配电;同一生产流水线的各用电设备,宜由同一母线或线路配电.
(7)在TN及TT系统接地型式的低压电网中,宜选用Dyn11结线组别的三相变压器作为配电变压器.
(8)单相用电设备的配置应力求三相平衡.
(9)当采用220/380V的TN及TT系统接地型式的低压电网时,照明和其他电力设备宜由同一台变压器供电.必要时亦可单独设置照明变压器供电.
(10)配电系统的设计应便于运行、维修,生产班组或工段比较固定时,一个大厂房可分车间或工段配电;多层厂房宜分层设置配电箱,每个生产小组可考虑设单独的电源开关.实验室的每套房间宜有单独的电源开关.
(11)在用电单位内部的邻近变电所之间宜设置低压联络线.
(12)由建筑物外引来的配电线路,应在屋内靠近进线点,便于操作维护的地方装设隔离电器.
...01-03
下面是出国留学网整理的“低压配电和控制电器防火措施的检查”,欢迎阅读参考,更多有关内容请继续关注本网站一级消防工程师栏目。
低压配电和控制电器防火措施的检查
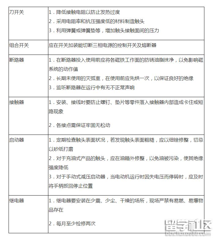
刀开关
1.降低接触电阻以防止发热过度;
2.采用电阻率和抗压强度低的材料制造触头;
3.利用弹簧或弹簧垫等,增加触头接触面间的压力。
组合开关
应在开关加装能切断三相电源的控制开关及熔断器。
断路器
1.在断路器投入使用前应将各磁铁工作面的防锈油脂抹净,以免影响磁系统的动作值;
2.长期未使用的灭弧室,在使用前应先烘一次,以保证良好的绝缘;
3.监听断路器在运行中有无不正常声响。
接触器
1.安装、接线时要防止螺钉、垫片等零件落入接触器内部造成卡住或短路现象;
2.各接点需保证牢固无松动。
启动器
1.定期检查触头表面状况,若发现触头表面粗糙,应以细锉修整,切忌以砂纸打磨;
2.对于充油式产品的触头,应在油箱外修整,以免油被污染,使其绝缘强度降低;
3.对于手动式减压启动器,当电动机运行时因失电压而停转时,应及时将手柄扳回停止位置。
继电器
1.继电器要安装在少震、少尘、干燥的场所,现场严禁有易燃、易爆物品存在;
2.每月至少检修两次。
一级消防工程师考试频道推荐阅读:
02-21
出国留学网为您整理“一级消防工程师综合能力考点:低压配电和控制电器防火措施的检查”,欢迎阅读参考,更多有关内容请继续关注本网站一级消防工程师栏目。
一级消防工程师综合能力考点:低压配电和控制电器防火措施的检查
刀开关 | 1.降低接触电阻以防止发热过度 |
04-29
2012年04月16日 厦门优秀的求职简历信息由出国留学网简历频道为求职者提供.
| 求 职 位:高低压强弱电工 | 期望薪资:面议 |
| 目前职位:水电管理 | 学 历:中专/技校 |
| 工作经验:5-10年 | 现居住地:厦门思明区 |
| 联系电话: | 电子邮箱: |
自我评价
技术稳扎稳打,职业习惯的严谨作风 为企业精简费用。是我兼职的一贯原则!
2006-7 至 2008-2福建水利水电职业学院水电工程专业
2010-6 至 2010-9国家电网培训中心高压电工专业
2010-7 至 2010-9厦门集力人力资源开发变配电室值班电工专业
2010-7 至 2010-9集力人力资源开发变配电室值班电工专业
2011-9 至 2011-11厦门质量监督局特种设备安全管理专业
小语种:精通 英语:一般
高压电工进网作业许可证 2010年9月由国家电力监管总局颁发
高压电工进网作业许可证 2010年9月由国家电力监管总局颁发
变配电室值班电工 2010年11月由厦门劳动局颁发
特种设备安全管理 2011年11月由厦门质量监督局颁发
12-29
下面是出国留学网整理的“2018年一级消防工程师《综合能力》考点精讲:低压配电和控制电器防火措施的检查”,欢迎阅读参考,更多有关内容请密切关注本网站一级消防工程师栏目。
2018年一级消防工程师《综合能力》考点精讲:低压配电和控制电器防火措施的检查

一级消防工程师考试频道推荐阅读:
12-30
出国留学网电气工程师栏目小编们精心为广大考生准备了“电气工程师《供配电》2017要点:配电线路的保护”,各位同学赶快学起来吧,做好万全准备,祝各位同学考试顺利通过。
配电线路的保护
(1)一般规定
1、配电线路应装设短路保护、过负载保护和接地故障保护,作用于切断供电电源或发出报警信号。
2、配电线路采用的上下级保护电器,其动作应具有选择性;各级之间应能协调配合。但对于非重要负荷的保护电器,可采用无选择性切断。
(2) 短路保护
1、配电线路的短路保护,应在短路电流对导体和连接件产生的热作用和机械作用造成危害之前切断短路电流。对热作用需进行热稳定校验;对机械作用需进行短路容量校验。
2、绝缘导体的热稳定校验应符合下列规定:
①当短路持续时间不大于5s时,绝缘导体的热稳定应按下式进行校验:
s>=i*√t /k式中:s——绝缘导体的线芯截面(mm2);
i——短路电流有效值(均方根值a);
t——在已达到允许最高持续工作温度的导体内短路电流持续作用的时间(s);
k——不同绝缘的计算系数。
②不同绝缘、不同线芯材料的k值,聚氯乙烯绝缘铜芯k=115, 铝芯k=76。
③短路持续时间小于0.1s时,应计入短路电流非周期分量的影响;大于5s时应计入散热的影响。
3、选用的低压断路器,短路电流不应小于低压断路器瞬时或短延时过电流脱扣器整定电流的1.3倍。
4、在线芯截面减小处、分支处或导体类型、敷设方式或环境条件改变后载流量减小处的线路,当越级切断电路不引起故障线路以外的一、二级负荷的供电中断,且符合下列情况之一时,可不装设短路保护:
①配电线路被前段线路短路保护电器有效的保护,且此线路和其过负载保护电器能承受通过的短路能量;
②配电线路电源侧装有额定电流为20a及以下的保护电器;
(3)过负载保护
1、配电线路的过负载保护,应在过负载电流引起的导体温升对导体的绝缘、接头、端子或导体周围的物质造成损害前切断负载电流。
2、过负载保护电器宜采用反时限特性的保护电器,其分断能力可低于电器安装处的短路电流值,但应能承受通过的短路能量。
3、过负载保护电器的动作特性应同时满足下列条件:
ib≤in≤iz i2≤1.45iz
式中:ib——线路计算负载电流(a);
in——熔断器熔体额定电流或断路器额定电流或整定电流(a);
iz——导体允许持续载流量(a);
i2——保证保护电器可靠动作的电流(a)。当保护电器为低压断路器时,iz为约定时间内的约定动作电流;当为熔断器时,iz为约定时间内的约定熔断电流。
4、突然断电比过负载造成的损失更大的线路,其过负载保护应作用于信号而不应作用于切断电路。
...01-14
本文“电气工程师供配电2017要点:照度标准”由出国留学网电气工程师栏目整理,希望对考生有所帮助。
照度标准;
1.建筑照明照度标准值按以下数值分级:0.5lx,1lx,3lx,5lx,10lx,15lx,20lx,30lx,50lx,75lx,100lx,150lx,200lx,300lx,500lx,750lx,1000lx,1500lx,2000lx,3000lx,5000lx。
2.标准规定的照度值为作业面或参考平均上的维持平均照度值。
3.维护系数:照明装置在同一表面上的维持平均照度与新装设时的初始平均照度之比。
4.建筑照明标准规定了居住、图书馆、办公、商业、影剧院、旅馆、医院、学校、博物馆、展览馆、交通、体育以及工业等13类建筑各种房间或场所的照度标准值。
5.建筑照明设计选取照度标准值,符合以下条件之一时,可以提高一级照度:
(1)识别精细作业,且距离大于500mm时;
(2)连续长时紧张的视觉作业;
(3)识别移动对象;
(4)视觉作业对操作安全有重要影响;
(5)识别对象的亮度对比很小(小于0.3)时;
(6)建筑等级和功能要求高时。符合以下条件之一时,可以降低一级照度:
(1)很短时间的作业;
(2)作业精度或速度无关紧要;
(3)建筑等级和功能要求较低时。
6.建筑照明作业面邻近周围(指作业面以外0.5m范围内)的照度可以比作业面照度降低一级,但作业面照度为200lx及以下者,不应再降低;作业面照度大于750lx时,邻近周围的照度不应小于5001x。
7.房间或场所内的通道和非作业区域的一般照明照度值可以降低,但不应低于作业区域的1/3。
8.建筑照明设计时照度计算值和选定的照度标准值,允许有±10%偏差。
电气工程师栏目为你推荐:
考生朋友们想电气工程师考试吗?以下资讯由出国留学网电气工程师考试栏目整理而出:电气工程师供配电专业备考经验分享,希望对考生们有所帮助!
电气工程师供配电专业备考经验分享
1、按大纲要求通读复习用书,查阅有关规范。弄清概念,不必太多推敲。
2、典型案例和计算一定要掌握。
3、充分利用可选题机会(第二天下午的),所以复习知识面尽量放宽。有时电力工程问题很简单,不如做电力工程的题更合算。
4、题型要求一定要看清楚。历次考试教训多多。
一、专业考试复习重点
1、掌握国策:
1)大纲中3、4有关安全、节能及谐波防治是近几年的热门话题。安全还包括接地安全;节能还包括照明节能。
2)国家规范强制性条文。
2、掌握电气工程的重点问题:
1)供配电系统有关问题;
2)选址、选型问题,如变电所选址,电器设备、电缆选型等;
3)继电保护和自动装置的设计;
3、掌握有关计算问题:
1)负荷计算;
2)短路电流计算;
3)继电保护整定计算;
4)防雷设计计算;
5)照度计算;
6)电动机启动、制动及保护配置计算。
4、典型案例练习:
1)节能措施收效—如无功补偿问题;
2)负荷分级—负荷计算—车间变选用;
3)供配电系统主接线设计;
4)变电所平面设计及其他工种条件;
5)电器设备的选型,包括高压、低压设备;
6)导线的动稳定、热稳定校验;
7)短路电流计算—继电保护计算—控制接线设计;
8)建筑物防雷有关案例,如防雷级别确定、防雷措施选用、保护范围验算等;
9)照明设计,如照度计算、灯具选用,平面布置及光源确定等;
10)低压电动机控制电器选择;
11)PLC工作原理分析或简单编程;
12)消防系统设计,包括报警系统确定、探测器的选用、联动控制措施等;
13)总等电位连接、辅助等电位措施;
14)综合布线设计;
二、注意事项
1.按要求答题,防止无效。(例如:用铅笔答则无效)
2.答题位置要正确。(例如:打对号,而不往括号里添A、B、C、D,则无效)
3.有选作题的,千万不能做多。
4.试题只有对错,没有给一半分之说。
5.不能写与答案无关的文字(防止作废)。
复习的时候是按照真题来,一题题搞懂。手册基本上没有专门看过,都是在做题过程中熟悉,在真题上每道题上表明依据出处,方便查找。可能单纯看书理解不了的东西放到实际工程中就理解了,也明白了图纸上每一笔的真正含义,这种感觉非常好,也坚定了我考试的决心,考试的目...
高低压配电销售工程师推荐访问