出国留学网专题频道高校专项筑梦计划招生简章栏目,提供与高校专项筑梦计划招生简章相关的所有资讯,希望我们所做的能让您感到满意!
04-10
西北工业大学2019高校专项“筑梦计划”招生简章已经公布,符合报名条件的考生须在2019年4月10日10:00至4月26日00:00登录教育部阳光高考平台报名!
西北工业大学2019高校专项“筑梦计划”招生简章
西北工业大学坐落于陕西西安,是我国唯一一所以同时发展航空、航天、航海(三航)人才培养和科学研究为特色的多科性、研究型、开放式大学,是先后进入“211工程”、“985工程”及国家“一流大学”建设高校(A类)的全国重点大学,隶属于工业和信息化部。为深入贯彻落实国家考试招生制度改革的有关精神,促进教育公平,依据《教育部办公厅关于做好2019年重点高校招收农村和贫困地区学生工作的通知》(教学厅〔2019〕3号),让更多勤奋好学的农村学子共享优质高等教育的机会,经研究决定,西北工业大学2019年继续实施高校专项“筑梦计划”(以下简称“筑梦计划”)。
一、招生对象及报名条件
“筑梦计划”招生只针对考生生源所在省(自治区、直辖市)指定的高校专项计划实施区域内的农村学生进行。申请考生须为勤奋好学、成绩优良、品行端正、自强不息的理工类考生(浙江、上海不分文理科),且同时具备下列三项条件:
1.符合2019年统一高考报名条件;
2.本人及父亲或母亲或法定监护人户籍地在实施区域的农村,本人具有当地连续3年以上户籍;
3.本人具有户籍所在县高中连续3年学籍并实际就读。
二、招生计划及专业
本年度“筑梦计划”招生计划人数不低于教育部核定的高校专项计划招生规模,将根据考生报名并通过审核情况、生源地历年生源质量等因素制订分省计划。
招生专业为我校在考生所在省(区、市)2019年投放计划的理工类专业。浙江、上海、江苏考生,须根据我校公布的各专业选考科目要求进行志愿填报,选考科目符合要求方可报考。
三、报名办法
符合报名条件的考生须在2019年4月10日10:00至4月26日00:00登录教育部阳光高考平台(https://gaokao.chsi.com.cn/gxzxbm )完成报名。
考生报名时需将报名材料电子扫描件上传至报名系统,材料包括:
1.西北工业大学2019年高校专项计划申请表(确认志愿并下载打印后由考生本人在申请表上签名,非本人签名的视同弄虚作假处理,经所在中学(单位)审定并加盖公章,上传的申请表应为原件,申请表上的条形码应为最终提交版本);
2.学业水平考试成绩单复印件及高中阶段课程成绩单等佐证材料;
3.高中阶段综合素质评价档案(包括记载学生在思想品德、学业水平、身心健康、艺术素养和社会实践五个方面突出表现的成长记录、典型事实材料以及相关证明)及其他反映学生成长与发展情况的写实性材料等;
4.考生本人手写800字左右自荐材料并签字。
上传至报名系统的材料要求真实、详尽、准确、清晰,材料复印件须中学盖章。所有报名材料通过报名系统网上提交,我校不接收纸...
04-09
华南理工大学2019高校专项“筑梦计划”招生简章已经公布,2019“筑梦计划”录取总人数约为我校当年本科总招生数的2%(130人,具体以教育部下达为准)。
华南理工大学2019高校专项“筑梦计划”招生简章
为深入贯彻党的教育方针政策,落实党中央、国务院关于重点高校招收农村和贫困地区学生的有关部署,根据《教育部办公厅关于做好2019年重点高校招收农村和贫困地区学生工作的通知》(教学厅〔2019〕3号)精神,我校2019年实施高校专项“筑梦计划”。
一、申请范围、条件、专业与计划
1.申请范围:
主要招收边远、贫困、民族等地区县(含县级市)以下高中勤奋好学、成绩优良的农村理科或文理不分科省份的学生,具体实施区域由有关省(区、市)确定。
2.申请条件:
同时满足以下条件:
(1)符合2019年统一高考报名条件;
(2)本人、父亲及母亲(或法定监护人)户籍地在实施区域的农村,本人具有当地连续3年以上户籍;
(3)本人具有户籍所在县高中连续3年学籍并实际就读。
3.招生专业:
“筑梦计划”招生专业设置于我校强势学科、特色学科所在的学院(包括材料科学与工程学院、化学与化工学院、轻工科学与工程学院、食品科学与工程学院、数学学院、物理与光电学院、工商管理学院、公共管理学院、环境与能源学院、生物科学与工程学院、新闻与传播学院、法学院、经济与贸易学院和医学院),详见附件1。
4.招生计划:
“筑梦计划”录取总人数约为我校当年本科总招生数的2%(130人,具体以教育部下达为准)。我校根据专业投放与区域分布的合理性,初步制定各省“筑梦计划”招生专业(见附件2)。6月下旬我校将根据各省符合资格考生人数,兼顾生源质量,在我校招生工作办公室网站公布具体分省分专业招生计划数。
二、招生流程
1.报名:
考生提出申请,考生所在中学校长或单位领导必须进行实名审核并对其真实性负责(校长或单位领导在申请表上签名)。
报考“筑梦计划”的考生均需采用网上报名,报名时间为2019年4月8日12:00—4月25日23:59,登录http://gaokao.chsi.com.cn/gxzxbm 进行网上注册、报名、确认志愿并提交。
完成有效网上报名后,考生的相关材料须于2019年4月30日前(以寄达邮戳为准)寄(送)达华南理工大学招生工作办公室,逾期寄(送)达者视为放弃报考。考生所在中学(单位)或原毕业中学应依据考生学籍档案和在校表现,如实协助考生提供下述相关写实性材料(所有申请材料请以A4纸按顺序装订):
(1)打印并加盖中学公章的《华南理工大学2019年高校专项计划招生申请表》;
(2)学生本人全文亲笔手写的《个人自荐信》(请结合个人情况,在自荐信中表述对未来的想法,例如将如何服务于学校、地方、国家等);
(3)学生本人身份证复印件、本人户口本复印件、父亲(或法定监护人)身份证复印件、父亲(...
03-30
出国留学网为你精选了天津大学2018年高校专项“筑梦计划”招生简章,供你参考,更多相关资讯本网将持续更新,请及时关注。
天津大学2018年高校专项“筑梦计划”招生简章
为深入贯彻落实《国务院关于深化考试招生制度改革的实施意见》(国发〔2014〕35号)及《教育部关于做好2018年重点高校招收农村和贫困地区学生工作的通知》精神,落实国务院关于进一步提高重点高校招收农村学生比例的工作要求,让更多勤奋好学的农村孩子享有进入重点学府求学的机会,天津大学2018年继续实施“筑梦计划”,选拔边远、贫困、民族等地区县(含县级市)以下高中勤奋好学、成绩优良的农村学生。
一、招生计划及专业
根据天津大学办学特色,我校2018年高校专项“筑梦计划”的招生计划不少于年度本科招生计划总数的2%,招生专业将在相关优势专业实施,专业总目录及相关要求详见附件《天津大学2018年“筑梦计划”招生专业总目录及选考科目要求》。
我校将根据各省(市、区)入 选资格考生情况,兼顾考虑生源质量与区域分布,参考我校在各省本科一批次招生计划的安排,制定在各省(市、区)的招生专业及计划。
二、报名条件
天津大学2018年“筑梦计划”主要招收边远、贫困、民族等地区县(含县级市)以下高中勤奋好学、成绩优良的农村理科(浙江省不分文理,考生报考相关专业须满足选考科目要求)学生。其中符合报名条件要求的区域由各省(区、市)自行确定,以各省(区、市)向社会公布的名单为准。报考学生须同时具备下列三项条件:(1)符合2018年统一高考报名条件;(2)本人及父亲或母亲或法定监护人户籍地在实施区域的农村,本人具有当地连续3年以上户籍;(3)本人具有户籍所在县高中连续3年学籍并实际就读。
考生户籍、学籍资格审核办法由有关省(区、市)研究确定,考生若报考我校2018年“筑梦计划”,必须通过相关省(区、市)的户籍、学籍资格审核和公示。
三、选拔程序
(一)报名及材料准备
符合上述报名条件的考生请于2018年3月29日至4月10日登录教育部阳光高考“高校专项计划报名系统”(网址:http://gaokao.chsi.com.cn/gxzxbm/),按要求进行网上报名,如实填写相关信息并按要求上传以下报名材料:
1.天津大学2018年高校专项计划招生申请表(由报名系统打印,含基本信息、中学成绩、个人自述、志愿信息、获奖记录等,须所在中学校长签字且加盖学校公章);
2.高中阶段成绩单(含年级排名):须由中学教务部门出具并盖章;
3. 其他证明材料:考生在高中阶段的获奖证书、参加社会公益活动情况证明、综合素质发展情况证明等材料,及其他可证明“申请理由”的相关材料;
4.考生本人二代身份证(正反面);
5.学籍证明(由考生所在中学出具并盖章);
6.户籍证明:户口本首页、户主页、考生的父亲或母亲或法定监护人页、考生本人页或农村户籍证明资料。其中农村户籍证明资料需由户籍所在地公安部门出具并盖章。
注:
1.我校不...
出国留学网为你整理了东南大学2018年高校专项“筑梦计划”招生简章,供考生们参考,更多相关资讯请关注本网站更新。
东南大学2018年高校专项“筑梦计划”招生简章
为深入贯彻落实党的十九大精神和《国务院关于深化考试招生制度改革的实施意见》,根据《教育部关于做好2018年重点高校招收农村和贫困地区学生工作的通知》(教学〔2018〕1号)的要求,认真落实高校专项计划招生任务,助推农村学子进入高校实现人生理想,本着公开程序、公平竞争、公正选拔的原则,我校2018年继续开展“筑梦计划”招生工作,招收边远、贫困、民族等地区县(含县级市)以下高中勤奋好学、成绩优良的农村学生。
一、机构与原则
我校“筑梦计划”招生工作在东南大学本科生招生工作领导小组的领导下,由东南大学招生办公室负责具体工作的组织和实施。
我校“筑梦计划”招生工作将本着“公平、公正、公开”的原则,严格程序,择优录取,宁缺毋滥。
二、招收对象
边远、贫困、民族等地区县(含县级市)以下高中勤奋好学、成绩优良的农村学生。考生须同时具备下列三项条件:(1)符合2018年统一高考报名条件;(2)本人及父亲或母亲或法定监护人户籍地在实施区域的农村,本人具有当地连续3年以上户籍;(3)本人具有户籍所在县高中连续3年学籍并实际就读。
三、招生计划及专业
“筑梦计划”纳入东南大学2018年本科生招生计划,不少于当年招生计划的2%。具体招生专业(类)如下表:
03-26
出国留学网整理了西北工业大学2018年高校专项“筑梦计划”招生简章,更多资讯本网站将不断更新,敬请及时关注。
西北工业大学2018年高校专项“筑梦计划”招生简章
为深入贯彻落实国家考试招生制度改革的有关精神,促进教育公平,依据《教育部关于做好2018年重点高校招收农村和贫困地区学生工作的通知》(教学〔2018〕1号),让更多勤奋好学的农村学子共享优质高等教育的机会,经研究决定,西北工业大学2018年继续实施高校专项“筑梦计划”(以下简称“筑梦计划”)。
一、报名条件
“筑梦计划”招生只针对考生生源所在省(区、市)指定的高校专项计划实施区域内的农村学生进行。申请考生须为勤奋好学、成绩优良、品行端正、自强不息的理工类考生(浙江、上海不分文理科),且同时具备下列三项条件:
1.符合2018年统一高考报名条件;
2.本人及父亲或母亲或法定监护人户籍地在实施区域的农村,本人具有当地连续3年以上户籍;
3.本人具有户籍所在县高中连续3年学籍并实际就读。
二、招生计划
74人。
三、招生专业
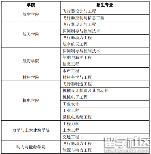
招生专业为我校在考生所在省(区、市)2018年投放计划的理工类专业,招生专业如下:
各学院招生专业目录
03-23
出国留学网为你整理了华南理工大学2018年高校专项“筑梦计划”招生简章,希望可以帮助你,更多资讯请及时关注本网站的更新。
华南理工大学2018年高校专项“筑梦计划”招生简章
为深入贯彻党的教育方针政策,落实党中央、国务院关于重点高校招收农村和贫困地区学生的有关部署,根据《教育部关于做好2018年重点高校招收农村和贫困地区学生工作的通知》(教学〔2018〕1号)精神,我校2018年实施高校专项“筑梦计划”。
一、申请范围、条件、专业与计划
1.申请范围:
主要招收边远、贫困、民族等地区县(含县级市)以下高中勤奋好学、成绩优良的农村理科或文理不分科的学生,具体实施区域由有关省(区、市)确定。
2.申请条件:
同时满足以下条件:
1)符合2018年统一高考报名条件;
2)本人、父亲及母亲(或法定监护人)户籍地在实施区域的农村,本人具有当地连续3年以上户籍;
3)本人具有户籍所在县高中连续3年学籍并实际就读。
3.招生专业:
“筑梦计划”招生专业于深造机会和国家交流奖学金资助机会较多的强势学科、特色学科所在的学院(包括材料科学与工程学院、化学与化工学院、轻工科学与工程学院、食品科学与工程学院、数学学院、物理与光电学院、工商管理学院、公共管理学院、环境与能源学院、生物科学与工程学院、新闻与传播学院、法学院、经济与贸易学院和医学院)中选择设置,详见附件1。
4.招生计划:
“筑梦计划”录取总人数约为我校当年本科总招生数的2%(130人,具体以教育部下达为准)。我校根据专业投放与区域分布的合理性,初步制定各省“筑梦计划”招生专业(见附件2)。6月下旬我校将根据各省符合资格考生人数,兼顾生源质量,在我校招生工作办公室网站公布具体分省分专业招生计划数。
二、招生流程
1.报名:
考生提出申请,考生所在中学校长或单位领导必须进行实名审核并对其真实性负责(校长或单位领导在申请表上签名)。
报考“筑梦计划”的考生均需采用网上报名,报名时间为2018年3月23日10:00—4月10日23:59,登陆http://gaokao.chsi.com.cn/gxzxbm进行网上注册、报名、确认志愿并提交。
完成有效网上报名后,考生的相关材料须于2018年4月17日前(以寄达邮戳为准)寄(送)达华南理工大学招生工作办公室,逾期寄(送)达者视为放弃报考。考生所在中学(单位)或原毕业中学应依据考生学籍档案和在校表现,如实协助考生提供下述相关写实性材料。
所有申请材料请以A4纸按顺序装订:
1)打印并加盖中学公章的《华南理工大学2018年高校专项计划招生申请表》;
2)学生本人全文亲笔手写的《个人自荐信》(请结合个人情况,在自荐信中表述对未来的想法,例如将如何服务于学校、地方、国家等);
3)学生本人身份证复印件、本人户口本复印件、父亲(或法定监护人)身份证复印件、父亲(或法定监护人)户口本复印件、母亲(或法定监护人)身份证复印件、母亲(或法定监护人)户口本复印件(所有户口本复印件都须包含其所在户口本户主首页+本人所在页);
04-24
出国留学高考网为大家提供2017西北工业大学高校专项“筑梦计划”招生简章,更多高考资讯请关注我们网站的更新!
2017西北工业大学高校专项“筑梦计划”招生简章
为深入贯彻落实国家考试招生制度改革的有关精神,促进教育公平,让更多勤奋好学的农村学子共享优质高等教育的机会,西北工业大学2017年继续实施高校专项“筑梦计划”(以下简称“筑梦计划”)。
一、选拔对象
申请考生须为勤奋好学、成绩优良、品行端正、自强不息理工类考生(浙江省不分文理科),且同时具备下列三项条件:
1.符合2017年统一高考报名条件;
2.本人及父亲或母亲或法定监护人户籍地在实施区域的农村,本人具有当地连续3年以上户籍;
3.本人具有户籍所在县高中连续3年学籍并实际就读。
二、招生计划
74人。
三、招生专业
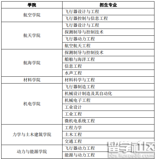
招生专业为我校在考生所在省(区、市)2017年投放计划的理工类专业,招生专业如下:
各学院招生专业目录


注:浙江省考生可在我校招生办网站查看我校招生专业的选考科目要求,选考科目符合要求方可报考。
四、申请程序
1. 网上报名
符合报名条件的考生登陆系统“高校专项计划报名系统”(http://gaokao.chsi.com.cn/gxzxbm)中进行注册,填写个人基本信息,填写我校志愿,并按系统提示填写或上传材料。
网报时间:2017年4月21日12:00-2017年5月1日00:00
2. 材料提交
所有报考我校的考生,均须提交以下申请纸质材料(请务必按以下顺序装订):
(1)网报系统下载《申请表》,纸质申请表版本号与网报系统最终确认的一致,否则报名无效;
(2)学业水平考试成绩单复印件及高中阶段课程成绩单等佐证材料;
(3)高中阶段综合素质评价档案(包括记载学生在思想品德、学业水平、身心健康、艺术素养和社会实践五个方面突出表现的成长记录、典型事实材料以及相关证明)及其他反映学生成长与发展情况的写实性材料等;
(4)本人及父母或法定监护人居民户口簿复印件(户口簿首页、户主页、及本人页),以及本人身份证复印件;
(5)学籍证明。由考生就读中学出具的连续3年学籍并实际就读证明(须加盖中学公章);
(6)手写1200字左右自荐材料。
纸质材料由考生所在中学签字盖章后于2017年5月8日前(以收件日...
出国留学高考网为大家提供东南大学2017高校专项“筑梦计划”招生简章,更多高考资讯请关注我们网站的更新!
东南大学2017高校专项“筑梦计划”招生简章
为贯彻落实党中央、国务院关于重点高校招收农村和贫困地区学生的有关部署,根据《教育部关于做好2017年重点高校招收农村和贫困地区学生工作的通知》(教学〔2017〕2号)的要求,认真落实高校专项计划招生任务,助推农村学子进入高校实现人生理想,我校2017年继续开展“筑梦计划”招生工作,招收边远、贫困、民族等地区县(含县级市)以下高中勤奋好学、成绩优良的农村学生。
一、机构与原则
我校“筑梦计划”招生工作在东南大学本科生招生工作领导小组的领导下,由东南大学招生办公室负责具体工作的组织和实施。
我校“筑梦计划”招生工作将本着“公平、公正、公开”的原则,严格程序,择优录取。
二、招收对象
主要招收边远、贫困、民族等地区县(含县级市)以下高中勤奋好学、成绩优良的农村学生。考生须同时具备下列三项条件:(1)符合2017年统一高考报名条件;(2)本人及父亲或母亲或法定监护人户籍地在实施区域的农村,本人具有当地连续3年以上户籍;(3)本人具有户籍所在县高中连续3年学籍并实际就读。
三、招生计划及专业
“筑梦计划”纳入东南大学2017年本科生招生计划,不少于当年招生计划的2%。文科面向北京、天津、河北、山西、内蒙古、辽宁、江苏、安徽、山东、河南、湖北、湖南、重庆、四川、贵州、西藏、陕西十七个省市招生;理科面向除西藏以外的所有省市招生;浙江和上海综合改革省市均招生,但考生选考科目必须符合招生专业(类)的要求。具体招生专业(类)如下表:
|
科类 |
招生专业(类) |
|
文科 |
文科试验班类、英语、日语 |
|
理科 |
机械工程、工业工程、能源动力类、环境工程、信息工程(无锡分校)、土木类、工程管理、工程力学、电子... |
04-21
出国留学高考网为大家提供西北工业大学2017高校专项“筑梦计划”招生简章,更多高考资讯请关注我们网站的更新!
西北工业大学2017高校专项“筑梦计划”招生简章
为深入贯彻落实国家考试招生制度改革的有关精神,促进教育公平,让更多勤奋好学的农村学子共享优质高等教育的机会,西北工业大学2017年继续实施高校专项“筑梦计划”(以下简称“筑梦计划”)。
一、选拔对象
申请考生须为勤奋好学、成绩优良、品行端正、自强不息理工类考生(浙江省不分文理科),且同时具备下列三项条件:
1.符合2017年统一高考报名条件;
2.本人及父亲或母亲或法定监护人户籍地在实施区域的农村,本人具有当地连续3年以上户籍;
3.本人具有户籍所在县高中连续3年学籍并实际就读。
二、招生计划
74人。
三、招生专业
招生专业为我校在考生所在省(区、市)2017年投放计划的理工类专业,招生专业如下:
各学院招生专业目录


注:浙江省考生可在我校招生办网站查看我校招生专业的选考科目要求,选考科目符合要求方可报考。
四、申请程序
1. 网上报名
符合报名条件的考生登陆系统“高校专项计划报名系统”(http://gaokao.chsi.com.cn/gxzxbm)中进行注册,填写个人基本信息,填写我校志愿,并按系统提示填写或上传材料。
网报时间:2017年4月21日12:00-2017年5月1日00:00
2. 材料提交
所有报考我校的考生,均须提交以下申请纸质材料(请务必按以下顺序装订):
(1)网报系统下载《申请表》,纸质申请表版本号与网报系统最终确认的一致,否则报名无效;
(2)学业水平考试成绩单复印件及高中阶段课程成绩单等佐证材料;
(3)高中阶段综合素质评价档案(包括记载学生在思想品德、学业水平、身心健康、艺术素养和社会实践五个方面突出表现的成长记录、典型事实材料以及相关证明)及其他反映学生成长与发展情况的写实性材料等;
(4)本人及父母或法定监护人居民户口簿复印件(户口簿首页、户主页、及本人页),以及本人身份证复印件;
(5)学籍证明。由考生就读中学出具的连续3年学籍并实际就读证明(须加盖中学公章);
(6)手写1200字左右自荐材料。
纸质材料由考生所在中学签字盖章后于2017年5月8日前(以收件日邮戳为准,逾期不再受理)以中国邮政EMS形式寄至:西安市友谊西路127号,西北工业大学招生办公室,邮编710072。申请材料请自行备份,...
04-19
出国留学网高考网为大家提供华南理工大学2017高校专项“筑梦计划”招生简章,更多高考资讯请关注我们网站的更新!
华南理工大学2017高校专项“筑梦计划”招生简章
为深入贯彻党的教育方针政策,落实党中央、国务院关于重点高校招收农村和贫困地区学生的有关部署,根据《教育部关于做好2017年普通高校招生工作的通知》(教学〔2017〕1号)精神,我校决定2017年继续实施高校专项 “筑梦计划”。
一、申请范围、条件、专业与计划
1.申请范围:
主要招收边远、贫困、民族等地区县(含县级市)以下高中勤奋好学、成绩优良的农村理科或文理不分科的学生,具体实施区域由有关省(区、市)确定。
2.申请条件:
同时满足以下条件:
1)符合2017年统一高考报名条件;
2)本人、父亲及母亲(或法定监护人)户籍地在实施区域的农村,本人具有当地连续3年以上户籍;
3)本人具有户籍所在县高中连续3年学籍并实际就读。
3.招生专业:
“筑梦计划”招生专业于深造机会和国家交流奖学金资助机会较多的强势学科、特色学科所在的学院(包括材料科学与工程学院、化学与化工学院、轻工科学与工程学院、食品科学与工程学院、数学学院、物理与光电学院、工商管理学院、公共管理学院、外国语学院、环境与能源学院、生物科学与工程学院、新闻与传播学院、法学院和经济与贸易学院)中选择设置,详见附件1。
4.招生计划:
“筑梦计划”录取总人数约为我校当年本科总招生数的2%(130人,具体以教育部下达为准)。我校根据专业投放与区域分布的合理性,初步制定各省“筑梦计划”招生专业(见附件2)。6月下旬我校将根据各省符合资格考生人数,兼顾生源质量,在我校招生工作办公室网站公布具体分省分专业招生计划数。
二、招生流程
1.报名:
考生提出申请,考生所在中学校长或单位领导必须提供实名推荐并对其真实性负责(校长或单位领导在报名表上签名)。
报考“筑梦计划”的考生均需采用网上报名,报名时间为2017年4月15日08:00—4月29日12:00,登陆http://gaokao.chsi.com.cn/gxzxbm进行网上注册、报名、确认志愿并提交。
完成有效网上报名后,考生的相关材料须于2017年5月4日前(以寄达邮戳为准)寄(送)达华南理工大学招生工作办公室,逾期寄(送)达者视为放弃报考。考生所在中学(单位)或原毕业中学应依据考生学籍档案和在校表现,如实协助考生提供下述相关写实性材料。
所有申请材料请以A4纸按顺序装订:
1)打印并加盖中学公章的《华南理工大学2017年高校专项计划招生申请表》;
2)学生本人全文亲笔手写的《个人自荐信》;
3)学生本人身份证复印件、本人户口本复印件、父亲(或法定监护人)身份证复印件、母亲(或法定监护人)身份证复印件、父亲(或法定监护人)户口本复印件、母亲(或法定监护人)户口本复印件(所有户口本复印件包含其所在户口本户主首页+本人所在页);
4)父亲及母亲(或法定监护人)所在工作单位开具加盖单位公章的工作证明...
高校专项筑梦计划招生简章推荐访问