出国留学网高考二模语文试题

出国留学网专题频道高考二模语文试题栏目,提供与高考二模语文试题相关的所有资讯,希望我们所做的能让您感到满意!

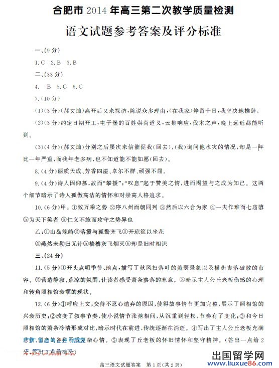
合肥市2015年高考二模语文试题参考答案

 

  合肥市2015年高三第二次教学质量检测

  语文试题参考答案及评分标准

  一、(9分)

  1.B 2.C 3.D

  二、(33分)

  4.B 5.D 6.C

  7.(10分)(1)安定地守着还担心失去,为什么要轻率攻打,暗中求取希望之外(的东西)!

  (4分)

  (2)你如果不建立德政,过不了几天就要侍奉他了。(3分)

  (3)子孙们漂泊离散,(我)又寄身在敌人(之处),年纪大了,时日不多,将会死在

  这里。(3分)

  8.溪潭清澈,写其品行纯洁;日射天腾,见其志向高远;竹柏后凋,明其坚守之意;青萍之

  叹,叙其壮志难酬;马踏西风,抒其凌云豪情。(4分)

  9.“射”字突出阳光的力量和气势,描画出瑰丽的冬日山景;“腾”字运用拟物手法,将天空

  比作不受羁绊的骏马,极写冬日天空之高旷。“射”、“腾”二字有力地表现了诗人赞美自然之

  情,寄寓了诗人奋发有为之志。(4分)

  10.(6分)甲:①惟江上之清风 ②与山间之明月 ③耳得之而为声 ④目遇之而

  成色 ⑤取之无禁 ⑥用之不竭

  乙:①吾尝跂而望矣 ②山岛竦峙 ③江春入旧年 ④长风破浪会有时

  ⑤师不必贤于弟子 ⑥身世浮沉雨打萍

  三、(24分)

  11.内容:描写春天到来时生机盎然的景象。作用:通过对春天景象的细致描写,交代麦子

  播种的时令要求,既承接上文“我想说到一粒麦子的诞生”,又照应下文“我们要把种子植入土

  地”,并为麦子的生长、成熟和收获作铺垫。(5分)

  12.(1)播种者因为劳作的艰辛和身心的倦怠,所以主观心理上觉得时间过得极为缓慢。

  (2)少年由感受麦子的成长历程,体悟到生命的艰难、孤独和不屈,发现自身成长的真谛。(6

  分)

  13.作者如实描述了农民的虔诚态度以及祭祀之美,虽然暗示祈雨是迷信和愚昧的,但是高三语文试题答案 第2页(共2页)

  对此表达了理解和尊重之情;同时对农民的无奈之举,表达了悲悯之心。(5分)

  14.(8分)

  示例一:重在写麦子。因为麦子是贯穿全文的线索,麦子的萌芽、生长与成熟是文章的主

  要内容。通过描述“一粒麦子,必须经过一段艰难的旅程”,从而表达要珍惜麦子、珍惜粮食的

  心愿,以及对“城里的人们”不知稼穑艰辛的忧叹。

  示例二:重在写农人。因为“一粒麦子的诞生”要依靠农人的播种、施肥、除草和收割,意在

  表现...

2013上海市黄浦区高考二模语文试题

04-20

标签: 高考语文试题

 
  高考语文做题总原则:一分钟拿一分,150分。选择题稍快点,提前5分钟左右。首先,做一次深呼吸,然后告诫自己:“欲速则不达”;尽可能在试卷上将自己思考的痕迹写下;相信自己的第一印象;绝对不轻易留下空白;切记“整洁、美观、有效”的原则;然后拿起笔,进入到第一卷客观题的选择阶段......

2013年上海普陀区高考二模语文试题

03-28

 
  高考语文做题总原则:一分钟拿一分,150分。选择题稍快点,提前5分钟左右。首先,做一次深呼吸,然后告诫自己:“欲速则不达”;尽可能在试卷上将自己思考的痕迹写下;相信自己的第一印象;绝对不轻易留下空白;切记“整洁、美观、有效”的原则;然后拿起笔,进入到第一卷客观题的选择阶段......



  

2013年山东青岛高考二模语文试题

03-28

 
  高考语文做题总原则:一分钟拿一分,150分。选择题稍快点,提前5分钟左右。首先,做一次深呼吸,然后告诫自己:“欲速则不达”;尽可能在试卷上将自己思考的痕迹写下;相信自己的第一印象;绝对不轻易留下空白;切记“整洁、美观、有效”的原则;然后拿起笔,进入到第一卷客观题的选择阶段......


2013年广东茂名高考二模语文试题

03-28

 
  高考语文做题总原则:一分钟拿一分,150分。选择题稍快点,提前5分钟左右。首先,做一次深呼吸,然后告诫自己:“欲速则不达”;尽可能在试卷上将自己思考的痕迹写下;相信自己的第一印象;绝对不轻易留下空白;切记“整洁、美观、有效”的原则;然后拿起笔,进入到第一卷客观题的选择阶段......

2013年辽宁沈阳大连二模高考语文试题

03-28

 
  高考语文做题总原则:一分钟拿一分,150分。选择题稍快点,提前5分钟左右。首先,做一次深呼吸,然后告诫自己:“欲速则不达”;尽可能在试卷上将自己思考的痕迹写下;相信自己的第一印象;绝对不轻易留下空白;切记“整洁、美观、有效”的原则;然后拿起笔,进入到第一卷客观题的选择阶段......