出国留学网专题频道高考历史真题栏目,提供与高考历史真题相关的所有资讯,希望我们所做的能让您感到满意!
各位海南省的高考考生注意了!距离2023年高考仅剩下不到一个月的时间了,为此本网在这里整理了一套2020年的高考历史试卷,希望本套试卷能够帮助到各位考生。下面是出国留学网收集整理的 “海南省2020年高考历史真题” ,本文供各位考生参考,欢迎阅读。









推荐阅读:
...
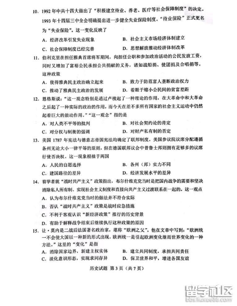
湖南省的高考考生注意了!距离2023年高考仅剩下一个月的时间了,为此出国留学网特地在这里整理了一套2022年的高考历史试卷,希望本套试卷能够帮助到各位考生。下面是出国留学网收集整理的 “2022年湖南历史高考试题” ,本文仅供参考,欢迎阅读。







推荐阅读:
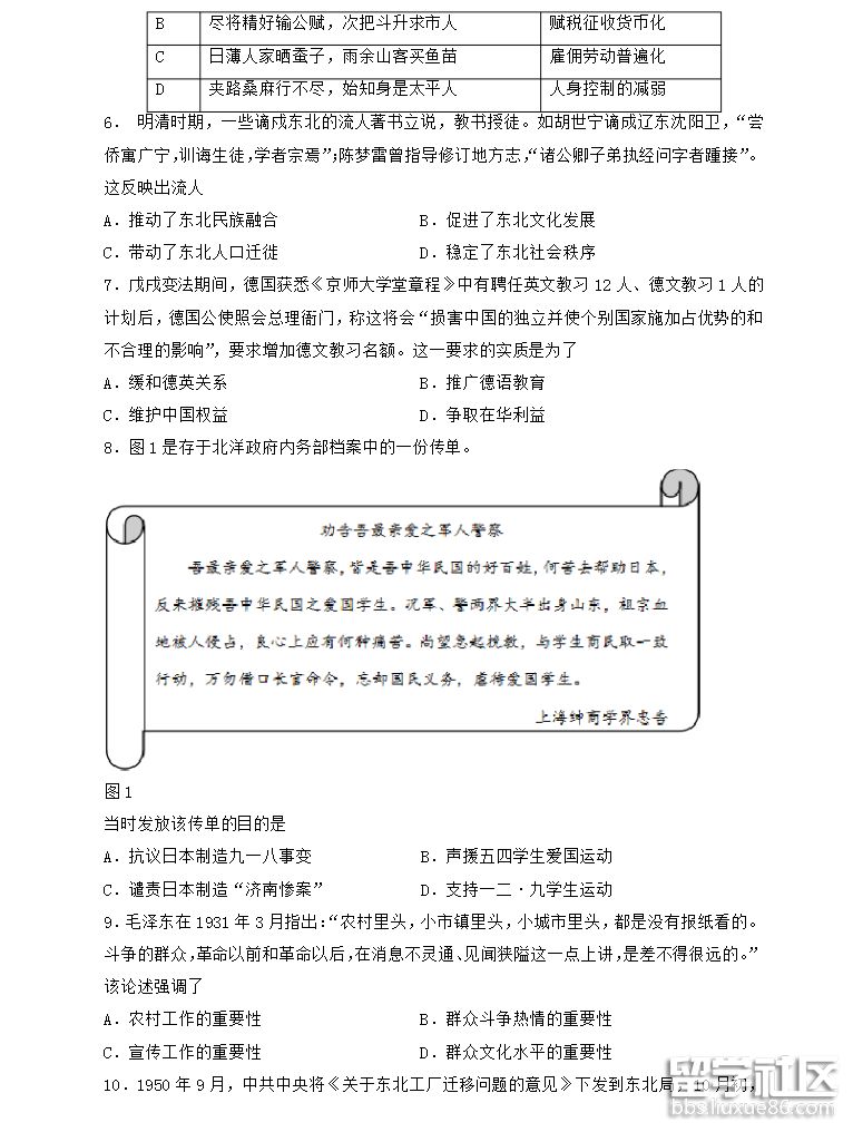
辽宁省的高考考生注意了!距离2023年高考仅剩下不到2个月的时间了,为此出国留学网特地在这里整理了一套2022年的高考历史试卷,希望本套试卷能够帮助到各位考生。下面是出国留学网收集整理的 “2022年辽宁历史高考真题” ,本文仅供参考,欢迎阅读。






推荐阅读:
...
湖北省的高考考生注意了!距离2023年高考仅剩下不到2个月的时间了,为此出国留学网特地在这里整理了一套2022年的高考历史试卷,希望本套试卷能够帮助到各位考生。下面是出国留学网收集整理的 “2022年湖北历史高考真题” ,本文仅供参考,欢迎阅读。






推荐阅读:
...
山东省的高考考生注意了!距离2023年高考仅剩下不到2个月的时间了,为此出国留学网特地在这里整理了一套2022年的高考历史试卷,希望本套试卷能够帮助到各位考生。下面是出国留学网收集整理的 “2022年山东省历史高考真题” ,本文仅供参考,欢迎阅读。






推荐阅读:
...
海南省的高考考生注意了!距离2023年高考仅剩下不到2个月的时间了,为此出国留学网特地在这里整理了一套2022年的高考历史试卷,希望本套试卷能够帮助到各位考生。下面是出国留学网收集整理的 “2022年海南高考历史真题及答案” ,本文仅供参考,欢迎阅读。








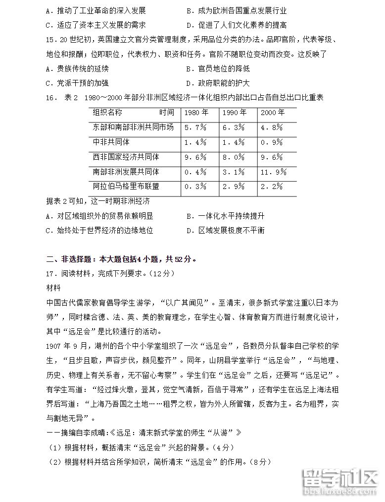
推荐阅读:
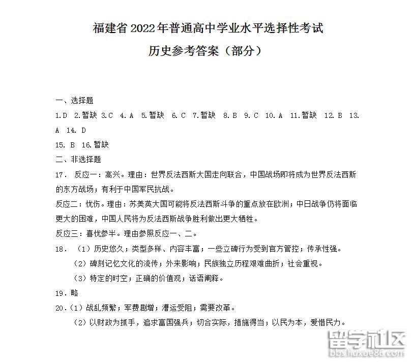
福建省的高考考生注意了!距离2023年高考仅剩下不到2个月的时间了,为此出国留学网特地在这里整理了一套2022年的高考历史试卷,希望本套试卷能够帮助到各位考生。下面是出国留学网收集整理的 “2022年福建高考历史真题及答案” ,本文仅供参考,欢迎阅读。






推荐阅读:
...
各位天津市的高考考生注意了!距离2023年高考只剩下不到3个月的时间了,为此本网特地在这里整理了一套2021年的高考历史试卷,希望本套试卷能够帮助到各位考生。下面是出国留学网收集整理的 “2021年天津高考英语真题” ,本文仅供参考,欢迎阅读。





推荐阅读:
...
无论高考怎样,你都蹚过了这条溪流,而前面有更多山川大海等着你。在成绩公布之前,出国留学网小编精心准备了“2022年湖南省高考历史真题和答案文字版”,希望能够帮助考生们更准确的估算出自己的分数。
注意事项:
1.答卷前,考生务必将自己的姓名、准考证号填写在本试卷和答题卡上。
2.回答选择题时,选出每小题答案后,用铅笔把答题卡上对应题目的答案标号涂黑。如需改动,用橡皮擦干净后,再选涂其他答案标号。回答非选择题时,将答案写在答题卡上。写在本试卷上无效。
3.考试结束后,将本试卷和答题卡一并交回。
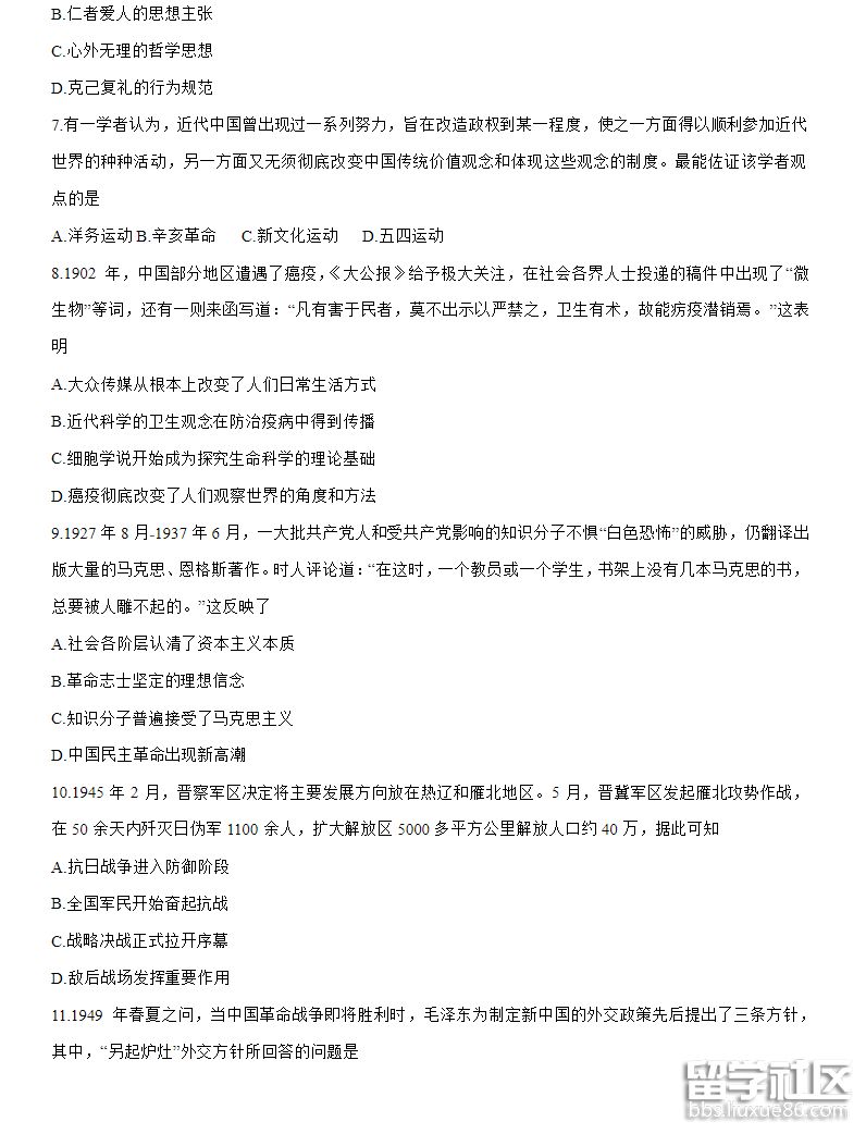
一、选择题:本题共16小题,每小题3分,共48
浙江省高考已经圆满结束了,相信大家对今年的考试题目都非常的感兴趣。在分数揭晓之前,出国留学网小编快马加鞭给大家整理的这个“2022年浙江省高考历史真题和答案文字版”,希望能够帮助考生们更好的估分。
浙江省2022年6月普通高校招生选考科目考试
一、选择题(本大题共25小题,每小题2分,共50分。每小题列出的四个备选项中只有一个是符合题目要求的,不选、多选、错选均不得分)
1.谈及个人的政治抱负和所心仪的时代,孔子说:“周监于二代,郁郁乎文哉!吾从周。”下列项中,与孔子“从周”相关的是( )
A.“封建亲戚,以蕃屏周” B.“海内为郡县,法令由一统”
C.“罢黜百家,独尊儒术” D.“上品无寒门,下品无世族”
2.“长太息以掩涕兮,哀民生之多艰”,出自一首政治抒情长诗。作者毕生追求“美政”,其作品充满对家国的炽热情感和深切忧念。他是( )
A.墨子 B.韩非 C.屈原 D.杜甫
3.中国是纸的发明地,敬惜字纸是中华民族的传统美德。经过考古工作者的不解努力,目前已知书写用纸的发明可能是在( )
A.西汉 B.唐代 C.北宋 D.元代
4.历代职官制度的演进,既有传承又有创新。下表所列秦、元、明、清四朝职官信息,按时序排列正确的是( )
高考历史真题推荐访问