出国留学网专题频道高考志愿填报流程栏目,提供与高考志愿填报流程相关的所有资讯,希望我们所做的能让您感到满意!
02-22
高考志愿填报与高考同样重要,也需要认真对待,那么高考志愿填报流程是怎样的呢?下面是由出国留学网编辑为大家整理的“高考志愿填报流程 该怎么选专业和学校”,仅供参考,欢迎大家阅读本文。
高考志愿填报流程
第一步,根据位次确定大学,由于每年考生人数、试题难度、高校招生计划都可能有变化,每一年的院校录取分数线会有波动,但是排名是相对稳定的,因此考生最好采用排名法对自身报考进行定位。
第二步,根据兴趣能力明确专业方向,志愿填报之前,考生要对自己的兴趣、能力和性格有一个比较全面的了解。一个专业的就业率再高,如果自己不感兴趣,就很难凭借理性和毅力学好,有时连毕业都成问题,因此考生一定要选择最适合自己的专业。
第三步,优选目标志愿,所谓优选,就是在前两步圈定可以报考的院校和专业后,进行组合取舍。这一步需要考虑的是如何让自己的志愿更稳妥,确保每个院校的每个专业都心中有数。
第四步,根据往年录取数据做好排序,在填报志愿时,考生应该将最想上、预计“门槛高”的院校放在前面,将录取几率大的院校放在后面,也就是为报考设保底院校。把握“冲稳保”大原则,“冲一冲”不要盲目乱冲, “稳一稳”要重点考虑专业及自己比较满意的高校,“保一保”要选好保底学校,避免“高分低就”。
高考志愿填报该怎么选专业和学校
1、高分段:优先院校
高分段的定义是一般来说理科排名3500名以内,文科排名1000名以前,这都属于高分段。每个省份根据考生数量不同可能略有差距。高分段的考生,优先考虑大学,双一流,985,211等院校。
这些院校实力相当强,学生后期出国留学、考研的比较多,在选择专业的时候如果要选择一个基础学科,选一个尽量好的学校,对出国是有帮助的。
2、中等成绩:比较大学学科优势
中等成绩的考生,一个成绩之下,可能有十所学校可以选择,要比对专业优势。
3、一本边缘:看下二本优秀院校,部分超过一本线
一本线边缘的考生,尽量上好的大学。如果在一本没有特别合适的学校,你要看一下二本学校,不要顾及这个是一本,那个是二本,一本二本是当地考试院划分的。二本里面有非常优秀的学校。
推荐阅读:
02-17
高考后的志愿填报和考试同样重要,也需要认真对待,那么高考志愿填报的流程是怎样的呢?下面是由出国留学网编辑为大家整理的“高考志愿填报流程 该怎么填报比较好”,仅供参考,欢迎大家阅读本文。
(一)登录指定网页。
网上填报志愿要在省招办指定的网上进行,登录指定网页,打开浏览器,输入网报网址。指定网页一般会印制在准考证上面,或者打省招办办公定电话咨询。
(二)输入用户名和密码。
用户名是考生准考证上的14位报名号数字,第一次登录网上报名系统的初始密码是身份证号码,输入用户名和密码后即可登录网上报名系统。
(三)阅读考生须知。
进入网上填报志愿系统后,计算机屏幕上会出现“网上填报志愿考生须知”,告知考生网上填报志愿的流程和注意事项。考生应仔细阅读,了解操作流程和相关要求以后再进行下一步的操作,为了保持志愿填报的正确地误,考生须知一定要详细阅读,这点很重要。
(四)修改初始密码。
考生在第一次登录网上填报志愿系统时,一定要修改初始密码,如果不修改,就会自动返回到上一步,无法继续往下操作。点击“修改”按钮,就可以修改密码和填写录取用联系方式。成功修改密码后,再开始填报志愿。(修改的密码一定要牢记,最好是平常用的,录取联系方式一定要写正确,要是经常可以联系到你的,保持不会停机)
(五)选择批次填报志愿。
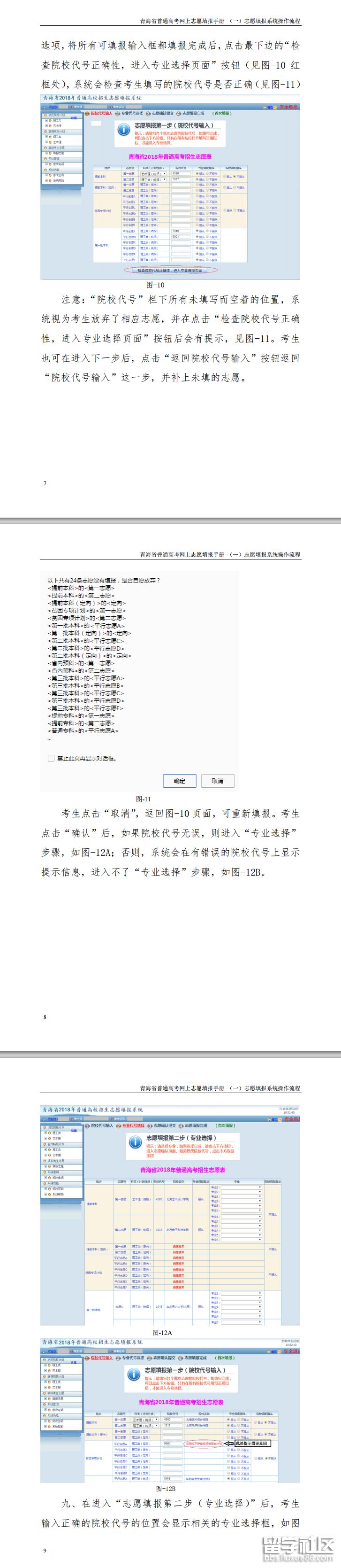
先在网页上点击“填报志愿”按钮,先选择要填报的批次,然后根据提前草拟的志愿表填报院校代码和所选专业代码到志愿栏,千万不要错栏错位。仔细严格按照流程来操作。
(六)检查核对。
院校代号和专业代号输入完毕后,点击“下一步”按钮,网上填报志愿系统将已填的代号转换成相对应的院校和专业,屏幕上会显示已填报的院校名称和专业名称。这时候,考生要阅读屏幕上的提示信息,仔细核实显示的学校和专业是不是自己想要填报的,如果不是,或出现红色字体提示的“无效院校”或“无效专业”就说明填错了代号,一定要按正确的代号更正,要不然就张冠李戴了。
如果要修改或补填志愿,可以点击“上一步”按钮,返回到填报界面进行修改或补填。(这是高考网上填报志愿非常重要的步骤之一)
(七)保存志愿信息。
检查志愿信息无误后,点击“保存”按钮,只有点击了“保存”按钮,填报的志愿信息才会储存到网报系统中;不点击的话,志愿信息就保存不了,等于没有填报志愿。填好每一个批次的志愿后,都要点击“保存”按钮,保存这个批次的志愿信息。保存好以后,再从第五步开始填报其他批次志愿。
注重利用排名
大部分的考生在填报志愿的时候,都习惯按照自己的分数与高校往年的最低录取分数对比,这样做很容易进入报考的误区。
每年高考的政策都有变化,考试的难度和报考人数都不一样,同样的分数,今年和去年就...
01-25
在高考志愿填报时,很多考生对因为众多的院校和专业而迷茫,那么志愿填报有哪些技巧呢?下面是由出国留学网编辑为大家整理的“高考志愿填报流程是怎样的 技巧有哪些”,仅供参考,欢迎大家阅读本文。
1、考生在网上填报志愿的时候,一般都会要求在省招办指定的网址上进行,考生可以登录指定的网页。指定的网址一般都会印制在准考证上面,或是可以给省招办打电话咨询网址。
2、考生在根据指定页面进入志愿填报页面后,就可以输入用户名和密码了。用户名就是考生准考证上的报名号,第一次登录的密码一般都会是身份证号码。
3、考生在进入网上填报志愿后,屏幕上一般都会出现一个“考生须知”,上面会详细说明一些考生填报志愿的流程和注意事项。这关系到了解操作流程、相关要求及下一步的操作,所以为了能够顺利的填报志愿,考生一定要认真阅读。
4、考生在第一次登录了网上填报志愿系统后,有一件非常重要的事情,就是修改初始密码,如果不修改,可能会无法进行下一步的操作。成功修改密码后,就可以继续填报志愿了。切记:考生修改的密码一定要记牢,最好是平常使用的。
5、考生在填报志愿的时候,要先选择填报的批次,然后把自己提前拟定好的高考志愿的院校代码和专业代码填好,一定要注意不能填错位置。之后,考生可以点击下一步,这时屏幕上会出现你填报的院校和专业的名称,考生一定要仔细核对,如果有错误,点击上一步,回去修改,如果确认无误,就可以保存志愿了。
6、考生在填报完志愿之后,为了谨慎起见,还可以在退出填报志愿系统,重新登录再次查询志愿。全面检查高考志愿的情况,看信息是否完整准确,如果没有问题了,就可以退出志愿填报系统,至此,高考志愿填报就完成了。
技巧一:线差法
线差法的“线”是指的批次录取控制分数线,也叫省控线。例如一本线,二本线等等。线差法就是比较考生线差与院校线差来填报志愿的方法。其中,考生线差是高考成绩与省控线的差值,院校线差就是录取平均分与省控线之间的差值。为避免偶然性,建议中采用院校近几年的平均线差(即线差均值)代替某一年的院校线差来比较。
考生的线差超过院校的线差均值,则录取的几率就比较大。
技巧二:位次法
位次法是指按照考生的高考成绩分科类排名或位次来选择填报志愿院校,如果考生的排名等于或大于所选院校或专业前几年录取考生的排名,拟报院校才有录取机会。平行志愿模式下,高校招生录取是从高到低按照排名来进行的。如果我们选择志愿也这样做,得出的结果就比较具有参考价值。
位次法的机理是在全省考试排名位次相同的考生具有相同的录取实力。如果用来评价院校,那么录取线在全省高考排名位次相同的院校具有相同的录取实力。
技巧三:线差为主,位次为辅
从使用范围来看,大多数人都在使用线差,而非排名。线差法适合各个层次的考生,不管是重点批次,还是普通批次。而通过数据统计表明,排名法在层次靠前的考生中更适用,并不适合所有层次的考生,越往后面这种方法的失效程度越高。
所以应该以使用录取平均分线差均值...
还不清楚高考志愿填报流程有哪些的小伙伴,赶紧来瞧瞧吧!下面由出国留学网小编为你精心准备了“高考志愿填报有哪些流程”,本文仅供参考,持续关注本站将可以持续获取更多的资讯!
一、登录指定网页
网上填报志愿要在省招办指定的网上进行,登录指定网页,打开浏览器,输入网报网址。指定网页一般会印制在准考证上面,或者打省招办办公定电话咨询。
二、输入用户名和密码
用户名是考生准考证上的14位报名号数字,第一次登录网上报名系统的初始密码是身份证号码,输入用户名和密码后即可登录网上报名系统。
三、阅读考生须知
进入网上填报志愿系统后,计算机屏幕上会出现“网上填报志愿考生须知”,告知考生网上填报志愿的流程和注意事项。考生应仔细阅读,了解操作流程和相关要求以后再进行下一步的操作,为了保持志愿填报的正确地误,考生须知一定要详细阅读,这点很重要。
四、修改初始密码
考生在第一次登录网上填报志愿系统时,一定要修改初始密码,如果不修改,就会自动返回到上一步,无法继续往下操作。点击“修改”按钮,就可以修改密码和填写录取用联系方式。成功修改密码后,再开始填报志愿。(修改的密码一定要牢记,最好是平常用的,录取联系方式一定要写正确,要是经常可以联系到你的,保持不会停机)
五、选择批次填报志愿
先在网页上点击“填报志愿”按钮,先选择要填报的批次,然后根据提前草拟的志愿表填报院校代码和所选专业代码到志愿栏,千万不要错栏错位。仔细严格按照流程来操作。
六、检查核对
院校代号和专业代号输入完毕后,点击“下一步”按钮,网上填报志愿系统将已填的代号转换成相对应的院校和专业,屏幕上会显示已填报的院校名称和专业名称。这时候,考生要阅读屏幕上的提示信息,仔细核实显示的学校和专业是不是自己想要填报的,如果不是,或出现红色字体提示的“无效院校”或“无效专业”就说明填错了代号,一定要按正确的代号更正,要不然就张冠李戴了。如果要修改或补填志愿,可以点击“上一步”按钮,返回到填报界面进行修改或补填。
七、保存志愿信息
检查志愿信息无误后,点击“保存”按钮,只有点击了“保存”按钮,填报的志愿信息才会储存到网报系统中;不点击的话,志愿信息就保存不了,等于没有填报志愿。填好每一个批次的志愿后,都要点击“保存”按钮,保存这个批次的志愿信息。保存好以后,再从第五步开始填报其他批次志愿。
八、查询志愿、退出填报志愿系统
把需要填报的各批次志愿全部填报完毕后,先点击“安全退出”按钮退出填报志愿系统,再重新登陆填报志愿系统,点击“查询志愿”按钮,全面查看各批次志愿填报情况,检查各批次、院校、专业志愿是否完整准确,是否存在无效院校志愿或无效专业志愿。如果没有问题了,点击“安全退出”按钮,退出网上填报志愿系统,关闭填报志愿的浏览器页面。志愿填报完成。
07-21
掌握高考资讯,有助提前准备好考试,下面由出国留学网小编为你精心准备了“2020年内蒙古高考志愿填报流程已通知”,持续关注本站将可以持续获取高考资讯!
2020年内蒙古高考志愿填报流程已通知
考生填报志愿采取远程网上填报方式进行。考生在规定时间内,通过互联网登录内蒙古招生考试信息网普通高校招生志愿填报系统(https://www1.nm.zsks.cn/kscx/)进行志愿填报。志愿填报系统不支持手机、iPad或其他智能通讯设备。
1.在填报系统身份认证页面,考生首先输入自己的14位考生号、个人密码和验证码,点击确定进入填报志愿主页面。该密码为高考报名时考生本人所留置的密码,在非填报志愿期间,考生可以通过填报志愿系统修改密码。
2. 在填报志愿主页面要注意核对页面上显示的考生号、姓名等内容是否与本人相符,然后阅读该页面的注意事项。点击左侧“新填志愿”菜单,选择自己要报考的科类、批次和招生类型,将院校代号和专业代号填入对应的表格内。院校代号和专业代号需用半角字符填写。考生只能填报一所院校和若干专业志愿。所报专业必须属于同一科类和批次。考生根据院校专业和本人情况选择“是否服从专业调剂”和“是否服从高收费专业调剂”。这时,请考生仔细核对院校名称和专业名称,以及是否服从调剂的选项。核对无误后,点击确定,当系统提示“新填志愿成功”时,完成首次填报志愿,并注意点击左侧“浏览志愿”菜单,再次确认本人所填报的志愿。新填志愿必须在规定时间内完成;如果考生希望放弃本次填报的志愿,也需要在规定时间内删除志愿。考生删除志愿后,若已超过了规定的首次填报志愿的截止时间,则不允许新填志愿。因此,考生一定要慎重使用删除志愿功能。
3. 完成新填志愿后,考生就进入了在线不断查询排名和统计信息,修改志愿的阶段。本阶段一直持续到考生对应分数段的截止填报时间。通过不断查询排名和统计信息,判断是否能够出档和被所报院校录取,从而决定是否修改志愿。截止时刻前最后一次成功修改的志愿就是考生本次填报志愿的最终结果。
当考生根据排名情况发现自己不可能出档或不可能被录取到所报的院校时,就需要修改志愿。修改到哪个院校、哪个专业,可以通过查询最近一次公布的阶段性统计信息表来确定。该表中的招生院校按其投档最低分从高到低排列,考生可以选择预计投档最低分低于自己考试成绩的院校。修改志愿后,再次查看排名情况,判断能否被录取。该过程循环往复,直到考生所对应的截止填报时刻。截止填报后,考生仍可以继续查看自己的排名,其按投档分的排名位次再不会发生变化。
推荐阅读:
05-07
青海高考志愿填报是怎样操作的呢?出国留学网小编为大家提供2019青海省普通高考填报志愿操作流程,一起来了解一下吧!祝大家高考志愿填报顺利!
2019青海省普通高考填报志愿操作流程





推荐阅读:
出国留学高考网为大家提供2018江苏高考志愿填报流程,网上填报后,必须立刻提交,系统才会保留志愿信息。更多高考资讯请关注我们网站的更新!
2018江苏高考志愿填报流程
一、填报前的准备工作
考生填报志愿前,须查阅我省招生政策、省教育考试院编制的《江苏招生考试》(2018年招生计划专刊)等,同时认真阅读计划专刊中《关于招生计划中有关问题的说明》、《考生填报志愿须知》、《平行院校志愿投挡说明》等重要说明及拟报考院校的招生章程,根据院校及专业对选测科目和学业水平测试等级要求,结合考生本人的文化成绩、体检结论和家庭经济状况等情况,慎重选择,认真填报。
艺术类专业考试类型分“省教育考试院统一组织的考试”(简称“省统考”)、“招生院校自行组织的专业考试”(简称“校考”)两大类,其中部分校考专业还要求考生参加省统考且成绩合格(简称“双合格”专业),因此,考生在填报志愿时,务必分批次、分专业考试类型查阅艺术类院校(专业)的招生计划,并详细阅读志愿表的重要提示。
二、填写志愿表
考生在认真阅读相关材料及网上模拟填报的基础上,结合本人情况,慎重选择自己所要填报的相应批次的院校志愿和专业志愿,并填写《江苏省2018年普通高校招生考生志愿表》草表。该表由省教育考试院提供,考生也可在省教育考试院门户网站(http://www.jseea.cn)下载。
考生须认真校核志愿表上所填志愿是否符合我省填报志愿的有关规定以及高校提出的选测科目要求和学业水平测试等级要求,并确认无误。
三、网上填报
考生须在规定的时间内,凭考生号、身份证号、密码(初始密码为准考证号)和动态口令卡网上填报平行院校志愿和征求(平行)院校志愿,并对自己所填报信息的准确性和安全性负责,不需要现场签字确认志愿信息。
考生网上提交填报的志愿信息时,志愿填报系统将对考生志愿信息进行数据逻辑校验。如出现红色警告信息,说明限制该考生填报该志愿或考生的学业水平测试(必测和选测)等级不符合所填院校(专业)的要求,考生必须根据警告信息仔细检查所填报的院校与专业,并进行修改,直至正确为止;如出现绿色提示信息,说明考生在报考该类院校(专业)时有相关要求,考生须查阅有关院校(专业)报考说明或拟报考院校的招生章程。
网上填报后,必须立刻提交,系统才会保留志愿信息。
四、志愿修改
考生志愿信息网上提交成功后,志愿即有效。填报志愿截止时间前,考生可凭考生号、身份证号、密码和动态口令卡上网修改自己的志愿信息。填报志愿时间截止后,任何人不得更改考生志愿信息。第一阶段、第二阶段网上填报志愿截止时间为规定日期的17:00(即分别为7月2日17:00和7月28日17:00;其中,填报艺术类提前录取本科第1...
06-12
河北高考填报志愿流程是什么?出国留学高考网为大家提供2018河北高考志愿填报流程及注意事项,更多高考资讯请关注我们网站的更新!
2018河北高考志愿填报流程及注意事项
1.填报志愿需要提前准备什么?
考生在填报志愿前,要充分了解招生政策、高校招生章程、招生计划和体检要求等相关信息,同时要利用好《2018年河北省普通高校招生考生志愿草表》,按照批次、计划性质、科类或资格类型等模拟志愿填报。
2.填报志愿流程是什么?
考生须使用IE8及以上版本浏览器(不支持手机等移动设备),在规定时间内,通过计算机网络访问“河北省教育考试院”网站http://www.hebeea.edu.cn或直接访问https://gk.hebeea.edu.cn,登录2018年河北省普通高校招生志愿填报系统。进入系统后,考生应首先核对姓名等信息是否无误,再填报志愿。
具体填报流程如下图所示:

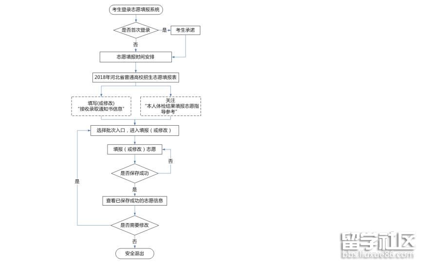
⑴考生须使用用户名和密码登录系统,用户名为考生本人的考生号或身份证号,密码为考生高考报名时所设置的密码。
⑵首次登录时,考生须对《2018年河北省普通高校招生志愿填报承诺书》进行承诺。
⑶考生在志愿填报规定时间内,点击“填报”按钮,进入“2018年河北省普通高校招生志愿填报表”页面。
⑷对首次登录系统的考生须填入“接收录取通知书信息”并保存。考生要认真填写接收录取通知书信息,此信息填写不准确将会影响到录取通知书的送达。
⑸对有“本人体检结果填报志愿指导参考”的,考生要认真学习高校招生章程中对身体条件有特殊要求的描述,选择填报适当的专业,避开不宜就读的专业,具体情况可详询招生学校。
⑹点击所要填报的批次,进入XXXX批次志愿填报页面。
⑺首先选择计划性质、科类,填报特殊类型批非定向志愿的考生还需选择获得的资格类型,然后输入4位院校代号、2位专业代号以及选择是否“服从专...
12-21
2017年成人高考已经结束,出国留学网为考生们整理了2017年江苏成人高考志愿填报流程(高起专),希望能帮到大家,想了解更多资讯,请关注我们,小编会及时更新哦。
2017年江苏成人高考志愿填报流程(高起专)
2017年江苏成人高考高起专省控线下征求志愿填报时间:12月21日10:00-21:00。
网上填报截止时间为12月21日21:00,逾期不得填报。
江苏2017年成人高考专科填报流程
1.登录
凡符合本次征求平行志愿填报条件的考生,须登录省教育考试院网站(www.jseea.cn)进入网上填报征求平行志愿页面。根据手机号、报名号、证件号、验证码登录填报征求平行志愿系统。
2.填报
考生须根据征求计划中的学习形式、办学点及招生范围等要求,正确填报征求平行志愿。网上提交志愿信息后,即视为征求信息已确认。
注意事项
1. 考生可在原科别或兼报科别内填报征求志愿。如果填报志愿中有两个科别,则兼报科别须填在B或C志愿。填报志愿还应符合招生计划中规定的招生范围要求。
2. 考生可填报A、B、C三个平行院校志愿,每个院校志愿内各设置二个专业志愿和一个本校其它专业是否服从志愿。
3.没有填报“是否服从本校同科别其他专业”志愿的考生,录取时按不服从专业调剂处理。
出国留学网成人高考小编为您推荐:
06-17
出国留学网为大家提供“2017年江苏高考志愿填报流程”供广大考生参考,更多资讯请关注我们网站的更新!
【政策解读】
考生网上填报志愿的流程是什么?
(1)准备工作。考生填报志愿前,必须查阅江苏省的招生政策、省教育考试院编制的《江苏招生考试》(招生计划专刊)及省教育考试院公布的院校招生计划补充内容等,同时认真阅读《江苏招生考试》(招生计划专刊)中的“关于招生计划中有关问题的说明”、“考生填报志愿须知”和“平行院校志愿投档说明”等重要说明及有关高校的招生章程。
(2)模拟填报。高考结束后、成绩公布前,考生凭本人的考生号、准考证号(初始密码)和身份证号在规定的时间内登录网上志愿填报系统,首次登录系统后必须重新设置自己的密码(如密码遗失,考生凭准考证、身份证和本人申请到高考报名所在地县级招办申请密码重置)。登录后,考生在估分、估等级的情况下,进行高考志愿的模拟填报,熟悉网上填报志愿系统。
(3)填写草表。高考成绩公布以后,考生在认真阅读相关材料的前提下,结合本人的情况,慎重选择自己所要填报的相应批次的院校志愿和专业志愿,并填写《江苏省2017年普通高校招生考生志愿表》。
(4)网上填报。考生必须在规定的时间内凭考生号、身份证号、密码和动态口令卡登录网上志愿填报系统,将志愿表上的内容依次录入到相应批次院校的志愿栏内,并请立即网上提交,逾期不得填报。
(5)志愿修改。考生志愿信息网上提交成功后,在填报志愿截止时间前,考生可上网修改自己的志愿信息。填报志愿时间截止后,任何人不得擅自更改考生志愿信息。
猜你喜欢:
| 2017年高考热点 | |
| 2017年全国各省高考成绩查询入口汇总 | |
高考志愿填报流程推荐访问