出国留学网专题频道高考报名入口栏目,提供与高考报名入口相关的所有资讯,希望我们所做的能让您感到满意!
2023年高考考试报名时间已经到了,请各位考生及时关注自己所在考区的考试信息。天津高考考试报名时间为11月1日到11月10日,目前考试报名入口已经开放,请各位考生抓紧时间。下面是小编为大家整理的“2023年天津高考报名官方入口”,可供参考。
考试报名入口:
网上报名时间:11月1日-11月10日
考生报名流程:
1.考生注册
(1)登录报名系统注册首页,登录页面如下图所示:

(2)点击“新用户注册”,进入考生须知页面,如下图所示

(3)浏览完毕点击右下角“我遵守”,进入招办提示页面,如下图所示

浏览完毕勾选“我已阅读以上说明”,点击“我已知晓”,进入注册信息页面, 按照要求进行注册.

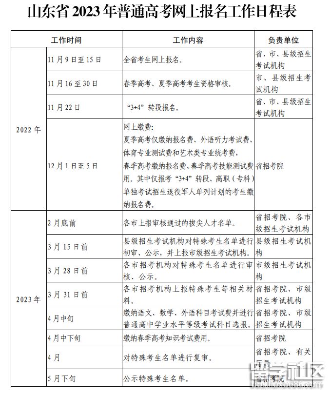
2023年高考报名已经开始了,请各位考生及时关注考试信息。山东省教育招生考试院已经发布了2023年山东高考报名工作安排的公告,下面是小编为大家整理的“2023年山东高考报名官方入口”,可供各位考生参考。更多考试相关信息请各位考生继续关注本网站。
报名入口:https://wsbm.sdzk.cn
考试报名时间:

考试报名流程:
(一)网上填报信息。考生应在规定时间内上网填报、修改及查询本人信息。
1.网上填报信息流程。
填报过程分为登录报名网站(https://wsbm.sdzk.cn)、查 看提示信息、个人信息注册、上传个人照片、网上签订《考生诚 信考试承诺书》、填写个人信息及提交信息等步骤。
个人信息注册时,考生需选择证件类型,输入证件号码,通 过所输入个人手机号获取手机短信密码后,完成个人信息注册。 注册后上传本人照片,考生要严格按照照片采集标准和操作流程 上传照片(操作流程和采集标准见附件 2)。考生应认真阅读《考 试规则》《国家教育考试违规处理办法》等有关规定,勾选“我 承诺诚信考试”签订《考生诚信考试承诺书》。按照报名填报信 息项要求,如实完整填写个人信息并提交,完成网上填报信息。 修改与填报过程相同。
2.网上填报信息注意事项。
(1)春季高考与夏季高考考生要分别登录相应的报名系统, 按各自的程序完成报名手续。考生需填报的个人信息项目见附件 3。
(2)正确选择报考科类(类别)和外语考试语种。
春季高考分为 30 个专业类别,分别为现代农艺、烹饪、畜 牧养殖、建筑、机械制造、设备维修、机电技术、自动控制、电 气技术、电子技术、化工与环境、服装、车辆维修、运输、数字媒体、网络技术、软件与应用技术、医学技术、药学、护理、财 税、市场营销、电子商务、国际商务、物流管理、酒店管理、旅游管理、公共服务与管理、学前教育、艺术设计等,考生必须选 择报考一个专业类别(各专业类别详见附件 4)。
只报考“3+4”转段考生选择“3+4 转段”选项;“3+4”转 段兼报春季高考考生选择“3+4 转段兼报春季高考”选项,并依 据所学专业选择春季高考 30 个专业类别中的 1 个。
夏季高考报考科类分为普通类、艺术类和体育类,考生可根 据自身情况选报其中一类。考生应在英语、俄语、日语、法语、 德语、西班牙语中选考一门外语。选考语种不受科类的限制。
我省艺术类专业类别共分为 11 类,包括美术类、文学编导 类、书法类、舞蹈类、音乐类、播音主持类、戏剧影视表演类、 服装...
2023年湖北高考考试报名时间马上就要到了,请各位考生注意考试报名的时间并做好报考准备。下面是小编为大家整理的“2023年湖北高考报名官方入口”,可供各位考生参考。更多考试相关信息请各位考生继续关注出国留学网。
高考报名入口:gkbm.hbea.edu.cn
为方便广大考生报名,网上报名系统可通过电脑、手机、平板电脑等多种设备访问。
报名时间:
2022年11月8日-10日,全国统考艺术类考生网上报名。
2022年11月8日-18日,全国统考普通类、体育类和技能高考、高职单招考生网上报名。
网上报名结束后,不再接受补报名。
考试报名流程:
1.报名资格审查。由考生提出报名申请,报名点和县(市、区)教育考试机构进行资格审查。我省户籍我省学籍应届生的资格审查由报名点负责,县(市、区)教育考试机构予以督查。我省户籍外省学籍应届生、我省户籍往届生、随迁子女和其他考生的资格审查由县(市、区)教育考试机构负责。资格审查时间由县(市、区)教育考试机构确定。
2.领取报名卡。考生在报名点完成资格审查,确认符合报考条件后缴纳报名考试费,领取报名卡。领取报名卡时间为:2022年11月2日-7日。
3.网上报名。
(1)报名网址为:gkbm.hbea.edu.cn。为方便广大考生报名,网上报名系统可通过电脑、手机、平板电脑等多种设备访问。
(2)报名时间:
2022年11月8日-10日,全国统考艺术类考生网上报名。
2022年11月8日-18日,全国统考普通类、体育类和技能高考、高职单招考生网上报名。
网上报名结束后,不再接受补报名。
(3)网上报名要点
参加全国统考的考生须根据本人报考类别(普通类、艺术类、体育类)和拟参加的普通高中学业水平选择性考试首选科目申请报名号,在填报信息时须同时选择拟参加的普通高中学业水平选择性考试再选科目。
考生须在规定时间内登录报名系统,按照《2023年湖北省普通高等学校招生考试网上报名信息采集办法》要求填写个人报名信息并成功提交。
在考生填写完自己的姓名、身份证号和学籍号等信息后,系统会自动与网报系统中的我省高中阶段学籍信息进行比对,学籍比对未通过的,系统会提示考生联系学籍管理部门解决学籍问题,同时会提醒教育考试机构人员对考生的报名资格再次审核。
全国统考艺术类、体育类考生中报考美术学、设计学类统考和体育专业素质测试的考生,在完成普通高考相关报名信息填写并成功提交后,还须通过网络支付平台缴纳相应的专业考试费用。
4.现场确认。现场确认由县(市、区)教育考试机构组织实施,并确定具体时间和地点。全国统考艺术类考生现场确认须在11月16日前完成;非艺术类考生现场确认须在12月31日前完成。
<...
2023年天津高考考试报名时间为11月1日到10日,目前距离考试报名时间已经不多了,请各位考生注意考试报名时间。下面是小编整理的“2023年天津高考考试报名官方入口”,可供各位考生参考。更多考试相关信息请各位考生继续关注本网站。
报名入口:
点击进入>>>
高考报名时间:
第一阶段 网上录入信息
符合报名条件的考生,于2022年11月1日9时至11月10日17时,登录招考资讯网(www.zhaokao.net),进入天津市普通高考网上报名系统,根据要求和提示,录入报名信息,并保证各项信息的完整、真实、准确。
第二阶段 现场确认信息
考生须将报名信息核对无误后提交。考生要在网上报名截止日期前,通过“网上支付”缴纳高考考试费。考生网上缴费成功后,方可在11月11日至15日到规定地点现场确认报名信息,否则报名无效。本市普通高中应届毕业生在其学籍所在中学确认报名信息。本市普通中专、职业高中、技工学校应届毕业生在其学籍所在区考试机构指定的地点确认报名信息。往届毕业生、同等学力考生等符合条件的其他考生在其户籍所在区考试机构指定的地点确认报名信息。
考试报名条件:
遵守中华人民共和国宪法和法律;
高中阶段学校毕业或具有同等学力;
身体状况符合相关要求;
具有我市户籍且符合下列条件之一:
①应届毕业生,须于2021年10月31日(含)前取得我市常住户籍,具有我市高中阶段学校高二、高三年级2年学籍并实际就读。
②往届毕业生,须具有我市高中阶段学校毕业证书。对于持外省高中阶段学校毕业证书的往届毕业生,须满足高中阶段毕业2年及以上。
③高中阶段同等学力考生,须参加我市统一组织的9门普通高中学业水平合格性考试且各科成绩合格,并具有我市初中学校毕业证书。对于持外省初中学校毕业证书的同等学力考生,须满足初中毕业5年及以上。
④具有我市蓝印户口的考生须符合《关于蓝印户口学生在我市入学就读及参加普通高考报名资格的通知》(津教委中〔2009〕6号)的规定。
根据相关规定,具有高等学历教育资格的普通高校在校生,我市中等职业学校根据《关于转发<教育部关于做好2006年中等职业学校招生工作的通知>的通知》(津教...
2023年高考考试报名已经开始了,请各位考生及时关注考试报名信息。内蒙古高考考试报名时间为11月16日到11月27日,下面是小编为大家整理的“2023年内蒙古高考考试报名入口”,可供各位考生参考。更多考试相关信息请各位考生继续关注本网站。
考试报名入口:
点击进入>>>>
考试报名时间:
2022年11月16日9:00至2022年11月27日18:00。
所有考生要在规定时间内完成网上预报名、报名资格审核、网上缴费和现场确认等报名手续,逾期不予受理相关报名手续。
报名地点:
1.我区高级中等教育学校就读的应届毕业考生原则上在学籍所在地的旗县(市、区)(以下简称旗县)教育招生考试机构报名,由学籍所在学校负责报名资格初审,旗县教育招生考试机构复审通过后在学校组织下完成现场确认;高级中等教育学校往届毕业生和具有同等学力等其他考生原则上在户籍所在地的旗县教育招生考试机构报名,直接在旗县教育招生考试机构进行报名资格审核并完成现场确认。
2.在我区定居并符合报名条件的外国人,持公安机关签发的《中华人民共和国外国人永久居留身份证》,可在签发地盟市招生考试委员会指定的地点申请报名。符合条件的港澳台籍考生按教育部有关规定申请报名。
3.符合报考条件且拟报考国家专项计划、高校专项计划的考生,须在户籍所在地报名。
4.考生原则上在报名旗县参加考试,以下4类考生可以由盟市教育招生考试机构安排在指定旗县集中组织参加考试:
(1)蒙语授课的考生;
(2)高职对口招生的中等职业学校考生;
(3)国家通用语言授课加试蒙古语文乙的应往届生;
(4)外语应试语种为英语以外的考生。
报名对象:
凡在我区参加2023年普通高校招生考试及录取的考生,包括秋季统考、职教师资考试、运动训练、武术与民族传统体育专业招生考试、残障生单独考试、高职班、高职单招、三二分段、少年班、消防单独考试、特殊拔尖人才选拔试点(如数学英才班)等考试类型和强基计划、高水平艺术团、高水平运动员(含一级运动员单考)、保送生、其他单独招生等录取类型,均须按规定履行报名手续。
报名方式:
2023年高考考试报名工作已经启动了,有部分省份已经开始进行考试报名了。黑龙江2023年高考报名时间为10月28日到11月7日,下面是小编为大家准备的“2023年黑龙江考试报名官网入口”,可供参考。更多考试相关信息请各位考生继续关注本网站。
高考报名入口:
考生凭本人身份证号、手机号码进行注册,设置网上报名密码,并妥善保管密码。点击下方图片进入报名入口。
高考报名时间:
2022年10月28日至11月7日(含节假日),系统开放时间为每天9:00-21:00。
报名工作程序:
(一)网上注册
考生登录黑龙江省招生考试信息港(https://www.lzk.hl.cn)后,进入“网报中心”,点击“2023年黑龙江省普通高校招生全国统一考试报名入口”。凭考生本人身份证号、手机号码进行注册,设置网上报名密码,并妥善保管密码。
(二)网上报名和缴费
考生须在报名规定的时间内完成报考信息填报和在线支付报名考试费操作。考生网上报名时须认真阅读考生网上报名必读和《考生诚信考试承诺书》,确认同意后方能进行报名信息填报。网上报名时所填报的信息,如姓名、出生日期、性别、民族等必须与居民身份证信息保持一致,姓名、地名等信息项中如存在字库中没有的汉字,以拼音(半角大写字母)代替。考生类别一栏须按考生户口簿(农村户口或城镇户口)填写农村或城镇应往届。考生填报的联系方式必须在高考录取结束前保持畅通状态考生要认真核对本人填报的信息,发现错误应及时修改,如对所填报的信息进行修改和查询,程序与填报过程相同。考生完成报考信息填报后,需按照系统提示在线支付报名考试费(系统支持具有银联标识的银行卡)。报名考试费支付成功后即完成网上报名。
考生须对报考信息的真实性、有效性负责。如果考生在不符合报名条件的情况下获得考试资格,由此产生的后果由考生本人承担。
(三)报名信息确认和采集
考生完成网上信息填报、缴费成功后,还须在各地招考机...
2023年高考考试报名时间马上就要到了,上海的高考考试报名时间为10月24日到28日,请各位考生做好考试报名准备。下面是小编为大家准备的“2023年上海高考报名官方入口”,可供参考。更多考试相关信息请继续关注本网站。
高考报名入口:上海市教育考试院www.shmeea.edu.cn
点击图片进入报名页面>>>>
高考报名时间:10月24日到28日
高考报名流程:2023年上海市普通高校考试招生网上报名用户手册
推荐阅读:
...
2023年高考考试报名工作已经开始,请各位考生及时关注考试信息。福建地区的高考考试报名时间为10月18日到23日,目前考试报名通道已经开启,请各位考生抓紧时间进行考试报名。下面是小编整理的“2023年福建高考报名官方入口:福建省教育考试院”,可供参考。
考试报名入口(点击进入):
申请报名参加2023年我省普通高考的所有人员(包括保送生,“强基计划”,高水平运动队、高水平艺术团招生,运动训练、武术与民族传统体育专业招生,残疾考生单独招生,职教师资班,少年班等,下同)须于2022年10月18日至23日登录福建省教育考试院网站(www.eeafj.cn)“数字服务大厅-高考高招-高考考生报名系统”,进行网上账号注册、报名和缴费,逾期不予网上报名。
考试报名时间:10月18日到23日
现场确认 :
1.报名确认点由县(市、区)确定。报名确认点应设在县(市、区)教育招生考试机构、普通高中或中等职业学校,不得设在培训机构(学校)等。各县(市、区)应于网上报名开始前,向社会公布本辖区所有报名确认点的名称、受理范围、地址、咨询电话等信息。
2.报考人员本人须于2022年10月24日至29日,持报名所需材料到本人所选择的确认点进行现场确认,逾期不予受理。鼓励县(市、区)教育招生考试机构指定专人到普通高中学校提供现场确认服务。
3.现场确认时,报考人员须提交本人户口簿、有效居民身份证、学籍和实际就读证明等相关报名材料原件和复印件,供现场确认工作人员核对查验。
(1)2023年应届毕业生须提交毕业班学籍花名册(须经学籍主管的教育或人社行政部门审定并加盖学籍专用章)和实际就读证明(须经报考人员所在学校审定、校长签字并加盖学校公章)。
(2)往届毕业生须提交高中阶段学习的学校毕业证书。同等学力人员须提交初中毕业证书等相关证明材料。
(3)需要以父母工作调动、人才引进、驻闽部队现役军人(含文职人员)身份报考的...
2023年广西高考考试报名时间从10月22日开始,目前距离考试报名时间已经不多了,请各位考生注意考试报名时间。下面是小编为大家整理的“2023年广西高考报名官方入口”,可供各位考生参考。更多考试相关信息请各位考生相关信息请继续关注本网站。
高考考试报名入口:
1.电脑端报名
考生登录“广西招生考试院”网站(https://www.gxeea.cn),点击“系统导航→考试报名→2023年高考网上报名系统”进行报名。
点击进入>>>>
2.手机端报名。
考生使用手机登录“广西普通高考信息管理平台”APP进行报名。手机扫描2023年高考网上报名系统(路径见电脑端报名)登录页面的“广西高考”APP二维码,下载安装“广西普通高考信息管理平台”APP(考生请根据实际情况选择Android或iOS下载二维码,华为、小米、OPPO、VIVO等安卓手机可在相应手机应用商店搜索“广西普通高考信息管理平台”APP进行下载,苹果手机可在App Store搜索“广西普通高考信息管理平台”APP进行下载)。
如果因为手机版本等原因无法顺利完成手机端报名,可使用电脑端继续完成报名。
高考报名时间:
请报名参加全国统考或分类考试招生的人员于2022年10月22日至31日17:30进行网上报名,并到网上报名选择的报名站进行现场确认。
区外协调回我区报考的广西户籍考生、参加退役军人高职单独招生的考生以及其他因故没能在上述报名时间段进行报名和确认的考生,可于2023年2月21日至24日17:30进行补报名和现场确认,逾期不再办理补报名和确认。补报名考生不得参加普通高等学校招生艺术类专业全区统一考试(以下简称全区艺术统考)和普通高等学校招生体育类专业全区统一考试(以下简称全区体育统考)。
推荐阅读:
2023年高考考试报名时间马上就要到了,请各位考生做好考试报名的准备。下面是小编为大家整理的“2023年江苏高考考试报名官方入口”,可供江苏的考生参考。更多考试相关信息请继续关注出国留学网站。
江苏高考报名入口:江苏省教育考试院
江苏高考报名网址:www.jseea.cn或gk.jseea.cn。
江苏高考报名时间安排:2022年11月1日至4日,信息确认的截止日期为11月7日。
江苏高考报名流程:
1.资格审核
各市、县(市、区)教育行政部门和招生考试机构应按照《教育部办公厅公安部办公厅关于做好普通高校招生全国统一考试考生报名资格审查工作的通知》(教学厅〔2005〕13号)和《省教育厅关于进一步加强普通高考各类考生资格审核工作的通知》(苏教考函〔2020〕16号)精神,加强对考生的户籍、报名资格、报名材料的审核工作,特别对于持有外省(市、区)居民身份证的考生要重点核查。考生报名信息确认后,如发现有不符合条件的人员报考,将根据《国家教育考试违规处理办法》等有关规定,对有关部门及责任人进行严肃处理。
(1)各级教育行政部门或招生考试机构须指定专人负责本地区应届毕业生的学籍审核。不具备报名点所在中学学籍的考生,须携带相关材料到招生考试机构指定的地点,由指定专人进行资格审核并办理报名手续。普通高中应届毕业生的报名资格审核应在网上报名开始前进行。人数较多的报名点如来不及在报名前完成资格审核,也可在考生确认报名信息时同步进行。
普通高中应届毕业生名单(含姓名、身份证号等信息)统一由省教育厅基教部门提供。凡不在名单之列的,一律不得以我省普通高中应届毕业生的身份报考。如需取得我省普通高中应届毕业生资格,须经当地普通高中学籍管理部门认定,并在普通高中学籍管理系统中取得电子学籍,由省教育厅基教部门汇总提供。
(2)所有往届生、社会考生、在外省借读的我省户籍考生、随迁子女考生以及其他非普通高中应届毕业生等,在报名开始前,一律先由专人进行资格审核,审核通过后才能网上报名。已被普通高校录取而未报到或报到后退学的考生,报名时必须上交有关高校的录取通知书或提供退学证明。
(3)报名点须对考生的报名资格进行审核,核对考生二代身份证相关信息。对于使用临时身份证等手工录入身份信息的考生,可先报名,但须在一定期限内补刷二代身份证,由报名点管理员再次进行审核确认。以军官证、护照等其他证件报名的考生,须由报名管理员再次审核确认身份信息。
高考报名入口推荐访问