出国留学网专题频道高考报名缴费栏目,提供与高考报名缴费相关的所有资讯,希望我们所做的能让您感到满意!
12-01
2023年度高考考试报名工作已经开始了,山东教育招生考试院发布了高考报名缴费的通知,请各位考生及时进行考试缴费。下面是小编整理的“2023年山东高考报名缴费平台入口”,可供山东的考生参考。更多考试相关信息请继续关注本网站。
缴费平台入口:
点击进入>>>
缴费时间:
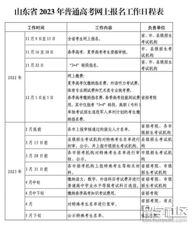
2022年12月1日至5日(每天9:00—18:00), 缴纳报名费、春季高考技能测试费用。2023年4月中下旬缴纳 春季高考知识考试费用,具体时间另行通知。
缴费注意事项:
资格审核通过的考生在网上缴费时,先确认个人报名信息无误后,再按照规定缴纳高考报名费及考试费。
春季高考考生缴纳考试费用包括知识考试费和技能测试费。 仅报考“3+4”转段的考生,只缴纳知识考试费,无需缴纳技能 测试费。兼报“3+4”转段和春季高考的考生,须缴纳知识考试 费和技能测试费。2022 年 12 月 1 日—5 日(每天 9:00—18:00) 缴纳高考报名费、春季高考技能测试费用;2023 年 4 月中下旬缴纳春季高考知识考试费用。
夏季高考考试费包括外语听力、语文、数学、外语笔试考试费。参加夏季高考体育专业测试及美术类、文学编导类、书法类、 舞蹈类(艺术舞蹈、体育舞蹈、健美操)、音乐类、播音主持类、 戏剧影视表演类、服装表演类、航空服务艺术类等艺术类专业统 考的考生,须同时缴纳相应的体育专业测试费及艺术类专业统考费。12月1日—5日(每天 9:00—18:00)缴纳报名费、外语听 力考试费、体育专业测试费和艺术类专业统考费,其他考试费在 等级考试科目选报时一并缴纳。
仅参加单考单招[含保送生、运动训练及武术与民族传统体 育、一级及以上高水平运动员、职教师资、特殊教育、技校单招、 消防单招、高职(专科)综合评价招生]考试,而不参加春季高 考或夏季高考统一考试的考生,在 12 月 1 日—5 日(每天 9:00 —18:00)仅缴纳报名费,无需缴纳考试费。仅参加高职(专科) 单独招生考试,而不参加春季高考或夏季高考统一考试的考生, 在 12 月 1 日—5 日(每天 9:00—18:00)缴费,其中退役军人考 生仅缴纳报名费,其他考生缴纳报名费和技能测试费用。考试费 等其他费用须到相关招生高校缴纳。
普通高中建档立卡家庭经济困难学生、低保家庭学生、特困 救助供养学生、家庭经济困难残疾学生免缴上述费用,具体以山...
2023年的高考目前各个地区的考试报名都已经陆续完成,而11月马上结束,到12月,本次高考的报名考生们需要在月初完成考试报名缴费和考试防疫信息的填报,下面就来看看山东省2023年高考报名缴费及防疫信息填报时间吧!
具体来看,12月1日至5日,山东高考生须完成网上缴费。其中,夏季高考仅缴纳报名费、外语听力考试费、体育专业测试费和艺术类专业统考费,春季高考缴纳报名费、春季高考技能测试费用。其中仅报考“3+4”转段、高职(专科)单独考试招生退役军人单列计划的考生缴纳报名费。
此外,根据11月27日省招考院发布“致我省2023年普通高校招生艺术类专业统考考生的一封信”。12月1日—12月5日(9:00—18:00)高考报名缴费期间,山东艺考生须完成防疫信息填报。所有考生须在考试前7天开始进行健康管理信息采集,无特殊情况不要离鲁或前往高风险地区。

推荐阅读:
...09-27
本网准备了四川2019年高考报名缴费时间:10月18日至21日,请考生们按时缴费,不要延误。更多资讯请关注本网站更新。
四川2019年高考报名缴费时间:10月18日至21日
根据《2019年四川高考报名工作通知》可知2019年四川高考缴费时间:10月18日至21日,现场确认的时间安排在10月22日至11月2日。各地应于10月25日前完成艺术、体育类考生的现场确认工作,并上报艺术、体育类考生信息库;11月2日前完成所有考生的现场确认工作,并上报普通类考生信息库。各市(州)招考办应结合本地实际制定报名工作具体安排并周知考生。
凡父母在我省有合法稳定职业和住所(含租赁),在父母就业和居住地具有高中阶段学籍和3年完整学习经历且符合普通高考其他报名条件的随迁子女,可在就读地县(市、区)招考办报名参加普通高考。申请参加普通高考的随迁子女,应在2018年10月11日前,向就读中学所在的县级招考办申请,提供房产证或县级公安机关出具的父母暂(居)住证明和有关单位出具的父母合法稳定职业证明,提供县级及以上教育行政部门出具的在当地就读年限和取得学籍的证明。经审查,符合条件者准予报名。
不符合在外省参加高考及录取条件的四川籍人员,应回户籍所在地县级招考办报名考试
(来源:四川省教育考试院)
推荐阅读:
12-06
出国留学高考网为大家提供2018山东高考报名缴费12月12日20点截止,更多高考资讯请关注我们网站的更新!
2018山东高考报名缴费12月12日20点截止
根据山东省教育招生考试院的安排,2018年高考网上报名缴费时间为12月4日到12日(工作日)的9点到20点。缴费是通过山东省2018年普通高等学校招生考试信息平台(网址:http://wsbm.sdzk.cn)或者点击下方入口进行缴费。根据要求,只有通过报名资格审查和现场信息采集与确认且县区已经上报的考生方可缴费。
2018年山东高考报名缴费入口:
参加春季高考的考生,现场确认和网上缴费是同步进行的。春季高考考生现场资格审查及信息确认时间为2017年12月4日至7日(含只报考“3+4”转段的考生及兼报“3+4”转段和春季高考的考生确认时间)。
因收费单位不同,春季高考报考费与技能考试费要在网上缴费期间分别缴纳,夏季高考报考费与体育专业测试费要在网上缴费期间分别缴纳。考生若兼报春、夏季高考,要分别缴费;艺术类专业统一考试费与夏季高考考试费一起缴纳。
在缴费时所用银行账户不要求必须是考生本人开户,使用家长或同学的网上银行都可以缴费。缴费时不要关闭操作页面,一直要等到报名网站提示缴费成功后再退出系统、关闭页面 。
需要特别提醒的是,这次网上缴费特别重要,千万不可大意,缴费成功后,再查看两次结果也无妨。因为根据规定,未在规定时间缴纳报名费及考试费的考生,将视为自行放弃报名及考试资格,省教育招生考试院将不予编排考场。
小编精心为您推荐:
11-16
出国留学高考网为大家提供2018北京高考报名缴费11月17日开始,更多高考资讯请关注我们网站的更新!
2018北京高考报名缴费11月17日开始
2018年高考网上报名缴费于2017年11月17日8时至20日20时进行。通过报名初审的考生可登录北京教育考试院网站按流程完成网上缴费。考试院高招办有关负责人提醒,考生要提前准备好可以完成网上缴费的银行卡,并熟悉网上缴费流程。
今年共有16家银行支持高考网上缴费。考生要开通银行卡网上支付功能。若银行卡本身不具备“网上银行”支付功能,考生要到银行柜台开通“网上银行”功能。考生在银行柜台开通网银时,可向银行客服人员咨询完整的开通流程并通报预计网上支付金额,以便后续操作。如果是工商银行卡,在开通网上银行功能时,还要开通“电子商务”功能。
缴费时,考生要按系统提示选择与自己银行卡相对应的银行及卡种,正确、完整地填写所有信息,点击“确定”,待系统给出订单号和交易流水号等提示信息后,再点击“支付”,等待系统处理(此时最好不要进行其他操作)。如果支付成功,系统会显示支付已完成的信息。
在完成缴费环节时,考生最好选用IE浏览器,以免因系统不兼容导致无法正常支付。考生缴费前到银行网站“下载专区”下载相关程序或银行安全控件,详情可咨询持卡银行客服。缴费前可先删除IE缓存,可在IE的“工具”菜单中选择“Internet选项”,点击“删除cookies”和“删除文件”的按钮后再选择缴费。如IE8及以上版本,在IE“工具”菜单中选择“Internet”选项,选择“退出时删除浏览历史记录”并点击删除按钮,确认即可。
如果因上网条件或网络传输等原因造成系统速度缓慢,考生要耐心等待。如果页面无法显示,可尝试刷新。如刷新不起作用,不要按IE浏览器“返回”键,可关闭页面,并重新点击报考系统中的缴费按钮。支付时,如果系统提示拦截,在IE“工具”菜单中选择“弹出窗口阻止程序”,选择关闭弹出窗口阻止程序即可。
考试院高招办有关负责人建议,由于需要完成报名缴费的考生人数较多,考生要提前做好准备,尽量避开报考、缴费高峰期,以免网络拥堵,影响报考。尽量不要多人使用同一台计算机进行网上报考。若条件所限,出现多人使用同一计算机网上报考或网上缴费时,不可多人同时报考,要依次报考,而且要前一人完成报考或缴费后,立即点击报考系统中的退出按钮并关闭浏览器,后一人方可进行报考和缴费。
如果考生支付完成,系统没有提示缴费失败或成功,考生可登录报考网站查询是否缴费成功,或者通过网上银行、电话、ATM、柜台等各种方式查询账户内余额。如果报考费已经支出,缴费状态未成功,可能由于网络延时,数据传输滞后。考生可稍后重新登录网站,刷新查看缴费状态。
如果未记住缴费订单号,考生可联系支付银行卡的相应银行查询,并将该订单号提供给易宝支付客服,人工查询缴费状态。如果银行未扣款或者是联系易宝支付客服查询发现没有缴费成功,则要重新缴费。【
08-11
2017年的成人高考报名即将开始,出国留学网为大家提供“2017年广西成人高考报名缴费时间截止日期9月8日”供广大考生参考,希望可以帮到广大考生,更多资讯请关注我们网站的更新。
2017年广西成人高考报名缴费时间截止日期9月8日
(一)所有考生必须在网上报名期间在网上缴纳报考费。包括统考考生、申请免试的考生和外省户籍考生在内的所有考生,必须在9月8日17:00之前在网上报名系统缴纳报考费,否则不能参加现场确认、报名无效。
(二)考生网上缴费后仍然可以修改报考层次和专业。
(三)各类申请免试就读成人高校的人员,如免试申请最终未能审核通过,将不能调整为统考生、不能参加当年成人高考,报名费不予退还。
(四)网上报名期间,考生不能修改身份证号。
(五)所有市县招生考试机构和高校考区均可为考生办理现场重置密码的手续,有此需求的考生可持身份证原件前去办理;也可通过报名系统向手机发送验证码的方式进行密码重置。
(六)外省户籍人员报考条件按照自治区有关调整外省户籍人员在广西报考成人高考资格条件的规定执行。
出国留学网成人高考频道提醒考生关注成人高考报名、成人高考招生、成人高考考试等信息:
...11-29
出国留学网高考网为大家提供2017山东高考报名缴费时间:12月1日-9日,更多高考资讯请关注我们网站的更新!
2017山东高考报名缴费时间:12月1日-9日
根据山东省考试院排定的高考进程,2016年12月1日起,高考网上缴费,春季高考考生现场资格审查及信息确认,只报考“3+4”转段的考生及兼报“3+4”转段和春季高考的考生网上填报基本信息同时开始,12月9日前春夏高考报名工作将全部完成。
我省高考报名分为网上填报基本信息、现场资格审查及信息确认、网上缴费3个阶段。自11月8日,高考报名已经启动,春夏季高考网上填报基本信息、夏季高考现场资格审查及信息确认于11月30日前陆续完成。
2016年12月1日,只报考“3+4”转段的考生及兼报“3+4”转段和春季高考的考生网上填报基本信息。12月1日至6日,春季高考现场资格审查及信息确认,包括只报考“3+4”转段的考生及兼报“3+4”转段和春季高考的考生确认。12月1日至9日,高考网上缴费。
据悉,考生应按照规定缴纳报名费及考试费。春季高考和夏季高考兼报的考生需分别缴费。春季高考技能考试费、夏季高考体育专业测试费及美术类专业统考费同时缴纳。只报考“3+4”转段的考生无须缴纳春季高考技能测试费,兼报3+4”转段和春季高考的考生须缴纳技能测试费。考生应在信息确认通过后进行网上缴费。未在规定时间缴纳报名费及考试费的考生将视为自行放弃报名及考试资格,省教育招生考试院将不予编排考场。
小编精心为您推荐:
2017山东高考报名系统:http://www.sdzk.cn/wsbm/
山东省2017年普通高等学校招生报名通知
11-17
出国留学网高考网为大家提供2017北京高考报名缴费时间:11月17日-20日,更多高考报名信息请关注我们网站的更新!
2017北京高考报名缴费时间:11月17日-20日
2017年北京市高考网上报名缴费于11月17日8时启动,11月20日20时前,通过报名初审的考生可登录北京教育考试院网站按流程完成网上缴费。
“是否能用家长的银行卡缴费?”这是许多考生的问题。考试院高招办有关负责人表示,高考报名缴费可使用非本人银行卡。需要注意的是,高考报名缴费不支持支付宝、微信支付。
今年有17家银行支持高考网上缴费,用于缴费的银行卡要开通银行卡网上支付功能。若银行卡本身不具备“网上银行”支付功能,考生要到银行柜台开通“网上银行”功能。如果是工商银行卡,在开通网上银行功能的同时,还要开通“电子商务”功能。
高招办有关负责人建议,由于报考人数较多,考生要提前做准备,尽量避开报考、缴费高峰期,以免网络拥堵,影响报考。尽量不要多人使用同一台计算机网上报考。若条件所限出现多人使用同一计算机进行网上报考或网上缴费时,要依次报考,切不可多人同时报考。前一人完成报考或缴费后要立即点击退出按钮并关闭浏览器,后一人方可报考和缴费。
如果考生支付完成,系统没有提示缴费失败或成功,考生可登录报考网站查询,或者通过网上银行、电话、ATM、柜台等方式查询账户内余额。如果银行未扣款是联系易宝支付客服查询,发现没有缴费成功,要重新缴费。
小编精心为您推荐:
| 2017北京高考报名信息汇总 | |
| 1 | 2017北京高考11月9日起开... |
09-30
出国留学网高考网为大家提供2017北京高考报名缴费标准及网上缴费系统支持的银行,更多高考报名信息请关注我们网站的更新!
2017北京高考报名缴费标准及网上缴费系统支持的银行
|
报名项目 |
收费标准 |
网上缴费系统支持的银行 |
|
统考(全部科目考试) |
100元 |
工商银行 |
|
统考(只参加语文、数学、外语科目考试) |
75元 |
|
| ... |
09-30
出国留学网高考网为大家提供2017北京高考报名缴费时间:2016年11月17日-20日,更多高考报名信息请关注我们网站的更新!
2017北京高考报名缴费时间:2016年11月17日-20日
报名包括网上提交报名申请、网上填报个人信息并缴费和报名资格现场确认三个阶段。
第一阶段:网上提交报名申请
时间:2016年11月9日8时至12日20时(进城务工人员随迁子女申请时间为10月11日8时至14日20时)
网址: www.bjeea.edu.cn或www.bjeea.cn
第二阶段:通过报名资格初审的考生网上填报个人信息并缴费
时间:2016年11月17日8时至20日20时
网址: www.bjeea.edu.cn或www.bjeea.cn
缴费标准及网上缴费系统支持的银行见附件1。
第三阶段:报名资格现场确认
时间:由各区高校招生办公室在11月30日前自行安排。
地点:应届毕业生到学校所在区高招办指定的地点,具体地点由学校通知;社会青年原则上在户口所在街道(乡、镇);在职职工在本单位所在地的区高招办。
确认要求:完成网上个人信息填报并缴费的考生本人持户口簿、身份证原件(在职职工还须持单位介绍信)在规定时间和地点办理报名资格确认手续。报名资格确认期间将采集考生电子照片。
考生必须完成上述三个阶段且通过报名资格现场确认后,方能参加北京市2017年普通高等学校招生考试。
考生报名信息是考生电子档案的重要组成部分,考生被高校录取后其学籍数据有关信息来源于考生高考报名信息,考生须确保本人高考报名信息准确无误。高考报名信息在报名资格确认后不再改动。
小编精心为您推荐:
高考报名缴费推荐访问