出国留学网专题频道高考数学真题栏目,提供与高考数学真题相关的所有资讯,希望我们所做的能让您感到满意!
各位浙江省的高考考生注意了!距离2023年高考仅剩下最后半个月的时间了,为此本网在这里整理了一套2020年的高考数学试卷,希望本套试卷能够帮助到各位考生。下面是出国留学网收集整理的 “浙江省2020年高考数学真题” ,本文供各位考生参考,欢迎阅读。







推荐阅读:
<...
各位海南省的高考考生注意了!距离2023年高考仅剩下不到一个月的时间了,为此本网在这里整理了一套2020年的高考数学试卷,希望本套试卷能够帮助到各位考生。下面是出国留学网收集整理的 “海南省2020年高考数学真题” ,本文供各位考生参考,欢迎阅读。





推荐阅读:
...05-15
高考以来江苏卷的数学都是最难的,因此每年的江苏卷的数学题都是全国各大考生需要探讨的重要题目。但是学子时间争分夺秒,没那么多时间出去买试题等等。本网为了孜孜学子的方便,下面是由出国留学网编辑为大家整理的“2022年江苏高考数学真题及答案解析”,仅供参考,欢迎大家阅读本文。







各位山东省的高考考生注意了!距离2023年高考仅剩下不到一个月的时间了,为此本网在这里整理了一套2020年的高考数学试卷,希望本套试卷能够帮助到各位考生。下面是出国留学网收集整理的 “山东省2020年高考数学真题及答案” ,本文供各位考生参考,欢迎阅读。







各位江苏省的高考考生注意了!距离2023年高考仅剩下不到一个月的时间了,为此本网在这里整理了一套2020年的高考数学试卷,希望本套试卷能够帮助到各位考生。下面是出国留学网收集整理的 “江苏省2020年高考数学考试真题” ,本文供各位考生参考,欢迎阅读。





推荐阅读:
浙江省的高考考生注意了!距离2023年高考仅剩下不到2个月的时间了,为此出国留学网特地在这里整理了一套2022年的高考数学试卷,希望本套试卷能够帮助到各位考生。下面是出国留学网收集整理的 “2022年浙江数学高考真题” ,本文仅供参考,欢迎阅读。




推荐阅读:
...
各位高考考生注意了!距离2023年高考仅剩下不到2个月的时间了,为此出国留学网特地在这里整理了一套2021年的高考理科数学试卷,希望本套试卷能够帮助到各位考生。下面是出国留学网收集整理的 “2021年全国甲卷理科数学高考真题” ,本文仅供参考,欢迎阅读。







推荐阅读:
各位高考考生注意了!距离2023年高考仅剩下不到2个月的时间了,为此出国留学网特地在这里整理了一套2021年的高考理科数学试卷,希望本套试卷能够帮助到各位考生。下面是出国留学网收集整理的 “2021年全国甲卷理科数学高考真题” ,本文仅供参考,欢迎阅读。+







推荐阅读:
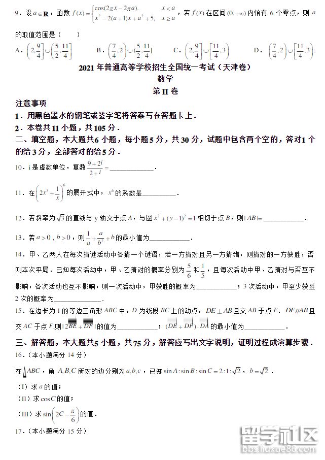
各位天津市的高考考生注意了!距离2023年高考仅剩3个月的时间了,为此本网特地在这里整理了一套2021年的高考数学试卷,希望本套试卷能够帮助到各位考生。下面是出国留学网收集整理的 “2021年天津高考数学真题” ,本文仅供参考,欢迎阅读。




推荐阅读:
各位北京市的高考考生注意了!距离2023年高考仅剩不到4个月的时间了,本网在这里整理了一套2022年的高考数学试卷,希望本套试卷能够帮助到各位考生。下面是出国留学网收集整理的 “2022年北京市高考数学真题及答案” ,本文供各位考生参考,欢迎阅读。




答案解析:



高考数学真题推荐访问