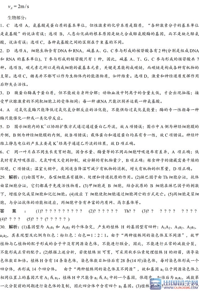
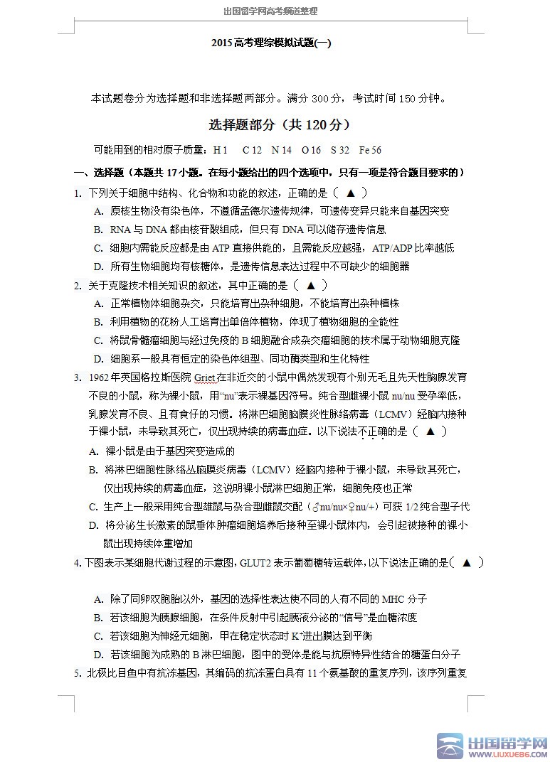
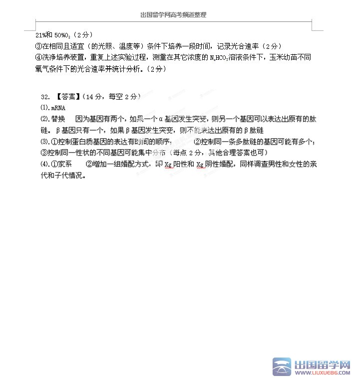
出国留学网专题频道高考理综模拟栏目,提供与高考理综模拟相关的所有资讯,希望我们所做的能让您感到满意!
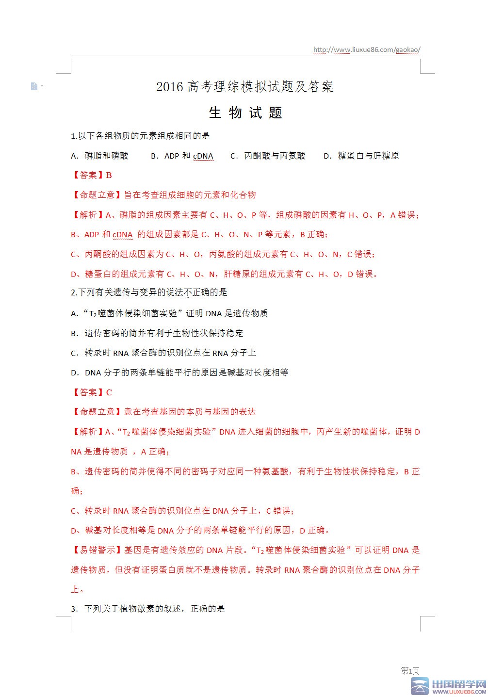
出国留学网高考网为大家提供2016年高考理综模拟试题及答案,更多高考理综复习资料请关注我们网站的更新!
2016年高考理综模拟试题及答案
一、单项选择题(共13小题,每小题6分,共78分)
1、细胞是生物体结构和功能的基本单位,以下关于细胞代谢描述正确的是
A.真核细胞和原核细胞均能进行DNA复制、转录和翻译
B.生物膜系统为酶提供了大量的附着位点,细胞中所有的酶均位于生物膜上
C.葡萄糖、K+进出细胞既需要载体,又需要能量
D.随着细胞的生长,细胞内外的物质运输效率提高,需要细胞呼吸提供大量能量
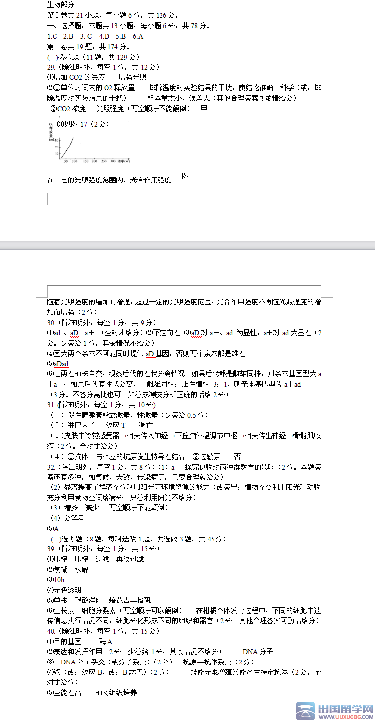
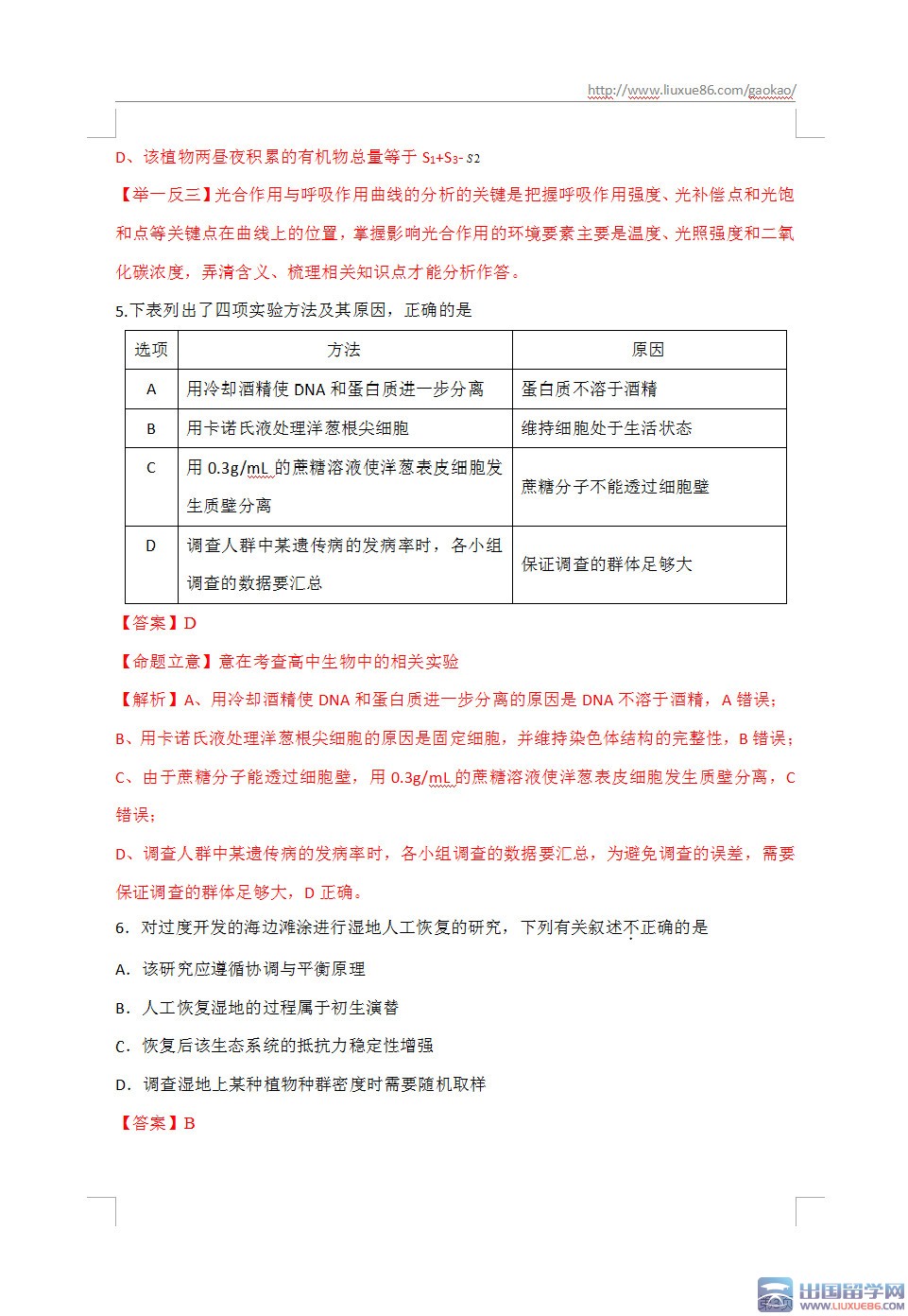
2、如图所示,种群在理想环境中呈“J”型增长(甲曲线),在有环境阻力条件下,呈“S”型增长(乙曲线),下列有关种群数量增长曲线的叙述中,正确的是
A.甲曲线所代表的种群增长过程中无生存斗争存在
B.假设甲种群第一年数量是N0,种群数量下一年总是前一年的1.7倍,则第5年种群数量是N01.75
C.种群数量为K时,增长率最大
D.种群数量越高,该地生态系统的恢复力稳定性越高
3、在一个双链DNA分子中,碱基总数为m,腺嘌呤碱基数为n,则下列有关叙述不正确的是A.脱氧核苷酸数=磷酸数=碱基总数=m B.碱基之间的氢键数为
C.一条链中A+T的数量为n D.G的数量为m-nA. 原核生物的细胞结构中没有线粒体,只能通过厌氧呼吸获得能量
B. 细胞分化、衰老和癌变都会导致细胞形态、结构和功能发生变化
C.D.图为高等动物反射结构示意图,下列有关说法正确的是
A.当动物所吃食物过咸或饮水不足时,可以在图中“蝴蝶图形”处产生渴觉
B.当受到刺激时,该处的细胞膜内外的电位表现为内负外正
C.的结构决定了神经元之间的兴奋传递只能是单向的
D.若从处剪断神经纤维,刺激处,M不能产生反应Cl2燃烧,所得产物再溶于水制盐酸,流程复杂且造成能量浪费。有人想利用原电池原理直接制备盐酸的同时获取电能,假设这种想法可行,下列说法肯定错误的是( )
A.两极材料都是石墨,用稀盐酸作电解质溶液 B.通入H2的极为原电池的正极
C.电解质溶液中的阳离子向通入氯气的电极移动 D.通Cl2的电极反应为Cl2+2e-====2Cl-
9、将35g锌粉和少量的浓硫酸在加热条件下充分反应,共收集到混合气体11.2L(标况))其质量为19.6g,则过剩锌粉质量为( )
A. 1.0g B. 2.0g C. 2.5g D. 3.5g
10.检验某极稀的溶液中是否含有N03-,正确的操作方法是( )
A.加入铜屑和浓硫酸后加热 B.加热浓缩后,再浓硫酸铜片混合共热
C.加热蒸干,再加强热 D.加热蒸干后与浓硫酸.铜片混合共热
11.120ml含有0.2mol碳酸钠的溶液和200ml盐酸,不管将前者滴入后者...
01-15
01-15
以下江西英语高考模拟试题及答案由出国留学网高考频道为您精心提供,在本文的末尾有附件即试题Word版下载,请直接下载即可,如果您还想关注更多高考模拟题请收藏本网站,更多精彩试题等着你。
2015年江西英语高考模拟试题及答案
高考理综模拟推荐访问