出国留学网专题频道高考生物模拟试题栏目,提供与高考生物模拟试题相关的所有资讯,希望我们所做的能让您感到满意!
10-22
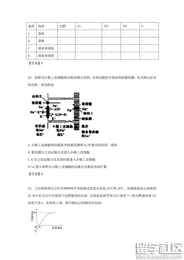
2017届衡水中学高三一调已结束,出国留学网高考网小编整理了2017届衡水中学高三一调生物试题及答案(B),供同学们参考学习。
与高考生物模拟试题相关的高考理综
2017届衡水中学高三一调已结束,出国留学网高考网小编整理了2017届衡水中学高三一调生物试题及答案(A),供同学们参考学习。
2017届衡水中学高三一调生物试题及答案(A)
04-08
2016北京东城区高三一模将于4月6-7日考试,以下是出国留学网高考网小编整理的2016北京东城区高三一模生物试题及答案,供同学们参考学习。同学们可收藏本页面,便于考试后查看。
2016北京东城区高三一模试题及答案汇总
出国留学网高考频道为您整理史上高考复习资料大全!让您的高考成绩稳步上升!
与高考生物模拟试题相关的高考试题
小编精心为您推荐:
04-07
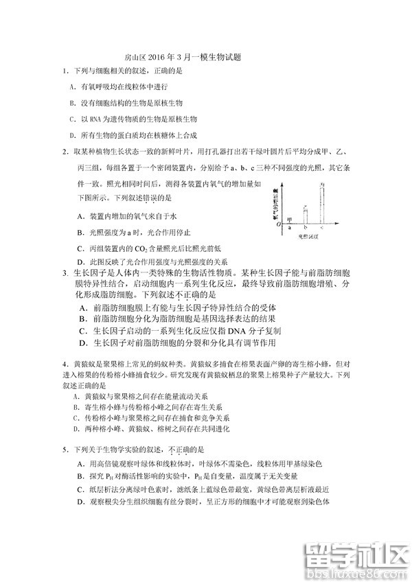
2016北京房山高三一模已结束,以下是出国留学网高考网小编整理的2016北京房山高三一模生物试题及答案,供同学们参考学习。同学们可收藏本页面,便于考试后查看。
03-25
2016河南省六市高三第一次联考于3月24-25日考试,以下是出国留学网高考网小编整理的2016河南省六市高三第一次联考生物试题及答案,供同学们参考学习。
2016河北二模于3月24-25日考试,以下是出国留学网高考网小编整理的2016河北二模生物试题及答案,供同学们参考学习。
2016河北二模试题及答案正在整理中,请等待……
高考生物模拟试题推荐访问
搜索更多内容
高考生物模拟试题相关推荐
编辑推荐
热点推荐