出国留学网专题频道高考生物真题栏目,提供与高考生物真题相关的所有资讯,希望我们所做的能让您感到满意!
各位海南省的高考考生注意了!距离2023年高考仅剩下最后半个月的时间了,为此本网在这里整理了一套2020年的高考生物试卷,希望本套试卷能够帮助到各位考生。下面是出国留学网收集整理的 “海南省2020年高考生物真题” ,本文供各位考生参考,欢迎阅读。








推荐阅读:
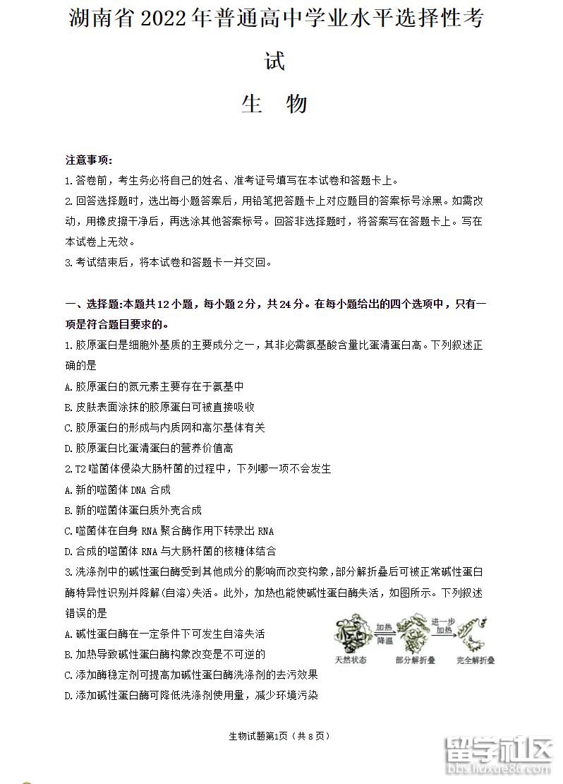
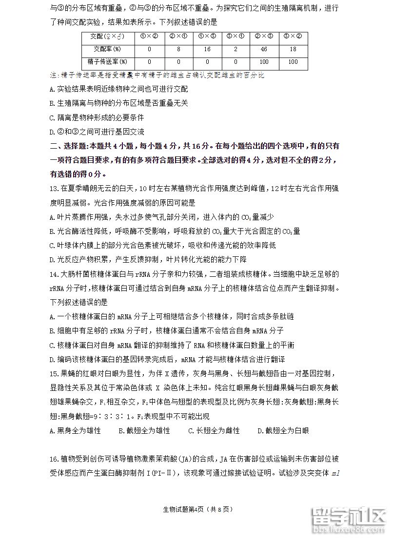
湖南省的高考考生注意了!距离2023年高考仅剩下一个月的时间了,为此出国留学网特地在这里整理了一套2022年的高考生物试卷,希望本套试卷能够帮助到各位考生。下面是出国留学网收集整理的 “2022年湖南生物高考真题” ,本文仅供参考,欢迎阅读。








推荐阅读:
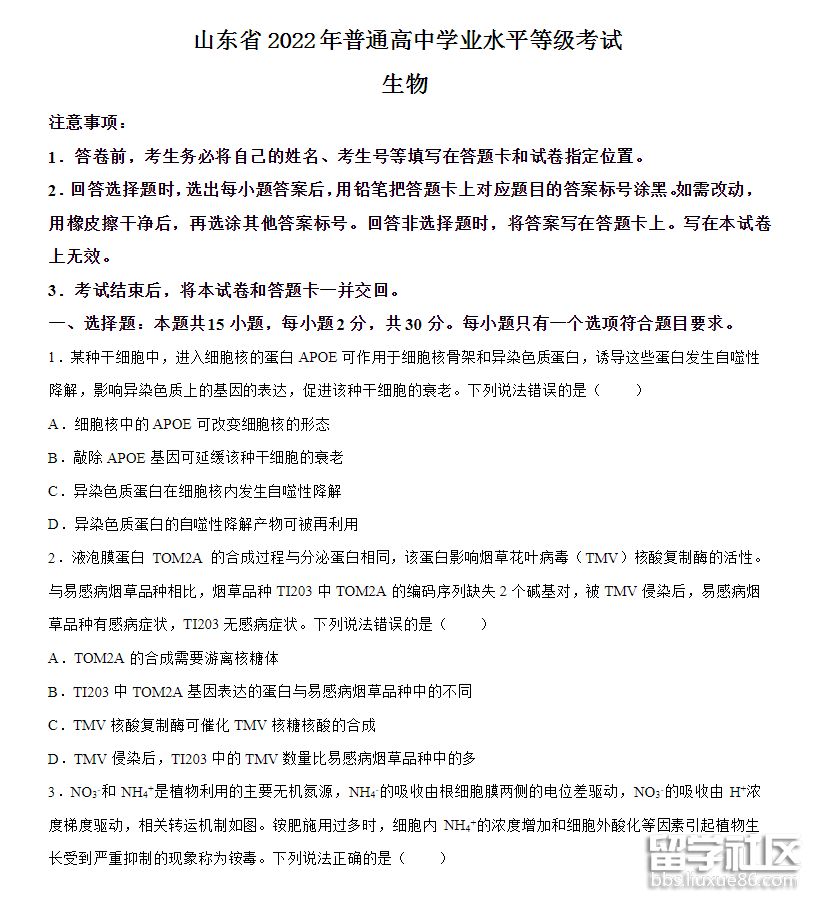
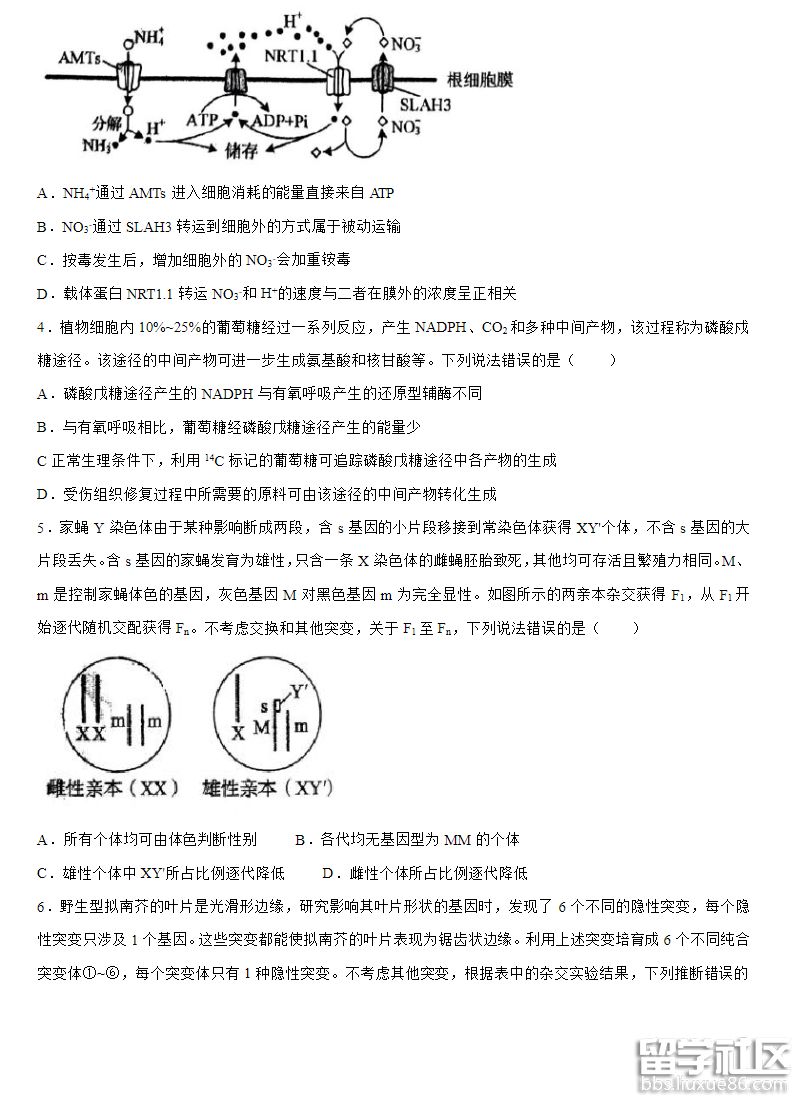
山东省的高考考生注意了!距离2023年高考仅剩下不到2个月的时间了,为此出国留学网特地在这里整理了一套2022年的高考生物试卷,希望本套试卷能够帮助到各位考生。下面是出国留学网收集整理的 “2022年山东生物高考真题” ,本文仅供参考,欢迎阅读。









各位天津市的高考考生注意了!距离2023年高考只剩下不到3个月的时间了,为此本网特地在这里整理了一套2021年的高考生物试卷,希望本套试卷能够帮助到各位考生。下面是出国留学网收集整理的 “2021年天津高考生物真题和答案” ,本文仅供参考,欢迎阅读。









06-15
西藏自治区2022年的高考考试已经顺利结束了,考试一结束就该对答案估分,预计能考上什么大学了,为此小编将西藏2022年高考试卷生物题目的答案整理编辑好了,快来同小编一起来看看吧!
全国甲卷适用地区:四川、云南、广西、贵州、西藏
2022高考真题理综甲卷
生物
一、选择题:本题共 13 小题,每小题 6 分,共 78 分。在每小题给出的四个选项中,只有一项是符合题目要求的。
1.钙在骨骼生长和肌肉收缩等过程中发挥重要作用。晒太阳有助于青少年骨骼生长,预防老年人骨质疏松。 下列叙述错误的是( )
A. 细胞中有以无机离子形式存在的钙
B. 人体内Ca2+可自由通过细胞膜的磷脂双分子层
C. 适当补充维生素 D 可以促进肠道对钙的吸收
D. 人体血液中钙离子浓度过低易出现抽搐现象
【答案】B
【解析】Ca2+不能自由通过细胞膜的磷脂双分子层,需要载体协助,B错误。
2.植物成熟叶肉细胞的细胞液浓度可以不同。现将 a、 b、c 三种细胞液浓度不同的某种植物成熟叶肉细胞,分别放入三个装有相同浓度蔗糖溶液的试管中,当水分交换达到平衡时观察到:①细胞a 未发生变化;②细胞b 体积增大;③细胞 c 发生了质壁分离。若在水分交换期间细胞与蔗糖溶液没有溶质的交换,下列关于这一实验的叙述,不合理的是( )
A. 水分交换前,细胞 b 的细胞液浓度大于外界蔗糖溶液的浓度
B. 水分交换前,细胞液浓度大小关系为细胞 b >细胞 a>细胞 c
C. 水分交换平衡时,细胞 c 的细胞液浓度大于细胞 a 的细胞液浓度
D. 水分交换平衡时,细胞 c 的细胞液浓度等于外界蔗糖溶液的浓度
06-15
随着高考考试的结束,大家都开始在各处搜索试卷和答案了,为此小编特意为大家将贵州省2022年的高考试卷生物题目答案整理编辑好放在下面了,有需要的朋友们快来看看吧!欢迎大家阅读参考。
全国甲卷适用地区:四川、云南、广西、贵州、西藏
2022高考真题理综甲卷
生物
一、选择题:本题共 13 小题,每小题 6 分,共 78 分。在每小题给出的四个选项中,只有一项是符合题目要求的。
1.钙在骨骼生长和肌肉收缩等过程中发挥重要作用。晒太阳有助于青少年骨骼生长,预防老年人骨质疏松。 下列叙述错误的是( )
A. 细胞中有以无机离子形式存在的钙
B. 人体内Ca2+可自由通过细胞膜的磷脂双分子层
C. 适当补充维生素 D 可以促进肠道对钙的吸收
D. 人体血液中钙离子浓度过低易出现抽搐现象
【答案】B
【解析】Ca2+不能自由通过细胞膜的磷脂双分子层,需要载体协助,B错误。
2.植物成熟叶肉细胞的细胞液浓度可以不同。现将 a、 b、c 三种细胞液浓度不同的某种植物成熟叶肉细胞,分别放入三个装有相同浓度蔗糖溶液的试管中,当水分交换达到平衡时观察到:①细胞a 未发生变化;②细胞b 体积增大;③细胞 c 发生了质壁分离。若在水分交换期间细胞与蔗糖溶液没有溶质的交换,下列关于这一实验的叙述,不合理的是( )
A. 水分交换前,细胞 b 的细胞液浓度大于外界蔗糖溶液的浓度
B. 水分交换前,细胞液浓度大小关系为细胞 b >细胞 a>细胞 c
C. 水分交换平衡时,细胞 c 的细胞液浓度大于细胞 a 的细胞液浓度
D. 水分交换平衡时,细胞 c 的细胞液浓度等于外界蔗糖溶液的浓度
06-15
高考已经结束了,各省考试试卷题目和答案已经陆续出来了,为此出国留学网小编为大家将广西省2022年高考生物题目和答案整理编辑好了,想参考答案估算分数的考生们,一起来看看吧!
全国甲卷适用地区:四川、云南、广西、贵州、西藏
2022高考真题理综甲卷
生物
一、选择题:本题共 13 小题,每小题 6 分,共 78 分。在每小题给出的四个选项中,只有一项是符合题目要求的。
1.钙在骨骼生长和肌肉收缩等过程中发挥重要作用。晒太阳有助于青少年骨骼生长,预防老年人骨质疏松。 下列叙述错误的是( )
A. 细胞中有以无机离子形式存在的钙
B. 人体内Ca2+可自由通过细胞膜的磷脂双分子层
C. 适当补充维生素 D 可以促进肠道对钙的吸收
D. 人体血液中钙离子浓度过低易出现抽搐现象
【答案】B
【解析】Ca2+不能自由通过细胞膜的磷脂双分子层,需要载体协助,B错误。
2.植物成熟叶肉细胞的细胞液浓度可以不同。现将 a、 b、c 三种细胞液浓度不同的某种植物成熟叶肉细胞,分别放入三个装有相同浓度蔗糖溶液的试管中,当水分交换达到平衡时观察到:①细胞a 未发生变化;②细胞b 体积增大;③细胞 c 发生了质壁分离。若在水分交换期间细胞与蔗糖溶液没有溶质的交换,下列关于这一实验的叙述,不合理的是( )
A. 水分交换前,细胞 b 的细胞液浓度大于外界蔗糖溶液的浓度
B. 水分交换前,细胞液浓度大小关系为细胞 b >细胞 a>细胞 c
C. 水分交换平衡时,细胞 c 的细胞液浓度大于细胞 a 的细胞液浓度
D. 水分交换平衡时,细胞 c 的细胞液浓度等于外界蔗糖溶液的浓度
06-15
云南省高考考试已经圆满结束了,为此小编已将部分高考试卷题目整理了出来,下面是云南省2022高考试卷生物题目的答案,需要参考答案在理解一遍题目的考生,快来看看此文本吧!
全国甲卷适用地区:四川、云南、广西、贵州、西藏
2022高考真题理综甲卷
生物
一、选择题:本题共 13 小题,每小题 6 分,共 78 分。在每小题给出的四个选项中,只有一项是符合题目要求的。
1.钙在骨骼生长和肌肉收缩等过程中发挥重要作用。晒太阳有助于青少年骨骼生长,预防老年人骨质疏松。 下列叙述错误的是( )
A. 细胞中有以无机离子形式存在的钙
B. 人体内Ca2+可自由通过细胞膜的磷脂双分子层
C. 适当补充维生素 D 可以促进肠道对钙的吸收
D. 人体血液中钙离子浓度过低易出现抽搐现象
【答案】B
【解析】Ca2+不能自由通过细胞膜的磷脂双分子层,需要载体协助,B错误。
2.植物成熟叶肉细胞的细胞液浓度可以不同。现将 a、 b、c 三种细胞液浓度不同的某种植物成熟叶肉细胞,分别放入三个装有相同浓度蔗糖溶液的试管中,当水分交换达到平衡时观察到:①细胞a 未发生变化;②细胞b 体积增大;③细胞 c 发生了质壁分离。若在水分交换期间细胞与蔗糖溶液没有溶质的交换,下列关于这一实验的叙述,不合理的是( )
A. 水分交换前,细胞 b 的细胞液浓度大于外界蔗糖溶液的浓度
B. 水分交换前,细胞液浓度大小关系为细胞 b >细胞 a>细胞 c
C. 水分交换平衡时,细胞 c 的细胞液浓度大于细胞 a 的细胞液浓度
D. 水分交换平衡时,细胞 c 的细胞液浓度等于外界蔗糖溶液的浓度
06-15
四川省2022届高考考试已经结束了,在找答案的四川考生们,小编已经为你们把四川省2022年高考试卷生物题目的答案整理编辑好了,快来和小编一起看看,一起估算一下考试分数吧!
全国甲卷适用地区:四川、云南、广西、贵州、西藏
2022高考真题理综甲卷
生物
一、选择题:本题共 13 小题,每小题 6 分,共 78 分。在每小题给出的四个选项中,只有一项是符合题目要求的。
1.钙在骨骼生长和肌肉收缩等过程中发挥重要作用。晒太阳有助于青少年骨骼生长,预防老年人骨质疏松。 下列叙述错误的是( )
A. 细胞中有以无机离子形式存在的钙
B. 人体内Ca2+可自由通过细胞膜的磷脂双分子层
C. 适当补充维生素 D 可以促进肠道对钙的吸收
D. 人体血液中钙离子浓度过低易出现抽搐现象
【答案】B
【解析】Ca2+不能自由通过细胞膜的磷脂双分子层,需要载体协助,B错误。
2.植物成熟叶肉细胞的细胞液浓度可以不同。现将 a、 b、c 三种细胞液浓度不同的某种植物成熟叶肉细胞,分别放入三个装有相同浓度蔗糖溶液的试管中,当水分交换达到平衡时观察到:①细胞a 未发生变化;②细胞b 体积增大;③细胞 c 发生了质壁分离。若在水分交换期间细胞与蔗糖溶液没有溶质的交换,下列关于这一实验的叙述,不合理的是( )
A. 水分交换前,细胞 b 的细胞液浓度大于外界蔗糖溶液的浓度
B. 水分交换前,细胞液浓度大小关系为细胞 b >细胞 a>细胞 c
C. 水分交换平衡时,细胞 c 的细胞液浓度大于细胞 a 的细胞液浓度
D. 水分交换平衡时,细胞 c 的细胞液浓度等于外界蔗糖溶液的浓度
06-15
2022届高考考试已经圆满结束了,考试刚开始不久,就已经有不少人在网络上搜寻卷子了,基本是考完一科找一科,既然大家都这么想看,小编就特意将新疆自治区的高考考试生物题目答案和解析整理编辑好在下文了,一起来看看吧!
全国乙卷适用地区:河南、安徽、江西、山西、陕西、黑龙江、吉林、甘肃、内蒙古、青海、宁夏、新疆
2022 年普通高等学校招生全国统一考试(乙卷)
生物
一、单选题
1. 有丝分裂和减数分裂是哺乳动物细胞分裂的两种形式。某动物的基因型是Aa,若该动物的某细胞在四分体时期一条染色单体上的A和另一条染色单体上的a发生了互换,则通常情况下姐妹染色单体分离导致等位基因A和a进入不同细胞的时期是( )
A. 有丝分裂的后期 B. 有丝分裂的末期
C. 减数第一次分裂 D. 减数第二次分裂
【答案】D
【解析】
【分析】减数分裂过程包括减数第一次分裂和减数第二次分裂;主要特点是减数第一次分裂前期同源染色体联会,可能发生同源染色体非姐妹单体之间的交叉互换,后期同源染色体分开,同时非同源染色体自由组合,实现基因的重组,减数第二次分裂则为姐妹染色单体的分离。
【详解】AB、有丝分裂过程中不会发生同源染色体联会形成四分体的过程,这样就不会发生姐妹染色单体分离导致等位基因A和a进入不同细胞的现象,A、B错误;
C、D、根据题意,某动物基因型是Aa,经过间期复制,初级性母细胞中有AAaa四个基因,该动物的某细胞在四分体时期发生交叉互换,涉及A和a的交换,交换后两条同源染色的姐妹染色单体上均分别具有A和a基因,减数第一次分裂时,同源染色体分开,两组Aa彼此分开进入次级性母细胞,但不会发生姐妹染色单体分离导致等位基因A和a的现象,而在减数第二次分裂时,姐妹染色单体分离,其上的A和a分开进入两个子细胞,C错误,D正确。
高考生物真题推荐访问