出国留学网高考真题

出国留学网专题频道高考真题栏目,提供与高考真题相关的所有资讯,希望我们所做的能让您感到满意!

上海市高考化学真题及答案

 

各位上海市的高考考生注意了!距离2023年高考仅剩下不到半个月的时间了,为此本网在这里整理了一套高考化学试卷,希望本套试卷能够帮助到各位考生。下面是出国留学网收集整理的 “上海市高考化学真题及答案” ,本文供各位考生参考,欢迎阅读。

上海市高考化学真题及答案

image.png

image.png

image.png

image.png

image.png

image.png

image.png

image.png

image.png

  推荐阅读:

  

海南省2020年高考地理真题

 

  各位海南省的高考考生注意了!距离2023年高考仅剩下最后半个月的时间了,为此本网在这里整理了一套2020年的高考地理试卷,希望本套试卷能够帮助到各位考生。下面是出国留学网收集整理的 “海南省2020年高考地理真题” ,本文供各位考生参考,欢迎阅读。

海南省2020年高考地理真题

image.png

image.png

image.png

image.png

image.png

image.png

image.png  

  推荐阅读:

  

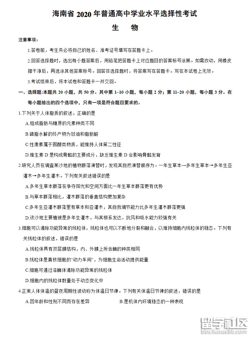
海南省2020年高考生物真题

 

各位海南省的高考考生注意了!距离2023年高考仅剩下最后半个月的时间了,为此本网在这里整理了一套2020年的高考生物试卷,希望本套试卷能够帮助到各位考生。下面是出国留学网收集整理的 “海南省2020年高考生物真题” ,本文供各位考生参考,欢迎阅读。

海南省2020年高考生物真题

image.png

image.png

image.png

image.png

image.png

image.png

image.png

image.png

  推荐阅读:

  海南省2020年高考化学真题

  

海南省2020年高考历史真题

 

各位海南省的高考考生注意了!距离2023年高考仅剩下不到一个月的时间了,为此本网在这里整理了一套2020年的高考历史试卷,希望本套试卷能够帮助到各位考生。下面是出国留学网收集整理的 “海南省2020年高考历史真题” ,本文供各位考生参考,欢迎阅读。

海南省2020年高考历史真题

image.png

image.png

image.png

image.png

image.png

image.png

image.png

image.png

image.png

  推荐阅读:

...

海南省2020年高考政治真题及答案

 

各位海南省的高考考生注意了!距离2023年高考仅剩下不到一个月的时间了,为此本网在这里整理了一套2020年的高考政治试卷,希望本套试卷能够帮助到各位考生。下面是出国留学网收集整理的 “海南省2020年高考政治真题及答案” ,本文供各位考生参考,欢迎阅读。

海南省2020年高考政治真题及答案

image.png

image.png

image.png

image.png

image.png

image.png

image.png

image.png

  推荐阅读:

  海南省2020年高考语文真题