出国留学网专题频道高考语文试题栏目,提供与高考语文试题相关的所有资讯,希望我们所做的能让您感到满意!
各位2023年的高考考生注意了!距离2023年高考仅剩下一个星期不到的时间了,为此本网在这里整理了一套2022年的高考语文试卷,希望本套试卷能够帮助到各位考生。下面是出国留学网收集整理的 “2022年全国高考一卷语文试题” ,本文供各位考生参考,欢迎阅读。








推荐阅读:
各位云南省的高考考生注意了!距离2023年高考仅剩下不到半个月的时间了,为此本网在这里整理了一套2022年的高考语文试卷,希望本套试卷能够帮助到各位考生。下面是出国留学网收集整理的 “云南省2022年高考语文考试试题” ,本文供各位考生参考,欢迎阅读。









各位贵州省的高考考生注意了!距离2023年高考仅剩下不到半个月的时间了,为此本网在这里整理了一套2022年的高考语文试卷,希望本套试卷能够帮助到各位考生。下面是出国留学网收集整理的 “贵州省2022年高考语文考试试题” ,本文供各位考生参考,欢迎阅读。







各位广西省的高考考生注意了!距离2023年高考仅剩下不到半个月的时间了,为此本网在这里整理了一套2022年的高考语文试卷,希望本套试卷能够帮助到各位考生。下面是出国留学网收集整理的 “广西省2022年高考语文考试试题” ,本文供各位考生参考,欢迎阅读。









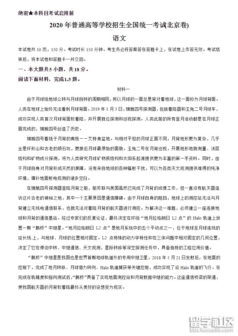
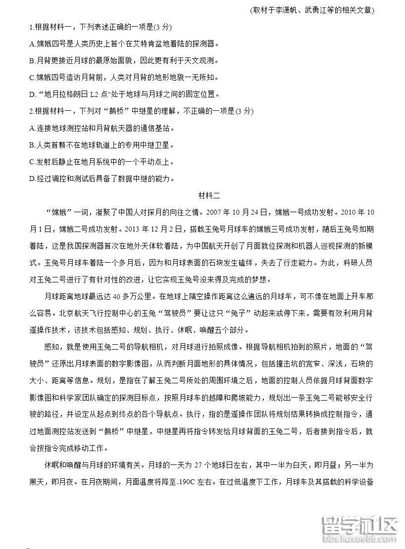
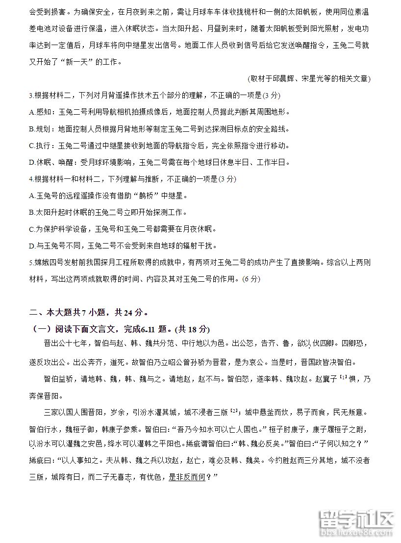
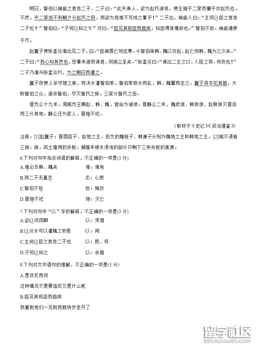
各位北京市的高考考生注意了!距离2023年高考仅剩下不到一个月的时间了,为此本网在这里整理了一套2020年的高考语文试卷,希望本套试卷能够帮助到各位考生。下面是出国留学网收集整理的 “北京市2020年语文高考考试试题” ,本文供各位考生参考,欢迎阅读。







今年的高考语文阅读材料试题将冬奥会和袁隆平院士选入进去了,各位考生考前有猜到吗?小编将今年的语文材料阅读试题的详细情况贴在下文啦,欢迎大家阅读本文。关注本站即可获取更多精彩资讯!
从教育部教育考试院了解到,今年该院共命制全国甲卷、全国乙卷、新高考I卷、新高考II卷4套高考语文试卷。其中,全国甲卷实用类文本阅读材料选用了袁隆平科技论文《杂交水稻培育的实践和理论》和对袁隆平杂交水稻研究方法进行总结的《科学研究中的创造性思维与方法》,第5题选项的设置逐步深入,引导学生学习袁隆平不盲目迷信学术成说、勇于质疑、锐意创新的优秀品质,培养综合能力和创新思维。
“2022年适逢中国共青团成立100周年,高考语文试题紧扣时代主题,关注青年的成长,反映根植于中国特色社会主义伟大实践的社会主义先进文化,引导青年学生将个人命运与国家命运紧密结合,鼓励青年热爱祖国、坚定信念、砥砺奋进、勇于创新,以实现中华民族伟大复兴的中国梦为使命,不负时代,不负韶华,不负党和人民的殷切期望,在全面建设社会主义现代化国家新征程上,谱写壮丽的青春之歌。”相关命题专家表示。
以新时代伟大成就激发青年爱国热情
习近平总书记在纪念五四运动100周年大会上的讲话中指出:“对新时代中国青年来说,热爱祖国是立身之本、成才之基。” 相关命题专家指出,试题展现新时代社会主义现代化建设的历史性成就,反映中华民族从站起来、富起来到强起来的伟大飞跃,坚定学生“四个自信”,激发学生爱国热情,引导学生将爱国热情转化为实际行动,在国家高质量、跨越式发展中贡献青春、建立功勋。
全国乙卷作文围绕“北京:双奥之城”组织信息,从两次奥运比赛成绩到两次奥运举办时的综合国力,多方面呈现体育精神、社会进步、科技创新和国家发展。

双奥之城,闪耀世界。两次奥运会,都显示了中国体育发展的新高度,展示了中国综合国力的跨越式发展,也见证了你从懵懂儿童向有为青年的跨越。亲历其中,你能感受到体育的荣耀和国家的强盛;未来前行,你将融入民族复兴的澎湃春潮。卓越永无止境,跨越永不停歇。
请结合以上材料,以“跨越,再跨越”为主题写一篇文章,体现你的感受与思考。
北京冬奥会、冬残奥会是中国人民爱国热情的激扬展示,是新时代建设伟大成就的体现。试题以表格和数据的形式,直观呈现我国综合国力的跨越式发展,激发学生的爱国热情,引导学生体会冬奥精神的深刻内涵,体会奥运会成功举办背后的国家力量和制度优势,将爱国和爱党、爱社会主义高度统一。
新高考II卷语言文字运用I选取“天宫课堂”的素材。“天宫”是我国独立自主建造的空间站,彰显了科学技术发展的卓越成就,使青少年对祖国的自豪骄傲油然而生。“天宫课堂”通过地面和天空的现场连线,演示失重环境下独特的物理现象,以新奇的形式激发青少年求知欲望,引导他们立足当代中国现实,结合当今时代条件,面向现代化、面向世界、面向未来,追逐自己的“飞天梦”。
以榜样力量坚定青年理想信念
习近平总书记在庆祝中国共...
最新的2022年高考语文解读出炉,这是今年高考语文试题的权威解读,希望能带给各位考生和家长不一样的思考。小编已经蒋具体的解读内容贴在下文,欢迎大家阅读本文。关注本站即可获取更多精彩资讯!
2022年教育部教育考试院共命制全国甲卷、全国乙卷、新高考I卷、新高考II卷4套高考语文试卷。试题充分挖掘中华优秀传统文化的当代价值,展现新时代伟大成就,加强教考衔接,切实引导教学,激励学生打牢基础、提高能力素养。
关键词一:博古融今
引导学生立足当下现实 面向未来创新
试题充分发挥学科的人文优势,选材注重体现中华优秀传统文化和革命文化的精髓,试题设问既引导学生在深刻理解其内涵基础上借鉴古人智慧、汲取精神力量、树立文化信心,又引导学生立足当下现实、融通古今资源、面向未来创新。
新高考I卷信息类文本阅读是两个材料的组合:材料一节选自习近平总书记《加快构建中国特色哲学社会科学》重要讲话,强调加强对中华优秀传统文化的挖掘和阐发、让民族性更加符合当代中国和当今世界的发展要求。材料从根本问题着眼,高屋建瓴,层层深入,紧扣传统与当代、民族与世界、特殊与普遍的关系,雄辩地阐明了对中华优秀传统文化的挖掘、继承与创造性转化、创新性发展的深层联系和伟大意义,为新时代的文化建设提供了理论指引。材料二摘编自 郑敏的《新诗百年探索与后新诗潮》,主要讨论重建中国本土诗歌传统和传统诗论的现代转化等问题,提出“没有传统何谈创新”“古典诗论的当代人文价值”等看法,与材料一的核心观点紧密相应。 试题引导学生用科学理论指导实践,在生活学习中感知和领悟中华优秀传统文化的价值内涵。
全国甲卷文学类文本阅读的两则材料分别选自当代作家王愿坚的小说《支队政委》与美国记者哈里森 ·索尔兹伯里的纪实作品《长征:前所未闻的故事》。小说中的支队政委老胡和纪实作品中的陈毅,腿部中弹、伤口化脓、病情严重,为了继续战斗,在缺医少药的情况下忍受巨大痛苦使用土法疗伤。无论是根据生活原型虚构出来的典型人物形象,还是纪实作品中经历者真实的回忆,都生动阐释了“理想信念之火一经点燃,就永远不会熄灭”的道理。第8题引导学生从全文入手,通过细节描写感受老胡这一英雄形象的铮铮铁骨和不屈意志,进而学习领会伟大的长征精神,思考“每一代人有每一代人的长征路,每一代人都要走好自己的长征路”的深刻内涵。
关键词二:取精用宏
紧扣时代主题,关注青年成长
2022年适逢中国共青团成立100周年,试题紧扣时代主题,关注青年成长,引导青年学生将个人命运与国家命运紧密结合。
全国乙卷作文围绕“北京:双奥之城”组织信息,从两次奥运比赛成绩到两次奥运举办时的综合国力,多方面呈现体育精神、社会进步、科技创新和国家发展。 试题以表格和数据形式,直观呈现我国综合国力的跨越式发展,激发学生爱国热情,引导学生体会冬奥精神的深刻内涵,体会奥运会成功举办背后的国家力量和制度优势,将爱国和爱党、爱社会主义高度统一。
新高考II卷语言文字运用I选取“天宫课堂”的素材。“天宫”是我国独立自主建造的空间站,彰显了科学技术发展的卓越成就,使青少年对祖国的自豪骄傲油然而生。“天宫课堂”通过地面和天空的现场连线,演示失重环境下独特的物理现象,以新奇的形式激发青少年求知欲望,引导他们面向现代化、面向世界、面向未来,追逐自己的“飞天梦”。 试题引...
不知道今年高考的考生有没有对语文试题感到民族文化元素更多了呢?今年的高考语文试题主旨是:坚定文化自信,激扬青春风采。希望大家在各自的岁月里做到不辜负,为弘扬中华民族伟大复兴而奋斗。欢迎大家阅读本文,关注本站即可获取更多精彩资讯!
2022年教育部教育考试院命制4套高考语文试卷,包括全国甲卷、全国乙卷、新高考I卷、新高考II卷。试题落实立德树人根本任务,有机融入习新时代中国特色社会主义思想,弘扬中华优秀传统文化和革命文化,引导青年学子为实现中华民族伟大复兴而奋斗;试题依据课程标准,着意关联教材,深化基础考查,创新试题形式,有效服务“双减”改革。
一、博古融今,凝聚新时代青年文化自信的磅礴之力
文化是一个国家、一个民族的灵魂,是国家和民族自立的精神支撑。试题充分发挥学科的人文优势,选材注重体现中华优秀传统文化和革命文化的精髓,试题设问既引导学生借鉴古人智慧、汲取精神力量、树立文化信心,又引导学生立足当下现实、融通古今资源、面向未来创新。
1、品经典、咀英华,于思辨中弘扬中华优秀传统文化
试题展现中华优秀传统文化的内涵与当代价值,引导学生深入思考中华文明在当代的“创造性转化、创新性发展”。新高考I卷信息类文本阅读选用2则材料:材料一节选自习近平总书记在2016年5月17日召开的哲学社会科学工作座谈会上的重要讲话,强调加强对中华优秀传统文化的挖掘和阐发、让民族性更加符合当代中国和当今世界的发展要求;材料二摘编自郑敏的《新诗百年探索与后新诗潮》,主要讨论重建中国本土诗歌传统和传统诗论的现代转化等问题,提出“没有传统何谈创新”“古典诗论的当代人文价值”等看法,与材料一的核心观点紧密相应。第4题要求学生运用材料一的理论对社会现象加以分析,试题启发学生思考面对百年未有之大变局,传统观念在构建新时代和谐社会和人类命运共同体过程中的当代价值,引导学生读原著、学原文、悟原理,用科学理论提升认识、指导实践。
2、思来路、长精神,于感悟中传承革命文化
习近平总书记指出,“中国革命历史是最好的营养剂”。革命年代缔造了伟大的红色精神谱系,锻造出反映中国共产党价值追求与精神风貌的革命文化。试题深耕红色文化,彰显榜样力量,引导学生铭记历史,赓续红色基因。全国甲卷文学类文本阅读,通过对革命英雄以强大意志力战胜身体痛苦的描写,表现了革命信仰的巨大力量,引导学生领会长征精神,走好今天的长征路。新高考II卷文学类文本阅读,通过对抗日战争时期修马蹄、钉马掌劳动场景的描写,将车夫的运输工作与抗战时期的物资转运关联起来,使学生体会革命战争年代人民的伟大力量,引导学生领悟“人民是历史的创造者、人民是真正的英雄”的真谛。
二、取精用宏,谱写新时代青年追梦未来的青春之歌
2022年适逢中国共青团成立100周年,试题紧扣时代主题,关注青年成长,引导青年学生将个人命运与国家命运紧密结合,以实现中华民族伟大复兴的中国梦为使命,不负韶华,谱写壮丽的青春之歌。
1、以新时代伟大成就激发青年爱国热情
试题展现新时代社会主义现代化建设的历史性成就,反映中华民族从站起来、富起来到强起来的伟大飞跃,引导学生将爱国热情转化为实际行动,在国家高质量、跨越式发展中贡献青春、建立功勋。全国乙卷作文题围绕“北京:双奥之城”组织信息,通过表格和数据展现我国的综合国力,多方面呈现国家的跨越式发展,激发学生的爱国热情,引导学生体会冬奥精神的深刻内涵,...
毕业不是结束,毕业意味着新的开始,希望同学们在新的征程上脚踏实地,走得更高、更远!在分数揭晓之前,出国留学网小编快马加鞭给大家整理的这个“2022年福建高考语文试题和答案”,希望能够帮助考生们更好的估分。
本试卷共10页,23小题,满分150分。考试用时150分钟。
注意事项:
1.答卷前,考生务必用黑色字迹钢笔或签字笔将自己的姓名、考生号、考场号和座位号填写在答题卡上。用2B铅笔将试卷类型(A)填涂在答题卡相应位置上。将条形码横贴在答题卡右上角“条形码粘贴处”。
2.作答选择题时,选出每小题答案后,用2B铅笔把答题卡上对应题目选项的答案信息点涂黑;如需改动,用橡皮擦干净后,再选涂其他答案,答案不能答在试卷上。
3.非选择题必须用黑色字迹钢笔或签字笔作答,答案必须写在答题卡各题目指定区域内相应位置上;如需改动,先划掉原来的答案,然后再写上新的答案;不准使用铅笔和涂改液。不按以上要求作答的答案无效。
4.考生必须保持答题卡的整洁。考试结束后,将试卷和答题卡一并交回。
一、现代文阅读(35分)
(一)现代文阅读Ⅰ(本题共5小题,17分)
阅读下面的文字,完成1~5题。
材料一:
中华民族有着深厚文化传统,形成了富有特色的思想体系,体现了中国人几千年来积累的知识智慧和理性思辨。这是我国的独特优势。中华文明延续着我们国家和民族的精神血脉,既需要薪火相传、代代守护,也需要与时俱进、推陈出新。要加强对中华优秀传统文化的挖掘与阐发,使中华民族最基本的文化基因与当代文化相适应、与现代社会相协调,把跨越时空、超越国界、富有永恒魅力、具有当代价值的文化精神弘扬起来。要推动中华文明创造性转化、创新性发展,激活其生命力,让中华文明同各国人民创造的多彩文明一道,为人类提供正确精神指引。要围绕我国和世界发展面临的重大问题,着力提出能够体现中国立场、中国智慧、中国价值的理念、主张、方案。我们不仅要让世界知道“舌尖上的中国”,还要让世界知道“学术中的中国”“理论中的中国”“哲学社会科学中的中国”,让世界知道“发展中的中国”“开放中的中国”“为人类文明作贡献的中国”。
强调民族性并不是要排斥其他国家的学术研究成果,而是要在比较、对照、批判、吸收、升华的基础上,使民族性更加符合当代中国和当今世界的发展要求,越是民族的越是世界的。解决好民族性问题,就有更强能力去解决世界性问题;把中国实践总结好,就有更强能力为解决世界性问题提供思路和办法。这是由特殊性到普遍性的发展规律。
(摘自《加快构建中国特色哲学社会科学》)
材料二:...
江苏省2022年的高考语文试卷和答案已经新鲜出炉了,大家肯定也很想马上看到这次高考试卷的内容。在分数揭晓之前,出国留学网小编快马加鞭给大家整理的这个“2022年江苏高考语文试题和答案”,希望能够帮助考生们更好的估分。
本试卷共10页,23小题,满分150分。考试用时150分钟。
注意事项:
1.答卷前,考生务必用黑色字迹钢笔或签字笔将自己的姓名、考生号、考场号和座位号填写在答题卡上。用2B铅笔将试卷类型(A)填涂在答题卡相应位置上。将条形码横贴在答题卡右上角“条形码粘贴处”。
2.作答选择题时,选出每小题答案后,用2B铅笔把答题卡上对应题目选项的答案信息点涂黑;如需改动,用橡皮擦干净后,再选涂其他答案,答案不能答在试卷上。
3.非选择题必须用黑色字迹钢笔或签字笔作答,答案必须写在答题卡各题目指定区域内相应位置上;如需改动,先划掉原来的答案,然后再写上新的答案;不准使用铅笔和涂改液。不按以上要求作答的答案无效。
4.考生必须保持答题卡的整洁。考试结束后,将试卷和答题卡一并交回。
一、现代文阅读(35分)
(一)现代文阅读Ⅰ(本题共5小题,17分)
阅读下面的文字,完成1~5题。
材料一:
中华民族有着深厚文化传统,形成了富有特色的思想体系,体现了中国人几千年来积累的知识智慧和理性思辨。这是我国的独特优势。中华文明延续着我们国家和民族的精神血脉,既需要薪火相传、代代守护,也需要与时俱进、推陈出新。要加强对中华优秀传统文化的挖掘与阐发,使中华民族最基本的文化基因与当代文化相适应、与现代社会相协调,把跨越时空、超越国界、富有永恒魅力、具有当代价值的文化精神弘扬起来。要推动中华文明创造性转化、创新性发展,激活其生命力,让中华文明同各国人民创造的多彩文明一道,为人类提供正确精神指引。要围绕我国和世界发展面临的重大问题,着力提出能够体...
高考语文试题推荐访问